最近利率一降再降,银行理财、国债收益越来越“抠门”,想找个稳妥又能有点额外收益的理财,分红险成了不少人的“新宠”!
毕竟“保底+浮动分红”的模式,在利率下行周期里,相当于给收益上了“双保险”。
奶爸今天就拿两款热门分红险——光大永明光明至尊2024版、中意人寿一生中意尊享版,
从保障内容、收益情况、保司实力掰开揉碎了讲,帮你选到“对味”的!
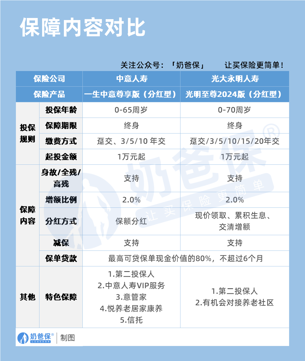
一、保障内容:谁的“规则”更灵活?
买分红险,先看投保门槛、缴费方式、分红情况,这些直接影响你能不能买、怎么买最划算!

1、投保规则:谁能买?咋交钱?
投保年龄:
光明至尊2024更宽松,0到70岁的人群都能投(爸妈年纪大也有机会);
一生中意尊享版是0到65岁,稍微严格一点。
缴费方式:
光明至尊2024赢在灵活!
支持趸交/3/5/10/15/20年交,想拉长缴费期、降低每年压力,选20年交更轻松;
一生中意尊享版指定趸交/3/5/10年交,适合预算集中的家庭。
起投金额:都要1万元起,普通人也能上车。
2、核心保障:分红、减保咋操作?
分红险的“灵魂”是分红和灵活取用,这两款差异不小:分红方式:
一生中意尊享版是保额分红,分红直接加到保额里,长期进行复利滚存;
光明至尊2024是现金价值领取、累积生息、交清增额,选择更灵活。
想用钱就领现金价值,不急用就放着生息,或者把分红用来“加保额”。
两款产品都支持减保、保单贷款:
急需用钱时,可部分退保取现金价值,或者是进行保单贷款,最高可贷现金价值的80%,最长不超过6个月。
3、特色服务:谁更“贴心”?
买保险,不少人也很关注保司提供的服务。
中意人寿:
有VIP服务、意管家、悦养老居家康养、信托,适合想给家庭做财富传承(信托)、老人需要康养服务的人群。
光大永明人寿:
主打对接养老社区,买够保费能住进光大的养老社区,适合看重“养老兜底”的朋友。
二、收益对比:谁的“钱袋子”更鼓?
分红险的收益由保证利益和分红利益组成。
奶爸拿30岁女性,年交10万,趸交举例,看看两款产品的收益情况:

1、保证利益:确定能拿的钱
保证利益是“兜底”的,不管分红咋样,这部分稳稳到手:
一生中意尊享版第6年保证利益就到了102127元,封闭期是4年,短期回本快;
而光明至尊2024版的封闭期则是7年,长了一年。
保单前60年,一生中意尊享版的保证利益更高,
第10年达到110421元,光明至尊2024则是109537元。
保单第30年,光明至尊2024的保证利益是162467元,一生中意尊享版163754元;
保单第65年,光明至尊2024实现反超,达到324877元,一生中意尊享版则是320164元。
不过整体两款,两款产品的保证收益差距不算大。
3、分红利益:浮动收益看实力
购买分红险产品,分红是“额外惊喜”,主要看保司的投资水平。
保单前5年:一生中意尊享版的分红更高,分红利益是105656元,光明至尊2024则是105067元,前者多拿589元。
保单第30年,光明至尊2024的分红利益达到270820元,一生中意尊享版则是246504元;
保单第40年,光明至尊2024的分红利益达到1180685元,一生中意尊享版则是905961元,前者的长期收益表现相对更突出。
三、保司实力:谁更“靠谱”?
买分红险,保司实力直接影响分红能不能兑现、理赔稳不稳,看这3个指标:

1、风险评级:谁更稳?
中意人寿:
2024年多个季度风险评级AAA(行业最高级),2025年一季度偿付能力充足率210.02%,是妥妥的“学霸”选手!
光大永明人寿:
2025年一季度风险评级BB,偿付能力充足率248.25%,且近三年投资收益率5.32%,跑赢不少同行。
2、分红实现率:谁更高?
分红实现率越高,说明保司实际分红越接近预期:

中意人寿:
历年平均分红实现率112%(2019-2022年),2023、2024年监管限高后,依然有77%、83%,分红实现率高!
光大永明人寿:
历年平均89%(2018-2022年),但2025年平均分红实现率92.86%(5款产品超100%),进步明显,分红实现率也是越来越稳。
3、偿付能力:赔不赔得起?
两家保司综合偿付能力充足率都超200%(监管要求100%),理赔能力没问题。
中意人寿更稳(多次评AAA),光大永明人寿投资更激进(收益高但评级稍低)。
四、适合人群:谁该选哪款?
选一生中意尊享版(中意人寿):
✅想短期快速回本(封闭期最快4年,比光明至尊2024快);
✅看重保司风险评级高(AAA更稳,适合保守型家庭);
✅需要意管家、信托服务(给老人康养、财富传承用)。
选光明至尊2024版(光大永明):
✅给高龄老人投保(70岁还能买,一生中意尊享版只到65岁);
✅追求长期分红增长(后期分红反超,适合给孩子存教育金、自己养老);
✅想对接养老社区(光大养老资源丰富,提前锁定养老床位)。
四、奶爸总结
在保险预定利率下调、银行国债收益缩水的当下,分红险的“保底+浮动”模式,确实是稳妥理财的好选择!
想短期灵活、保司更稳,选一生中意尊享版;
想长期高分红、对接养老,选光明至尊2024版。
奶爸也提醒大家:
分红险适合长期持有(至少10年以上),才能让分红复利滚起来。
奶爸也给大家推荐几款目前值得选择的终身寿险产品:
1、一生中意福享版(分红型)
中意人寿经典款——一生中意系列!
虽然保底收益都在1.3%左右,但演示利率是目前少有的4.25%产品。
叠加分红收益后,封闭期只有7年,
10年预期红利IRR达1.8%以上,最高红利IRR有机会超过3.2%,目前5款产品最高。
保单权益丰富、增值服务又多,资金周转更方便。
【适用人群】
能接受较低的确定性,来换取更高的分红预期的朋友。
2、一生中意鑫享版(分红型)
同样也出自中意人寿热门IP,但和福享版优点不一样的是,
鑫享版的保底收益更高一点,演示红利就下调了些。
30岁女性,5年交,年交10万,叠加红利收益,
封闭期只有7年,而持有10年预期IRR就超过1.5%,
最高无限接近3%!
【适用人群】
追求更稳定收益、看重保司综合实力、产品保单权益的朋友。
3、鸿利鑫享3.0(分红型)
陆家嘴国泰人寿出品,和中意人寿一样,有着20多年的分红险运营经验。
保司实力出众,产品也很优秀:
30岁女性,5年交,年交10万,单保证收益最高也超过1.5%,
如果叠加红利收益,最高超过3.1%!
可以说两者都兼得。
【适用人群】
看中保司综合实力,兼顾保底+分红的朋友。
4、悦享盈佳福享版(分红型)
中邮人寿出品,妥妥的大保司系分红险。
且投保门槛超低的,年交5000元起就能买了,普通工薪阶层都能拥有!
30岁女性,5年交,年交10万,
单看保证收益,比鸿利鑫享3.0还略高一点点。
附加红利收益后,封闭期只有6年,
持有10年,预期红利超过1.7%,最高有机会超过3.1%!
【适用人群】
看中大品牌产品、预算不多,兼顾保底+分红收益的朋友。
5、光明至尊乐享版(分红型)
光大永明人寿的爆款系列——光明至尊,一直以来好评都非常不错。
新上的光明至尊乐享版,前期现价增长非常快,
单看保证收益,回本只要8年;叠加分红只要6年。
而且,保证收益是这里面最高的:
30岁女性,5年交,年交10万,最高超过1.6%!
如果叠加红利收益,
保单第10年,预期红利IRR>2%,市场少有,
最高预期红利IRR>3%
【适用人群】
看中前期回本速度快、保证收益高,有养老社区需求朋友。
想要了解产品详细信息的朋友,也可以私聊奶爸~
微信扫一扫
微信扫一扫
关注微信
客服热线
奶爸保

