这位朋友你好,关于一生中意尊享版投保地址在哪,值得入手吗的问题,奶爸在这里整理了有关一生中意尊享版的相关内容,希望对你有帮助:
一、一生中意尊享版投保地址在哪?值得入手吗?
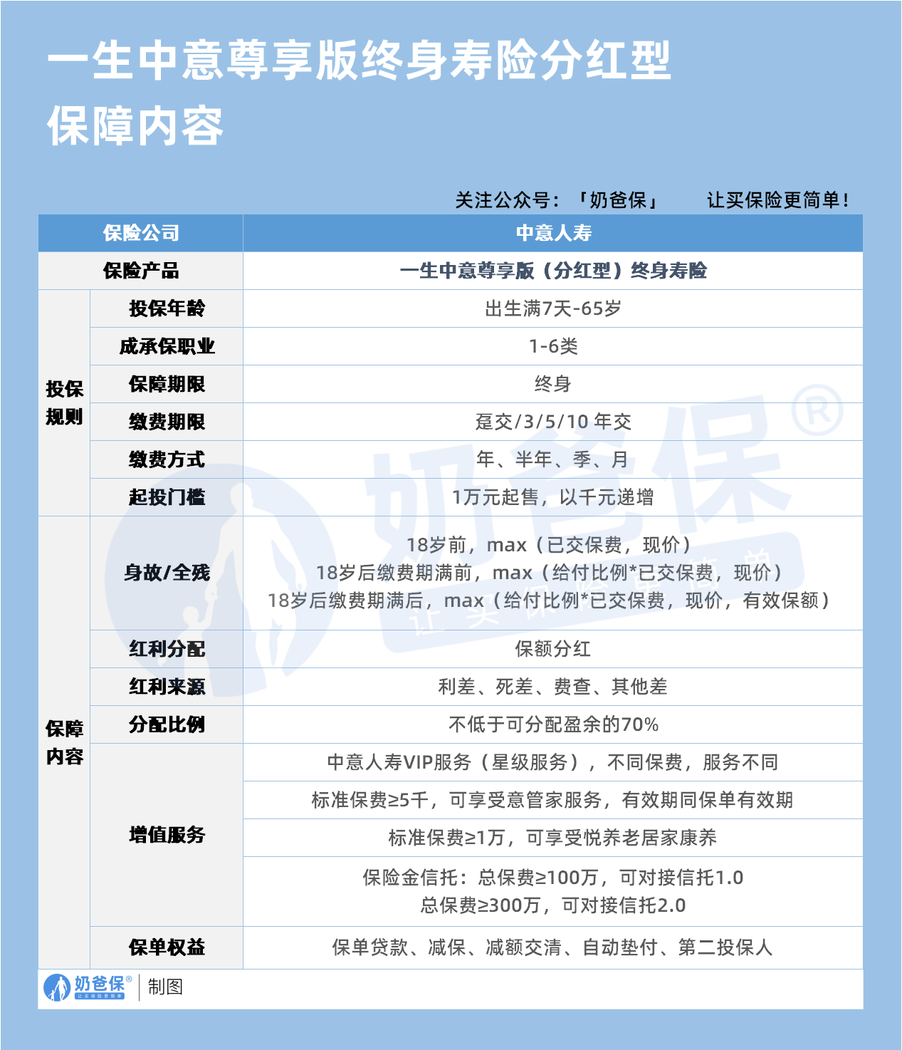
一生中意尊享版是中意人寿推出的分红型增额终身寿险产品,只能通过互联网渠道购买。
你可以通过以下几种常见方式投保:
1、保险经纪平台
一些正规的保险经纪平台与中意人寿有合作,能提供该产品的投保入口。
在这些平台上,不仅能获取产品详细信息,还可对比不同产品。
比如奶爸保的官网或微信小程序上就能找到对应产品页面,
他们会详细介绍一生中意尊享版的保障责任、收益演示等,并协助你完成投保,并在后续提供理赔协助服务。
按提示填写投保信息即可完成投保流程。
2、联系保险经纪人
专业的保险经纪人熟悉各类保险产品,可联系身边认识的、持有正规资质的保险经纪人。
若通过保险经纪人投保,可要求其出示相关从业资质证明,保障自身权益。
3、中意人寿官方微信公众号
关注中意人寿官方微信公众号,在菜单栏或搜索栏查找相关产品入口。
按照指引填写投保人、被保险人信息,完成健康告知(如有)、选择缴费方式等步骤后提交投保申请。
需留意公众号信息的真实性和安全性,确保从官方正规渠道进入。
一生中意尊享版保证部分的保额按2.0%复利增值,若有分红还会用于购买保额,使保额增长更快,且支持减保领取。
产品亮点在于,
一方面有确定的保证利益,另一方面有获得额外分红收益的可能(分红不确定)。
若你追求长期稳定财富增值,且能接受分红的不确定性,希望在保证资金安全基础上追求一定收益增长,该产品有入手价值。
二、奶爸总结
一生中意尊享版投保可通过保险经纪平台、保险经纪人、中意人寿官方微信公众号等互联网渠道。
它对追求长期财富稳健增值且能接受分红不确定的人群有吸引力,入手前需详细了解产品细节。
如果你想了解更多终身寿险产品,可以看看这篇:
如果大家挑选保险有什么困难,可以扫码关注:奶爸保公众号 进行1对1咨询,现在关注“奶爸保”公众号,回复“官网”,还可以免费领取价值199元的保障大礼包哦,让您买保险变得更简单。
一生中意尊享版投保地址在哪?值得入手吗?
这位朋友你好,关于一生中意尊享版投保地址在哪,值得入手吗的问题,奶爸在这里整理了有关一生中意尊享版的相关内容,希望对你有帮助:
一、一生中意尊享版投保地址在哪?值得入手吗?
一生中意尊享版是中意人寿推出的分红型增额终身寿险产品,只能通过互联网渠道购买。
你可以通过以下几种常见方式投保:
1、保险经纪平台
一些正规的保险经纪平台与中意人寿有合作,能提供该产品的投保入口。
在这些平台上,不仅能获取产品详细信息,还可对比不同产品。
比如奶爸保的官网或微信小程序上就能找到对应产品页面,
他们会详细介绍一生中意尊享版的保障责任、收益演示等,并协助你完成投保,并在后续提供理赔协助服务。
按提示填写投保信息即可完成投保流程。
2、联系保险经纪人
专业的保险经纪人熟悉各类保险产品,可联系身边认识的、持有正规资质的保险经纪人。
若通过保险经纪人投保,可要求其出示相关从业资质证明,保障自身权益。
3、中意人寿官方微信公众号
关注中意人寿官方微信公众号,在菜单栏或搜索栏查找相关产品入口。
按照指引填写投保人、被保险人信息,完成健康告知(如有)、选择缴费方式等步骤后提交投保申请。
需留意公众号信息的真实性和安全性,确保从官方正规渠道进入。
一生中意尊享版保证部分的保额按2.0%复利增值,若有分红还会用于购买保额,使保额增长更快,且支持减保领取。
产品亮点在于,
一方面有确定的保证利益,另一方面有获得额外分红收益的可能(分红不确定)。
若你追求长期稳定财富增值,且能接受分红的不确定性,希望在保证资金安全基础上追求一定收益增长,该产品有入手价值。
二、奶爸总结
一生中意尊享版投保可通过保险经纪平台、保险经纪人、中意人寿官方微信公众号等互联网渠道。
它对追求长期财富稳健增值且能接受分红不确定的人群有吸引力,入手前需详细了解产品细节。
如果你想了解更多终身寿险产品,可以看看这篇:
如果大家挑选保险有什么困难,可以扫码关注:奶爸保公众号 进行1对1咨询,现在关注“奶爸保”公众号,回复“官网”,还可以免费领取价值199元的保障大礼包哦,让您买保险变得更简单。
-
一生中意终身寿险好不好?保障+收益+灵活度全解析
2025-11-12 18:00:17
-
复星保德信星颐(分红型)养老年金保险,适合哪些人买?
2025-11-12 16:00:32
-
中国人寿2026开门红年金险值得买吗?一文深度解析
2025-11-12 14:07:56
-
福有余2025是哪个公司的?给孩子买好不好?
2025-11-12 09:28:10
-
2025年快返型年金险合集:存本取息+终身领,灵活减保超省心
2025-11-10 10:50:13
查看更多所用,不泄露任何第三方
或用于其他用途