到了50-60岁这个年纪,不少人都想着给生活加层“安全锁”——买份保险。
可一琢磨就犯难:身体有点小毛病(比如高血压、结节)怕被拒,
眼看年龄快到60岁可选的产品越来越少,
好不容易看中一款,又担心保费太贵、理赔时踩坑……
别慌!奶爸这份专门针对50-60岁人群的保险指南,
就帮你把这些难题捋清楚,还教你选对最该配的保险。
一、50-60岁买保险容易遇到哪些问题?
1、健康门槛卡得严
这个年纪的人多少有些健康问题,高血压、糖尿病、结节是最常见的“拦路虎”。
百万医疗险的健康告知几乎都会问到这些,比如高血压若没稳定在2级以下,大概率会被拒保或除外责任。
2、年龄大,可选产品瞬间缩水
多数百万医疗险的投保年龄上限卡在60-65岁,50岁还好,越靠近60岁选择越少,
60岁后能投的更是寥寥无几。
意外险相对友好,部分能放宽到70-85岁,但60岁以上的产品在保障细节上会缩水,
比如意外医疗保额可能从10万降到3万。
重疾险更苛刻,多数只保到55岁,能到60岁的产品保费已经高得离谱。
3、保费贵、保额低
年龄越大,保险公司承担的风险越高,保费自然水涨船高。
50岁男性买重疾险,年缴保费可能是20岁年轻人的两倍多,交20年累计保费甚至会超过保额,出现“保费倒挂”的情况。
医疗险也是如此,60岁投保年保费通常超过2000元,61岁续保就可能涨到3400多元,且保额大多在百万以内,遇到高额医疗费还是会有压力。
4、既往症免责多,理赔容易踩坑
投保前已有的慢性病,比如长期腰疼、慢性肾病,几乎都会被列为免责项,相关治疗费用一分都报不了。就算是健康告知宽松的产品,也会明确排除癌症、心梗等严重既往症。
二、50-60岁必配3类保险
1.意外险:应对日常意外,性价比高
核心是转移“意外导致的经济损失”,主要覆盖三类责任:
一是意外身故/伤残,若因意外去世或留下残疾,能一次性拿到保额,帮家庭弥补经济缺口;
二是意外医疗,报销因意外产生的治疗费(比如摔倒骨折、做饭烫伤的门诊/住院费),解决“小意外也花钱”的麻烦;
三是额外津贴,比如住院津贴、骨折津贴,能补贴住院期间的生活费或康复开支。
意外险的产品,奶爸推荐下面这两款:

大护甲6号意外险(高龄版):
保障上,意外身故/伤残保额最高50万,能覆盖日常意外风险;
意外医疗保额5万,不限社保用药,100元免赔额后100%报销,
像老年人常见的意外骨折、烫伤治疗,就算用了进口药膏也能报。
还包含住院津贴、骨折津贴和救护车费用,
这些都是50-60岁人群的高频需求。投保年龄放宽到85岁,
50-60岁人群投保无年龄压力,年保费仅需300-500元,性价比很高。
孝心安5号:
核心保障聚焦意外医疗,保额最高10万,
社保内用药可以0元免赔额后100%报销,虽然报销范围限社保,但胜在健康告知宽松,
有高血压、糖尿病也能投。
额外包含100元/天的住院津贴和骨折医疗补助,
适合身体有基础病、更看重基础意外保障的50-60岁人群。
2.医疗险:应对大病高额医疗费
百万医疗险专门应对“花得多的大病医疗支出”,
比如癌症、心梗、脑梗等需要长期住院、做手术、用高价药的疾病。
核心功能是“报销”:
医保报销后,扣除1万元左右的免赔额,
剩下的合理费用(住院费、手术费、特殊门诊费、靶向药/免疫药等)能100%报销,
年度保额通常在400万-600万,能覆盖大部分大病的治疗成本。
医疗险的产品,奶爸主要推荐下面两款:

金医保3号:
年度保额400万,保证续保20年,且大部分可选责任(如特需医疗)也纳入保证续保范围。
基础保障覆盖住院、特殊门诊(癌症放化疗、肾透析等)、门诊手术、住院前后30天门急诊;
核心优势是120种重疾0免赔,例如心梗支架术后自费6000元可全额报销,对高发重疾人群更友好。
蓝医保好医好药版:
保证续保20年,保证续保期内累计保额800万。
基础保障含住院、特殊门诊、门诊手术及住院前后30天门急诊,外购药械纳入基础责任(但医院有替代药时不予报销,不含靶向药与免疫治疗药)。
特药目录覆盖207种(含3款CAR-T药品),质子重离子治疗扩展至6家医院,100%报销。
新增特需医疗保障(保额100万,赔付30%),上海12家顶尖医院支持出院直赔。
庭投保可共享免赔额,适合偏好长期固定保障的人群。
3.防癌险:专门应对癌症风险,给钱灵活
防癌险专门应对“癌症风险”的保险,
只要确诊合同约定的癌症(含原位癌),保险公司一次性给付保额,
这笔钱可自由支配:付治疗费、补康复营养费、请护工等,无需像医疗险那样凭票据报销。
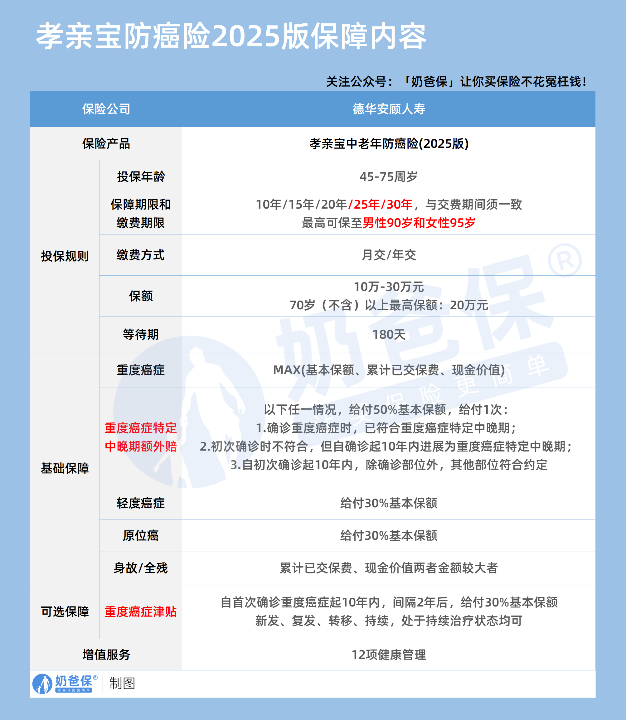
防癌险,奶爸主要推荐孝亲宝中老年人防癌险:

基础癌症保障:
确诊肺癌、胃癌、肝癌等全部高发恶性肿瘤—重度,一次性赔付100%保额;
确诊轻度恶性肿瘤(如早期前列腺癌)赔付30%保额;
确诊原位癌(如乳腺原位癌)赔付20%保额,三类责任互不冲突,可叠加理赔。
可以非常有效的应对癌症风险。
三、奶爸总结
50-60岁买保险,不用追求“全而多”,
重点抓牢“意外险+医疗险+防癌险”这三类:
意外险应对日常小意外,保费低、杠杆高;
医疗险扛大病高额医疗费,选保证续保的更安心;
防癌险补癌症风险,健康告知宽松、给钱灵活。
大家可以根据自己(或爸妈)的健康状况、预算来选。
如果大家挑选保险有什么困难,可以扫码关注:奶爸保公众号 进行1对1咨询,现在关注“奶爸保”公众号,回复“官网”,还可以免费领取价值199元的保障大礼包哦,让您买保险变得更简单。
微信扫一扫
微信扫一扫
关注微信
客服热线
奶爸保

