大家选重疾险产品的时候,是不是总有点犯难:
怕保障没跟上家里的责任 —— 毕竟上有老人要赡养,下有孩子要养,万一真碰到事儿,保额不够扛不住;
又怕花了钱没选到心坎里的 ——要么轻症漏了高发的,要么重疾赔一次就没后续保障,毕竟现在重疾治愈率越来越高,治好后没保障更慌?
其实很多朋友都跟我吐槽过这种纠结,今天奶爸就跟大家好好唠唠瑞华健康的华佗1号康泰版重疾险。
瑞华健康是合规持牌险企,这款产品也是冲着大家的核心顾虑来的,
不管是基础保障的覆盖度,还是针对 “多次赔付”“高发病种强化” 这些需求,都有保障,下面我们一起来看看。
一、瑞华华佗1号康泰版重疾险优缺点有哪些?
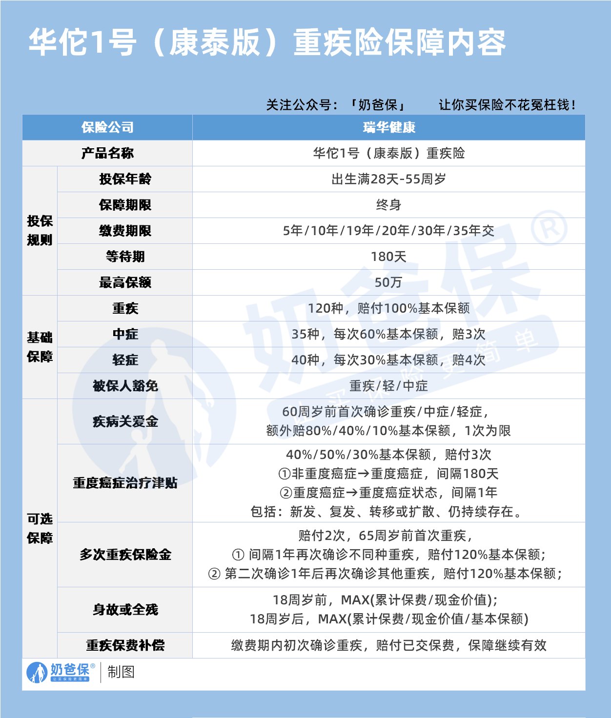
先来看看保障内容表格:

1、优点
1.疾病关爱金:年轻时的保障“加码器”
60周岁前首次确诊重疾、中症、轻症,分别可额外赔付80%、40%、10%基本保额。
这一设计直击“重疾年轻化”趋势——在家庭责任最重的年龄段(如30-60岁),
额外赔付能大幅提升资金储备,覆盖收入损失、康复费用等隐性成本。
2.癌症重度治疗津贴:癌症患者的“长期护盾”
针对癌症重度,提供累计3次赔付,依次赔付40%/50%/30%基本保额,且明确间隔期与赔付场景:
非癌症→癌症,间隔180天;
癌症→癌症(新发、复发、转移、持续存在),间隔365天。
癌症的高复发、转移率是公认风险,多次赔付能持续为患者提供治疗资金,避免“一次重疾掏空家庭”的困境。
3.多次重大疾病保险金:重疾多次发的“兜底保障”
65周岁前首次确诊重疾后,若间隔365天确诊不同种重疾,可赔付120%基本保额;
再间隔365天确诊其他重疾,仍可赔付120%基本保额(累计2次为限)。
这一责任弥补了“基础重疾仅单次赔付”的不足,尤其适合关注“重疾多次风险”的群体。
4.缴费与豁免:灵活减压,保障不中断
缴费期限灵活:最长35年交,既降低年交保费压力,又能最大化利用“保费豁免”功能;
被保险人保费豁免:确诊重疾、中症、轻症均可豁免后续保费,保障持续有效。
5.重疾赔付的“最优解”设计
重疾赔付金额为“基本保额、累计保费、现金价值”的较大者。
这意味着,若保单后期现金价值或已交保费超过保额,被保人可获更高赔付,体现了条款对被保人的让利。
2、产品缺点
1.投保年龄与等待期的“双重限制”
投保年龄上限为55周岁,相比市场上部分“60/65周岁可投”的产品,对中老年群体的包容性不足;
等待期180天,长于行业常见的90天等待期,增加了被保人在投保初期的“风险空窗期”。
2.基础重疾仅单次赔付,多次保障需依赖可选责任
重疾仅赔付1次,虽然可选责任提供了“多次重疾险金”,但该责任仅在“65周岁前首次重疾”时生效,且赔付次数有限(2次)。
对于追求“重疾多次不分组”的人来说,保障力度仍有提升空间。
3.身故保障偏“消费型”,品牌认知度待提升
18周岁前赔付“累计保费/现金价值”较大者,18周岁后赔付“三者(保额、已交保费、现金价值)”较大者。
与“身故直接赔保额”的产品相比,身故保障更偏向“消费型”,储蓄属性较弱;
4.可选责任的年龄限制较严格
多次重大疾病保险金、“恶性肿瘤-重度”治疗津贴等核心可选责任,
均对首次重疾/肿瘤的年龄设限,
若被保人在限制年龄后发生首次重疾,将无法享受多次赔付,保障的终身性有所削弱。
二、奶爸总结
瑞华华佗1号康泰版重疾险这款产品更适合,
注重“重疾年轻化阶段高赔付”“癌症多次保障”“保费杠杆率”*的人群,例如:
30-50岁的家庭经济支柱,需在责任高峰期强化保障;
有癌症家族史,关注恶性肿瘤多次赔付的人群;
预算有限但希望通过长缴费期降低年保费压力,同时享受保费豁免的消费者。
想了解更多产品的内容,欢迎私信奶爸~
奶爸也给大家推荐几款优质的重疾险产品:
1、君龙人寿超级玛丽15号
第一,结节保障超全面
自带保障在原有肺结节基础上,拓展到乳腺/甲状腺结节,范围更广了。
可以说是目前市场上,少有的三大高发结节都有保障的产品。
第二,癌症保障丰富
超玛15号的癌症保障,从早期到晚期,都安排得妥妥的。
本身自带癌症拓展金,
首次确诊原位癌/轻度癌症后,确诊恶性肿瘤—重度,额外赔50%。
如果觉得不够,还可以附加以下保障:
癌症津贴或癌症多次赔(二选一):间隔一定周期后,可以赔一笔钱用于癌症持续治疗,癌症津贴有次数限制,多次赔则不限次数。
癌症重度特药治疗金:确诊癌症后需要吃高价特药,做过相关手术可以赔50%保额。

第三,重疾多次赔灵活选
重疾多次赔可以按需选择:
65周岁版,要求是65岁前确诊,额外赔2次,每次赔120%保额;
另一版则是不限年龄,额外赔2次,每次赔120%保额。

同种不同种都赔,且同种间隔周期短,只要2年
像心脏病术后复发了也能保,不用怕赔过一次就没保障了。
【适合人群】
看中结节、癌症保障,预算不多的朋友。
2、复星联合达尔文12号
第一,自带意外重疾额外赔和住院津贴。
前者因为意外导致首次重疾,可多赔35%基本保额。
等于一张保单覆盖重疾+意外,且是保至终身的双重保障!
后者在60周岁前未发生重疾,60岁后确诊,每天给付0.1%基本保额作为住院津贴。
人一辈子不一定会得重疾,但60岁后难免因小病小痛住院,
达尔文12号这个保障,可以让不确定的赔付变得更确定。
不过,这里需要注意的是,如果后续重疾/身故/全残,
会扣掉累计已给付的住院津贴金额后,再赔付。
第二,可选责任丰富
达尔文12号多重附加保障:
重疾多次赔:分65周岁版和终身版(二选一),满足多种人群需要;
重疾保费补偿:缴费期内发生重疾返还保费,实现“重疾免单”;
疾病关爱金/顶梁柱关爱保险金:家庭责任最重阶段赔更多;
癌症津贴:癌症间隔一定周期就能获得一笔理赔金。
第三,理赔门槛更低
5种特定重疾(如严重心肌炎)、原位癌、癌症津贴赔付,都比同类产品更宽松。
【适合人群】
看重理赔门槛、重疾返还保费的朋友
3、复星联合医联有盟
第一,轻中症保障灵活
必选保障是重疾,像轻中症保障、身故保障,可以加钱获得。
如果预算有限,也可以只买个重疾,先把大病保障做好;
如果预算多一点,建议大家还是要附加轻中症保障。
第二,自带一般医疗金
医联有盟自带医疗金,非常实用:
保单前5年,每年提供报销额度=0.5%*保额,100%报销,
未用完可累计,终身有效,身故/全残一次性赔剩余额度!

像买药、体检、看牙等日常开支,都能用上。
可以说是实打实把钱返还给客户使用!
第三,健康告知非常宽松
健康告知只有4条:
比如过去1年内的检查异常、是否有被医生建议住院或手术;
过去2年内的手术情况以及过去5年内的疾病情况。
针对非常高发的甲状腺/乳腺/肺结节,没有问询是否有进行手术,也没有问询是否多发,
只要结节等级在3级以内,结节直径符合要求,就有机会标体承保!
就连癌症,如果5年前已经治愈,没有复发和转移,
同时不涉及其他健康告知,也有机会投保!
【适合人群】
有健康异常的、注重就医资源和健康管理,看中产品实用性的朋友。
4、瑞华健康华佗1号康泰版
第一,基础保障扎实
轻中重疾保障都涵盖了,且轻症+中症赔付次数共7次,
目前市场上赔付次数算比较高的。
且重疾赔完,轻中症不分组还能继续赔,
不分组的好处就在于,赔付规则更宽松。
第二,性价比高
同样50万保额,保终身,基础保障,分30年交,
30岁人群投保华佗1号康泰版,比超级玛丽和达尔文便宜100元/年!
30年下来立省3000块!
第三,可选保障丰富
如果预算比较多,还可以附加:
重疾多次赔、疾病关爱金、癌症津贴、重疾保费补偿金和身故保障。
都是目前市场上热门可选保障内容,实用性强。
【适合人群】
追求高性价比、看中基础保障全面的朋友。
微信扫一扫
微信扫一扫
关注微信
客服热线
奶爸保

