很多朋友想买重疾险,却被健康告知“拦住”,尤其身体有点小毛病的,总担心买不了。
最近不少人问:
瑞华健康的华佗1号成人重疾险健康告知宽松吗?能不能带病投保?
今天奶爸就来和大家来了解一下这款产品的“包容度”。
一、华佗1号成人重疾险健康告知宽松吗?
先来看看华佗1号成人重疾险的亮点。
价格竞争力突出,
30岁男性50万保额保终身、30年交,年保费6650元,比超级玛丽15号同款配置每年省225元,30年累计少交6750元。
保障扎实且人性化,
比如轻中症不分组赔付,重疾理赔后轻中症仍有效,
60岁前附加疾病关爱金可获重疾180%、中症100%保额赔付。
被保人确诊轻中重疾可豁免后续保费,
还可灵活附加癌症津贴、重疾多次赔等责任,丰俭由人。
整体来说,华佗1号成人重疾险整体适配人群广,
预算有限、身体有小异常,想找核保宽松、投保门槛低的成人,选它都很合适。
再来看看其健康告知情况。
市面上不少重疾险健康告知能有7、8条,光结节、三高这类问题就问得特别细,很容易把人“卡”住。
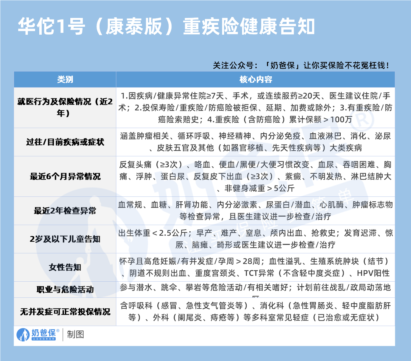
而华佗1号成人重疾险的健康告知特别“精简”,只有4条。
它具体问啥呢?
第一,过去1年内,有没有因为健康异常去做检查,结果异常到被医生建议住院、手术,或者得连续吃药超过20天;
第二,过去2年内,有没有做过手术(阑尾炎手术、胆囊息肉切除这类都算在内);
第三,过去5年内,有没有被确诊过重疾(癌症、心梗这些重大疾病);
第四,有没有特定的结节情况,
但它不问甲状腺、乳腺、肺结节有没有做过手术,也不问这些结节是不是多发。
就拿肺结节来说,
很多重疾险会要求结节直径≤5mm、分级为良性且随访无变化才能投保,华佗1号直接“不问这些细节”,让不少有结节但没到“严重程度”的朋友,投保门槛低了不少。
对比下来,它的健康告知对“小毛病”的包容度,在同类产品里算是比较宽松的。
二、华佗1号成人重疾险支持带病投保吗?
光看健康告知还不够,得结合实际疾病的核保情况,才知道产品是否支持“带病投保”。
1、甲状腺结节、乳腺结节
这两类结节在女性中特别常见,据统计,约1/3的女性会有乳腺结节问题。
很多重疾险会严格问询结节的TI-RADS分级、大小,甚至要求手术切除且病理报告为良性才能投保。
但华佗1号成人重疾既不问这些结节有没有做过手术,也不问是否多发,更不问分级。
只要没被医生明确告知有“恶变风险”,就有机会正常投保。
2、卵圆孔未闭
这是一种常见的心脏先天小问题,约20%-25%的成年人存在这类情况。
对于被这种“小问题”困扰的朋友来说,能标体承保就省了不少心。
3、轻度高血压、轻度脂肪肝
成年人里,轻度高血压、轻度脂肪肝很普遍。
华佗1号成人重疾险对轻度高血压很友好:
只要收缩压<160mmHg、舒张压<100mmHg,且没有其他并发症,就有机会正常投保;
轻度脂肪肝的话,只要肝功能指标(像ALT、AST这些转氨酶)没超过正常值的1.5倍,也能顺利投保。
4、已治愈的轻症
像感冒、急性支气管炎,或者轻中度脂肪肝这类情况,也不用担心。
比如你半年前得过急性支气管炎,早就治好没症状了,投保时也不用因为这个“历史”被卡住,基本都能正常投保,不用因为这些“小插曲”就被拒之门外。
三、奶爸总结
华佗1号成人重疾险的健康告知确实很宽松,对“带病投保”的友好度在同类产品里属于靠前的。
不管是结节类问题,还是轻度高血压、脂肪肝,甚至是已治愈的轻症,都有机会顺利投保。
不过奶爸也提醒大家,投保时还是得如实告知,符合保险的“最大诚信原则”,也能让后续理赔更顺畅。
奶爸也给大家推荐几款优质的重疾险产品:
1、君龙人寿超级玛丽15号
第一,结节保障超全面
自带保障在原有肺结节基础上,拓展到乳腺/甲状腺结节,范围更广了。
可以说是目前市场上,少有的三大高发结节都有保障的产品。
第二,癌症保障丰富
超玛15号的癌症保障,从早期到晚期,都安排得妥妥的。
本身自带癌症拓展金,
首次确诊原位癌/轻度癌症后,确诊恶性肿瘤—重度,额外赔50%。
如果觉得不够,还可以附加以下保障:
癌症津贴或癌症多次赔(二选一):间隔一定周期后,可以赔一笔钱用于癌症持续治疗,癌症津贴有次数限制,多次赔则不限次数。
癌症重度特药治疗金:确诊癌症后需要吃高价特药,做过相关手术可以赔50%保额。

第三,重疾多次赔灵活选
重疾多次赔可以按需选择:
65周岁版,要求是65岁前确诊,额外赔2次,每次赔120%保额;
另一版则是不限年龄,额外赔2次,每次赔120%保额。

同种不同种都赔,且同种间隔周期短,只要2年
像心脏病术后复发了也能保,不用怕赔过一次就没保障了。
【适合人群】
看中结节、癌症保障,预算不多的朋友。
2、复星联合达尔文12号
第一,自带意外重疾额外赔和住院津贴。
前者因为意外导致首次重疾,可多赔35%基本保额。
等于一张保单覆盖重疾+意外,且是保至终身的双重保障!
后者在60周岁前未发生重疾,60岁后确诊,每天给付0.1%基本保额作为住院津贴。
人一辈子不一定会得重疾,但60岁后难免因小病小痛住院,
达尔文12号这个保障,可以让不确定的赔付变得更确定。
不过,这里需要注意的是,如果后续重疾/身故/全残,
会扣掉累计已给付的住院津贴金额后,再赔付。
第二,可选责任丰富
达尔文12号多重附加保障:
重疾多次赔:分65周岁版和终身版(二选一),满足多种人群需要;
重疾保费补偿:缴费期内发生重疾返还保费,实现“重疾免单”;
疾病关爱金/顶梁柱关爱保险金:家庭责任最重阶段赔更多;
癌症津贴:癌症间隔一定周期就能获得一笔理赔金。
第三,理赔门槛更低
5种特定重疾(如严重心肌炎)、原位癌、癌症津贴赔付,都比同类产品更宽松。
【适合人群】
看重理赔门槛、重疾返还保费的朋友
3、复星联合医联有盟
第一,轻中症保障灵活
必选保障是重疾,像轻中症保障、身故保障,可以加钱获得。
如果预算有限,也可以只买个重疾,先把大病保障做好;
如果预算多一点,建议大家还是要附加轻中症保障。
第二,自带一般医疗金
医联有盟自带医疗金,非常实用:
保单前5年,每年提供报销额度=0.5%*保额,100%报销,
未用完可累计,终身有效,身故/全残一次性赔剩余额度!

像买药、体检、看牙等日常开支,都能用上。
可以说是实打实把钱返还给客户使用!
第三,健康告知非常宽松
健康告知只有4条:
比如过去1年内的检查异常、是否有被医生建议住院或手术;
过去2年内的手术情况以及过去5年内的疾病情况。
针对非常高发的甲状腺/乳腺/肺结节,没有问询是否有进行手术,也没有问询是否多发,
只要结节等级在3级以内,结节直径符合要求,就有机会标体承保!
就连癌症,如果5年前已经治愈,没有复发和转移,
同时不涉及其他健康告知,也有机会投保!
【适合人群】
有健康异常的、注重就医资源和健康管理,看中产品实用性的朋友。
4、瑞华健康华佗1号康泰版
第一,基础保障扎实
轻中重疾保障都涵盖了,且轻症+中症赔付次数共7次,
目前市场上赔付次数算比较高的。
且重疾赔完,轻中症不分组还能继续赔,
不分组的好处就在于,赔付规则更宽松。
第二,性价比高
同样50万保额,保终身,基础保障,分30年交,
30岁人群投保华佗1号康泰版,比超级玛丽和达尔文便宜100元/年!
30年下来立省3000块!
第三,可选保障丰富
如果预算比较多,还可以附加:
重疾多次赔、疾病关爱金、癌症津贴、重疾保费补偿金和身故保障。
都是目前市场上热门可选保障内容,实用性强。
【适合人群】
追求高性价比、看中基础保障全面的朋友。
微信扫一扫
微信扫一扫
关注微信
客服热线
奶爸保

