这位朋友你好,关于华佗1号是哪家保险公司的,在哪买的问题,奶爸在这里整理了有关华佗1号的相关内容,希望对你有帮助:
一、华佗1号是哪家保险公司的?在哪买?
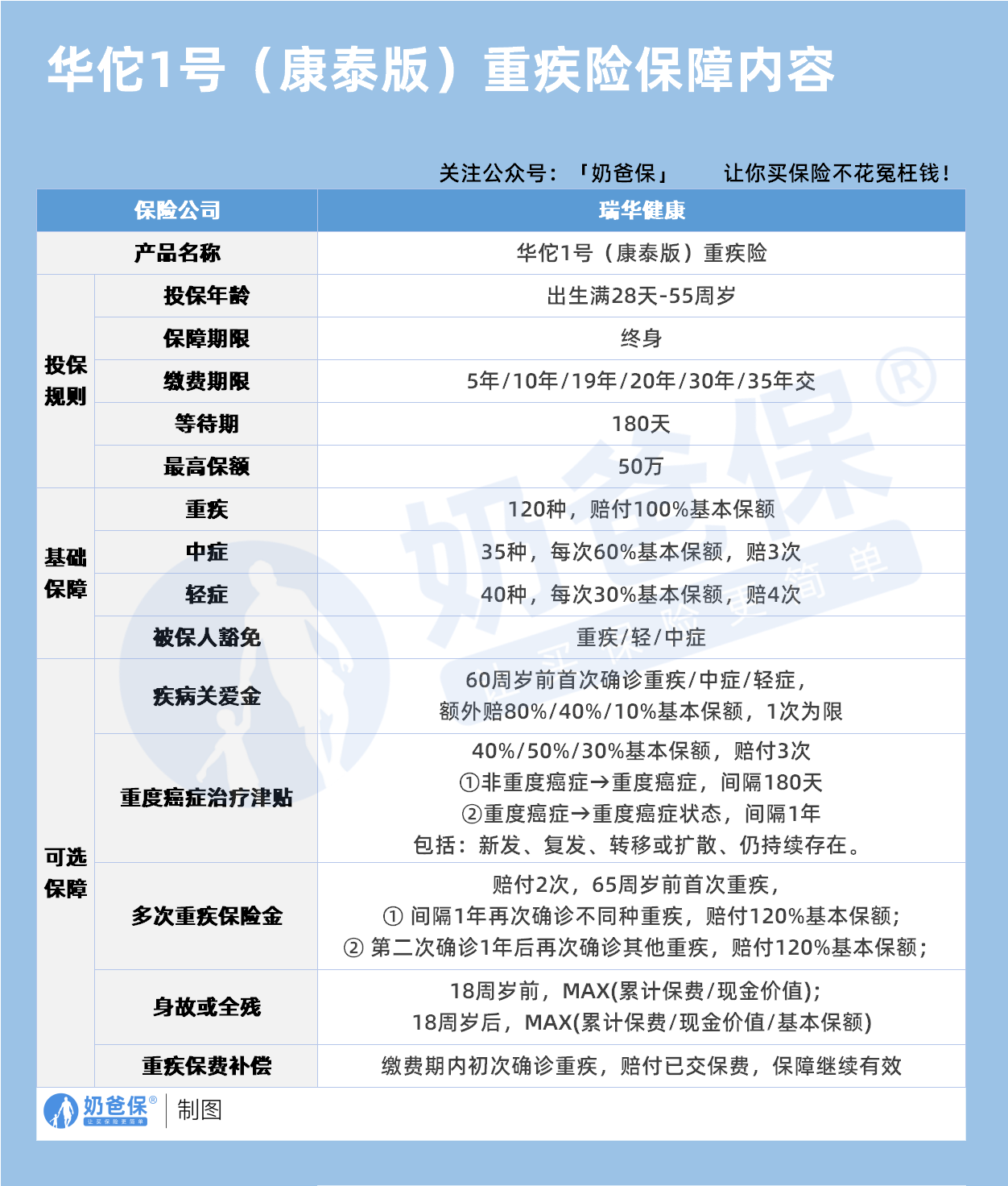
1、承保公司
华佗1号(康宁版)由瑞华健康保险承保。
这家公司成立于2018年5月,注册资本5亿元,总部位于上海,是经银保监会批准设立的科技创新型专业健康保险公司,
主要股东包括咸阳宇宏房地产、广州实佳控股等企业,各持股20%
从运营数据看,
其近三年平均投资收益率3.67%,综合投资收益率3.51%,具备一定的稳健运营能力。
瑞华健康在产品设计上更侧重疾病保障的精准性,这也是华佗1号能覆盖前症、高杠杆重疾赔付的核心原因。
2、购买渠道
这款产品并非全国可投,仅支持瑞华健康设有分支机构的地区投保。
购买渠道主要分两类:
1.线下渠道:通过瑞华健康的合作保险代理人或线下营业网点,后续理赔也可通过代理人协助办理,适合对保险不熟悉的人群。
2.线上渠道:可通过瑞华健康官方网站、官方APP或奶爸保平台投保。
3、核心保障
1.基础保障
重疾保障:覆盖121种重大疾病,等待期后首次确诊赔付100%基本保额、累计保费或现金价值中的较大者,赔付1次。
中症保障:包含35种中症,不分组赔付3次,每次赔付60%基本保额,无间隔期要求。
轻症保障:涵盖40种轻症,不分组赔付4次,每次赔付30%基本保额,同样无间隔期。
被保人豁免:若被保人确诊重疾、中症或轻症,后续未交保费全部豁免,保障继续有效。
2.可选保障
身故/全残:赔付现金价值、已交保费或基本保额中的较大者,填补“身故无赔付”的缺口。
疾病关爱金:60岁前首次确诊重疾、中症、轻症,分别额外赔付80%、40%、10%基本保额,覆盖家庭责任高峰期风险。
多次重疾保险金:65岁前首次重疾赔付后,间隔365天确诊不同种重疾,可再赔2次,每次120%保额。
恶性肿瘤-重度治疗津贴:确诊后分3次赔付,比例依次为40%、50%、30%保额,间隔期1年,覆盖长期治疗开支。
二、奶爸总结
华佗1号由瑞华健康承保,仅上海等5地可通过线下代理人或官方/第三方线上渠道购买,基础含重疾/中症/轻症保障,可选身故、多次重疾等责任。
如果你想了解更多重疾险产品,可以看看这篇:
如果大家挑选保险有什么困难,可以扫码关注:奶爸保公众号 进行1对1咨询,现在关注“奶爸保”公众号,回复“官网”,还可以免费领取价值199元的保障大礼包哦,让您买保险变得更简单。
华佗1号是哪家保险公司的?在哪买?
这位朋友你好,关于华佗1号是哪家保险公司的,在哪买的问题,奶爸在这里整理了有关华佗1号的相关内容,希望对你有帮助:
一、华佗1号是哪家保险公司的?在哪买?
1、承保公司
华佗1号(康宁版)由瑞华健康保险承保。
这家公司成立于2018年5月,注册资本5亿元,总部位于上海,是经银保监会批准设立的科技创新型专业健康保险公司,
主要股东包括咸阳宇宏房地产、广州实佳控股等企业,各持股20%
从运营数据看,
其近三年平均投资收益率3.67%,综合投资收益率3.51%,具备一定的稳健运营能力。
瑞华健康在产品设计上更侧重疾病保障的精准性,这也是华佗1号能覆盖前症、高杠杆重疾赔付的核心原因。
2、购买渠道
这款产品并非全国可投,仅支持瑞华健康设有分支机构的地区投保。
购买渠道主要分两类:
1.线下渠道:通过瑞华健康的合作保险代理人或线下营业网点,后续理赔也可通过代理人协助办理,适合对保险不熟悉的人群。
2.线上渠道:可通过瑞华健康官方网站、官方APP或奶爸保平台投保。
3、核心保障
1.基础保障
重疾保障:覆盖121种重大疾病,等待期后首次确诊赔付100%基本保额、累计保费或现金价值中的较大者,赔付1次。
中症保障:包含35种中症,不分组赔付3次,每次赔付60%基本保额,无间隔期要求。
轻症保障:涵盖40种轻症,不分组赔付4次,每次赔付30%基本保额,同样无间隔期。
被保人豁免:若被保人确诊重疾、中症或轻症,后续未交保费全部豁免,保障继续有效。
2.可选保障
身故/全残:赔付现金价值、已交保费或基本保额中的较大者,填补“身故无赔付”的缺口。
疾病关爱金:60岁前首次确诊重疾、中症、轻症,分别额外赔付80%、40%、10%基本保额,覆盖家庭责任高峰期风险。
多次重疾保险金:65岁前首次重疾赔付后,间隔365天确诊不同种重疾,可再赔2次,每次120%保额。
恶性肿瘤-重度治疗津贴:确诊后分3次赔付,比例依次为40%、50%、30%保额,间隔期1年,覆盖长期治疗开支。
二、奶爸总结
华佗1号由瑞华健康承保,仅上海等5地可通过线下代理人或官方/第三方线上渠道购买,基础含重疾/中症/轻症保障,可选身故、多次重疾等责任。
如果你想了解更多重疾险产品,可以看看这篇:
如果大家挑选保险有什么困难,可以扫码关注:奶爸保公众号 进行1对1咨询,现在关注“奶爸保”公众号,回复“官网”,还可以免费领取价值199元的保障大礼包哦,让您买保险变得更简单。
-
一生中意终身寿险好不好?保障+收益+灵活度全解析
2025-11-12 18:00:17
-
复星保德信星颐(分红型)养老年金保险,适合哪些人买?
2025-11-12 16:00:32
-
中国人寿2026开门红年金险值得买吗?一文深度解析
2025-11-12 14:07:56
-
福有余2025是哪个公司的?给孩子买好不好?
2025-11-12 09:28:10
-
2025年快返型年金险合集:存本取息+终身领,灵活减保超省心
2025-11-10 10:50:13
查看更多所用,不泄露任何第三方
或用于其他用途