重疾险是转移大病风险的关键工具,但市场上产品琳琅满目,挑起来容易犯难。
瑞华健康的华佗1号(康泰版)重疾险近期讨论度颇高,不少人好奇它的亮点在哪、适合哪些人买。
今天奶爸就好好唠唠这款产品。
一、瑞华华佗1号重疾险亮点有哪些?
下面奶爸给大家总结了产品的亮点:
1、基础保障扎实,轻中重疾赔付不“缩水”
瑞华华佗1号重疾险的基础保障覆盖120种重疾、25种中症和50种轻症。
重疾赔1次,赔付100%基本保额;
中症赔2次,每次赔60%保额;
轻症赔5次,每次赔30%保额。
更贴心的是,
轻中症赔付不分组,赔付后其他责任也不受影响。
比如得了轻症赔完,后续中症、重疾该怎么赔还怎么赔,不会因为赔过轻症就“削弱”保障。
2、60岁前额外赔,重疾能多拿80%
它的“疾病关爱金”赔付力度很大:

60周岁前,首次确诊重疾,能额外赔80%基本保额;
首次确诊中症,额外赔40%;
首次确诊轻症,额外赔10%。
举个例子,
买了50万保额,30岁时确诊癌症(重疾),除了能拿到50万重疾赔付,还能额外拿40万,总共能赔90万。
这笔钱用来治病、弥补收入损失,能给家庭减轻不少压力。
3、癌症多次赔,复发转移也有保障
可选的“恶性肿瘤——重度治疗津贴”,对癌症的保障很全面。

如果首次确诊的不是癌症,间隔180天后确诊癌症,能赔40%保额;
要是首次得了癌症,间隔365天后,只要还处于癌症状态,第二次能赔50%保额,第三次赔30%保额。
要知道,癌症术后5年复发转移率超30%,多赔几次能大大缓解后续治疗的经济负担。
4、交费期内重疾,能拿回已交保费
它还有个实用的可选责任:
交费期内首次确诊重疾,会赔付“实际累计已交的保费(无息)”,且保险合同继续有效。
比如每年交5000元,交了10年共交5万,交费期内得了重疾,除了重疾赔付的钱,还能拿回这5万保费,
相当于“没白花保费”,对预算有限的家庭很友好。
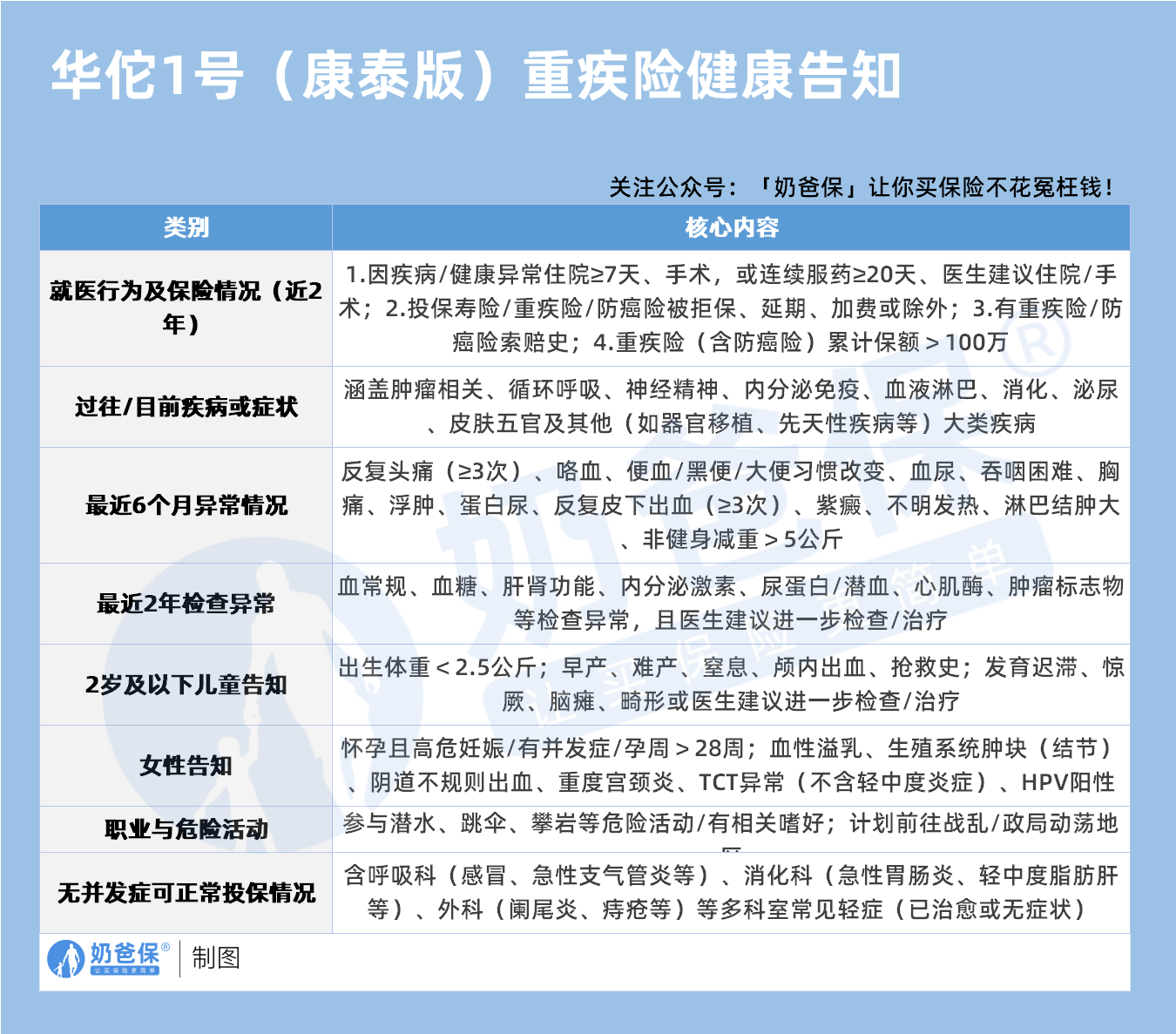
5、健康告知宽松,亚健康人群有机会投
很多重疾险健康告知卡得很严,比如甲状腺结节、乳腺结节的分级、大小,甚至手术史都会“卡人”。
但瑞华华佗1号重疾险很宽松:

不问甲状腺、乳腺结节有没有做过手术,也不问是否多发;
像轻度高血压(收缩压<160mmHg、舒张压<100mmHg,且无并发症)、轻度脂肪肝(肝功能指标不超正常值1.5倍)这类常见小问题,也有机会正常投保。
要知道,我国约1/3的女性有乳腺结节,不少人因这个被其他重疾险拒保,瑞华华佗1号重疾险的宽松核保给了这类人群机会。
二、瑞华华佗1号重疾险适合哪些人买?
1、身体有点小异常的人
如果有甲状腺结节、乳腺结节,或者轻度高血压、轻度脂肪肝,其他重疾险可能拒保、加费或除外责任,
但瑞华华佗1号重疾险有很大机会可正常投保,不用因为身体的“小瑕疵”就失去重疾保障。
2、看重癌症多次保障的人
癌症复发、转移概率不低,瑞华华佗1号重疾险的癌症津贴能多次赔付,不管是新发、复发还是转移都能保。
对于担心癌症后续治疗费用的人来说,这种设计能更全面地转移风险,不用害怕“一次癌症拖垮一个家”。
3、预算有限,想要高性价比的人
瑞华华佗1号重疾险价格不算贵,30岁男性买50万保额、保终身、30年交,每年保费大概6000多元;
若选保至70岁,保费会更便宜。
而且可选责任灵活,预算有限的话,先把基础保障+疾病关爱金配上,后续经济宽松了再附加癌症津贴,能在有限预算里把保障做足。
4、家庭经济支柱
家庭经济支柱一旦得重疾,不仅要承担医疗费,还会失去收入,影响一家人的生活。
瑞华华佗1号重疾险60岁前重疾额外赔80%,能拿到更高赔付金额弥补收入损失;
加上可选的癌症多次赔,能更长久地为家庭兜底,很适合上有老下有小的人群。
三、奶爸总结
瑞华华佗1号重疾险亮点很突出:基础保障扎实,轻中重疾赔付比例够用;
60岁前额外赔付力度大,能在人生责任最重的阶段给足保额;
癌症多次赔适合应对复发转移风险;
健康告知宽松,让亚健康人群也能投保;
还有重疾保费补偿,减少交费期内出险的保费损失。
要是你身体有小异常、看重癌症保障、预算有限,或者是家庭经济支柱,瑞华华佗1号重疾险值得考虑。
奶爸也给大家推荐几款优质的重疾险产品:
1、君龙人寿超级玛丽15号
第一,结节保障超全面
自带保障在原有肺结节基础上,拓展到乳腺/甲状腺结节,范围更广了。
可以说是目前市场上,少有的三大高发结节都有保障的产品。
第二,癌症保障丰富
超玛15号的癌症保障,从早期到晚期,都安排得妥妥的。
本身自带癌症拓展金,
首次确诊原位癌/轻度癌症后,确诊恶性肿瘤—重度,额外赔50%。
如果觉得不够,还可以附加以下保障:
癌症津贴或癌症多次赔(二选一):间隔一定周期后,可以赔一笔钱用于癌症持续治疗,癌症津贴有次数限制,多次赔则不限次数。
癌症重度特药治疗金:确诊癌症后需要吃高价特药,做过相关手术可以赔50%保额。

第三,重疾多次赔灵活选
重疾多次赔可以按需选择:
65周岁版,要求是65岁前确诊,额外赔2次,每次赔120%保额;
另一版则是不限年龄,额外赔2次,每次赔120%保额。

同种不同种都赔,且同种间隔周期短,只要2年
像心脏病术后复发了也能保,不用怕赔过一次就没保障了。
【适合人群】
看中结节、癌症保障,预算不多的朋友。
2、复星联合达尔文12号
第一,自带意外重疾额外赔和住院津贴。
前者因为意外导致首次重疾,可多赔35%基本保额。
等于一张保单覆盖重疾+意外,且是保至终身的双重保障!
后者在60周岁前未发生重疾,60岁后确诊,每天给付0.1%基本保额作为住院津贴。
人一辈子不一定会得重疾,但60岁后难免因小病小痛住院,
达尔文12号这个保障,可以让不确定的赔付变得更确定。
不过,这里需要注意的是,如果后续重疾/身故/全残,
会扣掉累计已给付的住院津贴金额后,再赔付。
第二,可选责任丰富
达尔文12号多重附加保障:
重疾多次赔:分65周岁版和终身版(二选一),满足多种人群需要;
重疾保费补偿:缴费期内发生重疾返还保费,实现“重疾免单”;
疾病关爱金/顶梁柱关爱保险金:家庭责任最重阶段赔更多;
癌症津贴:癌症间隔一定周期就能获得一笔理赔金。
第三,理赔门槛更低
5种特定重疾(如严重心肌炎)、原位癌、癌症津贴赔付,都比同类产品更宽松。
【适合人群】
看重理赔门槛、重疾返还保费的朋友
3、复星联合医联有盟
第一,轻中症保障灵活
必选保障是重疾,像轻中症保障、身故保障,可以加钱获得。
如果预算有限,也可以只买个重疾,先把大病保障做好;
如果预算多一点,建议大家还是要附加轻中症保障。
第二,自带一般医疗金
医联有盟自带医疗金,非常实用:
保单前5年,每年提供报销额度=0.5%*保额,100%报销,
未用完可累计,终身有效,身故/全残一次性赔剩余额度!

像买药、体检、看牙等日常开支,都能用上。
可以说是实打实把钱返还给客户使用!
第三,健康告知非常宽松
健康告知只有4条:
比如过去1年内的检查异常、是否有被医生建议住院或手术;
过去2年内的手术情况以及过去5年内的疾病情况。
针对非常高发的甲状腺/乳腺/肺结节,没有问询是否有进行手术,也没有问询是否多发,
只要结节等级在3级以内,结节直径符合要求,就有机会标体承保!
就连癌症,如果5年前已经治愈,没有复发和转移,
同时不涉及其他健康告知,也有机会投保!
【适合人群】
有健康异常的、注重就医资源和健康管理,看中产品实用性的朋友。
4、瑞华健康华佗1号康泰版
第一,基础保障扎实
轻中重疾保障都涵盖了,且轻症+中症赔付次数共7次,
目前市场上赔付次数算比较高的。
且重疾赔完,轻中症不分组还能继续赔,
不分组的好处就在于,赔付规则更宽松。
第二,性价比高
同样50万保额,保终身,基础保障,分30年交,
30岁人群投保华佗1号康泰版,比超级玛丽和达尔文便宜100元/年!
30年下来立省3000块!
第三,可选保障丰富
如果预算比较多,还可以附加:
重疾多次赔、疾病关爱金、癌症津贴、重疾保费补偿金和身故保障。
都是目前市场上热门可选保障内容,实用性强。
【适合人群】
追求高性价比、看中基础保障全面的朋友。
微信扫一扫
微信扫一扫
关注微信
客服热线
奶爸保

