以前总有朋友吐槽:重疾险核保有点严格,根本买不上。
确实。
有的朋友体检发现乳腺结节3级,没有手术治疗,
试了很多家保司智能核保,基本都被除外承保。
这样的案例不止一个。
但重疾险作为抵御大病风险的核心工具,越是非标体,就越希望自己多一份保障。
如果你也有这样的难题,不妨考虑最近复星联合新上的医联有盟重疾险:
健康告知只有4条,核保非常宽松;
且前5年自带小额医疗保障,门诊看病都能用得上;
投保后还能附加中高端医疗险,保证续保20年,无需二次健康告知。
下面奶爸来给大家详细介绍一下。
一、复星联合健康医联有盟重疾险亮点
先来看看保障内容表格:

这款等待期只有90天,比大多数产品短了一半时间,适合想早点获得保障的朋友。
来说一下核心亮点:
1、保障责任灵活,适配不同需求
保障内容分【必选+可选】保障,
既能满足预算有限人群的核心需求,也能覆盖高保障需求人群的全面诉求:
它的必选内容是重疾,像轻中症保障、身故保障,可以加钱获得。
如果预算有限,也可以只买个重疾,先把大病保障做好;
如果预算多一点,建议大家还是要附加轻中症保障,
现在医疗技术越来越好,加上大家体检意识越来越强,
很多疾病发现时,往往还处于轻中症阶段。
而附加这个保障,就能让保障更全面。
2、自带一般医疗金:日常看病也能用上
重疾险含大病保障,我们见得多了,
但自带一般医疗金的,真的就很少见。
医联有盟的这个医疗金,非常实用:
保单前5年,每年提供报销额度=0.5%*保额,100%报销,
未用完可累计,终身有效,身故/全残一次性赔剩余额度!

举个例子:
老王投保了医联有盟,保额20万,
保单前5年,每年就有1000元的一般医疗金。
第一年他因为感冒发烧,门诊看病花了300元,用一般医疗金全额报销;
剩余700元没有用到,可累计到后面使用。
像买药、体检、看牙等日常开支,都能用上。
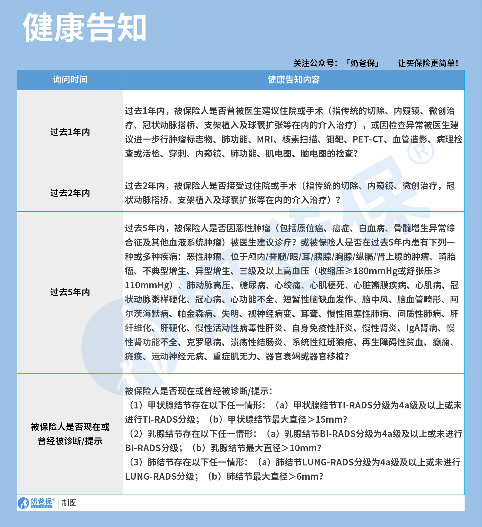
3、健康告知只有4条,非常宽松
复星联合健康医联有盟重疾险的一大亮点是健康告知只有4条:

问询过去1年内的检查异常、是否有被医生建议住院或手术;
过去2年内的手术情况以及过去5年内的疾病情况。
针对非常高发的甲状腺/乳腺/肺结节,没有问询是否有进行手术,也没有问询是否多发,
只要结节等级在3级以内,结节直径符合要求,就有机会标体承保!
就连癌症,如果5年前已经治愈,没有复发和转移,
也不涉及其他健康告知,也有机会投保!
如果你因为健康告知,而被除外、被延期、被拒保,都可以试试这款!
4、健康服务二选一,实用性超强
医联有盟投保时,健康服务可二选一:
瑞星保(瑞金医院)或 华星保(华西医院)计划。
享受两大核心权益:

是联合国内头部三甲医院一起打造的,对接华东/华西地区的顶级医疗资源,实用性非常强。
日常:健康管理、体检报告解读等;
小病:一般门诊预约、专家门诊预约等;
大病:住院加速、住院协调等。
二、复星联合健康医联有盟重疾险可附加的医疗险
投保复星联合健康医联有盟重疾险,还可以附加长期医疗险:

买重疾险附加医疗险,不少产品都会这么操作,但很多这些附加险都很鸡肋。
医联有盟长期医疗险,确是很值得大家附加:
一来,它非常稳定
保证续保20年,目前市面上最长续航时间,
期间产品停售、健康变差都不影响续保,远超市面上多数1年期医疗险。
二来,投保宽松
百万医疗险健康告知比重疾险还要严格,
而医联有盟长期医疗险,只要买了主险,就可以直接投保。
简单来说,相当于跟重疾险是共用一个健康告知表。
因为结节、乙肝、癌症等买不了百万医疗险的朋友,这下也有机会投保了!
而且产品保证续保20年,保障时间也够长。
三来,保障内容扎实
不仅有质子重离子治疗、癌症外购药、特殊门诊和手术等保障,
而且还保普通外购药、耐用设备费、重疾住院津贴和重疾异地转诊交通住宿费等等。
市面上大多数医疗险,住院前后门急诊都是15或30天,
而医联有盟长期医疗险,是前后45天,比大多数产品多15天!
更重要的是,
重疾门诊和住院可升级至特需部,享受更好的就医环境和资源。
四来,理赔门槛非常低
市面上的医疗险,大多数有1或2万免赔额,
而它是0免赔,只要住院费用符合理赔条件,1块钱起也能赔。

三、复星联合健康医联有盟重疾险适合哪些人买?
讲了这么多,复星联合健康医联有盟重疾险,推荐以下人群投保:
1、结节/乙肝/癌症患者
医联有盟健康告知十分宽松,
3级乳腺/甲状腺/肺结节患者、乙肝、5年内治愈的癌症患者,符合要求就有机会标体承保。
最重要的是,
一张保单,还能涵盖终身重疾+日常医疗+大病保障,健康有异常的朋友也能获得三重保障!
2、注重就医资源和健康管理的朋友
医联有盟提供的两大服务计划,囊括了全国顶级就医资源——瑞金、华西医院。
提供的一系列健康服务,能大幅提升就医效率,
智能手表和体检管理要求,能倒逼自己做好健康监测,适合关注长期健康的人群。
3、预算有限的朋友
医联有盟是纯重疾险,如果预算非常有限,只买必选保障即可。
每年保费较低,却能覆盖日常小病和重疾保障。
4、看中产品实用性的朋友
自带的一般医疗金,投保20万,最高可获得5000元保险金,
可用于日常门诊看病、体检等,小额医疗支出。
可附加的长期医疗险,0免赔,不管大病小病住院治疗,符合条件1块钱起赔。
四、奶爸总结
复星联合健康医联有盟重疾险对非标体投保真的非常友好,
像3级结节、乙肝,甚至是癌症患者,都有机会买得上。
宽松告知+灵活保障+医疗组合的模式,让客户获得更全面的保障。
不过最高可投保额是20万,追求高保额的朋友,可以和其他产品一起投保。
奶爸也给大家推荐几款优质的重疾险产品:
1、君龙人寿超级玛丽15号
第一,结节保障超全面
自带保障在原有肺结节基础上,拓展到乳腺/甲状腺结节,范围更广了。
可以说是目前市场上,少有的三大高发结节都有保障的产品。
第二,癌症保障丰富
超玛15号的癌症保障,从早期到晚期,都安排得妥妥的。
本身自带癌症拓展金,
首次确诊原位癌/轻度癌症后,确诊恶性肿瘤—重度,额外赔50%。
如果觉得不够,还可以附加以下保障:
癌症津贴或癌症多次赔(二选一):间隔一定周期后,可以赔一笔钱用于癌症持续治疗,癌症津贴有次数限制,多次赔则不限次数。
癌症重度特药治疗金:确诊癌症后需要吃高价特药,做过相关手术可以赔50%保额。

第三,重疾多次赔灵活选
重疾多次赔可以按需选择:
65周岁版,要求是65岁前确诊,额外赔2次,每次赔120%保额;
另一版则是不限年龄,额外赔2次,每次赔120%保额。

同种不同种都赔,且同种间隔周期短,只要2年
像心脏病术后复发了也能保,不用怕赔过一次就没保障了。
【适合人群】
看中结节、癌症保障,预算不多的朋友。
2、复星联合达尔文12号
第一,自带意外重疾额外赔和住院津贴。
前者因为意外导致首次重疾,可多赔35%基本保额。
等于一张保单覆盖重疾+意外,且是保至终身的双重保障!
后者在60周岁前未发生重疾,60岁后确诊,每天给付0.1%基本保额作为住院津贴。
人一辈子不一定会得重疾,但60岁后难免因小病小痛住院,
达尔文12号这个保障,可以让不确定的赔付变得更确定。
不过,这里需要注意的是,如果后续重疾/身故/全残,
会扣掉累计已给付的住院津贴金额后,再赔付。
第二,可选责任丰富
达尔文12号多重附加保障:
重疾多次赔:分65周岁版和终身版(二选一),满足多种人群需要;
重疾保费补偿:缴费期内发生重疾返还保费,实现“重疾免单”;
疾病关爱金/顶梁柱关爱保险金:家庭责任最重阶段赔更多;
癌症津贴:癌症间隔一定周期就能获得一笔理赔金。
第三,理赔门槛更低
5种特定重疾(如严重心肌炎)、原位癌、癌症津贴赔付,都比同类产品更宽松。
【适合人群】
看重理赔门槛、重疾返还保费的朋友
3、复星联合医联有盟
第一,轻中症保障灵活
必选保障是重疾,像轻中症保障、身故保障,可以加钱获得。
如果预算有限,也可以只买个重疾,先把大病保障做好;
如果预算多一点,建议大家还是要附加轻中症保障。
第二,自带一般医疗金
医联有盟自带医疗金,非常实用:
保单前5年,每年提供报销额度=0.5%*保额,100%报销,
未用完可累计,终身有效,身故/全残一次性赔剩余额度!

像买药、体检、看牙等日常开支,都能用上。
可以说是实打实把钱返还给客户使用!
第三,健康告知非常宽松
健康告知只有4条:
比如过去1年内的检查异常、是否有被医生建议住院或手术;
过去2年内的手术情况以及过去5年内的疾病情况。
针对非常高发的甲状腺/乳腺/肺结节,没有问询是否有进行手术,也没有问询是否多发,
只要结节等级在3级以内,结节直径符合要求,就有机会标体承保!
就连癌症,如果5年前已经治愈,没有复发和转移,
同时不涉及其他健康告知,也有机会投保!
【适合人群】
有健康异常的、注重就医资源和健康管理,看中产品实用性的朋友。
4、瑞华健康华佗1号康泰版
第一,基础保障扎实
轻中重疾保障都涵盖了,且轻症+中症赔付次数共7次,
目前市场上赔付次数算比较高的。
且重疾赔完,轻中症不分组还能继续赔,
不分组的好处就在于,赔付规则更宽松。
第二,性价比高
同样50万保额,保终身,基础保障,分30年交,
30岁人群投保华佗1号康泰版,比超级玛丽和达尔文便宜100元/年!
30年下来立省3000块!
第三,可选保障丰富
如果预算比较多,还可以附加:
重疾多次赔、疾病关爱金、癌症津贴、重疾保费补偿金和身故保障。
都是目前市场上热门可选保障内容,实用性强。
【适合人群】
追求高性价比、看中基础保障全面的朋友。
微信扫一扫
微信扫一扫
关注微信
客服热线
奶爸保

