在买保险这件事儿上,不少朋友都有过“心塞”经历。
身体有点小毛病,就被重疾险拒之门外,保障计划只能搁置。
不过最近新出了一款保终身的重疾险——复星联合医联有盟重疾险,让很多原本觉得“没机会”的朋友又燃起了希望。
据说它的健康告知很宽松,而且保障还特别全面。
这到底是款怎样的产品呢?
下面奶爸来给大家详细介绍一下。
一、复星联合医联有盟重疾险保障好吗?
复星联合医联有盟重疾险的保障十分全面,从投保规则到保障内容,都能为不同人群提供有力的风险抵御能力。

1、投保规则
它的承保人群范围较广,投保年龄为出生满30天-60周岁,能覆盖从婴幼儿到中老年的不同年龄段人群。
无论是刚满月的宝宝,想为其未来健康成长筑牢基础;还是即将退休的中年人,希望在晚年有重疾保障托底,都有机会投保。
保障期间是保终身,一旦投保,就能获得终身的保障,无需担心保障到期后重新投保可能面临的年龄、健康等问题。
缴费期限也很灵活,
有趸交、10/15/20/30年交等选项。
预算紧张的人可选择长缴费期,把保费分摊到更长时间,减轻每年的缴费压力;
预算充足的也能选短缴费期,尽早完成缴费,更快地让保障全面生效。
2、保障内容
基础保障:
重疾涵盖120种重大疾病,像恶性肿瘤、急性心肌梗死、脑中风后遗症等高发重疾都在其中,
一旦确诊符合条款,就能赔付100%基本保额,能为被保人提供充足的资金,用于支付重疾治疗、康复等费用。
还有一般医疗保障(限前5年),每年1000元,可用于体检、买药、门诊或住院。
日常生活中,孩子感冒发烧去门诊拿药、普通肺炎住院治疗等产生的费用,都能通过这部分保障报销一部分,大大减轻家庭的医疗支出负担。
还与瑞金、华西医院合作,覆盖华东、华西地区,通过智能设备和线上线下服务,提供健康档案管理、就医指导等多类服务。

可选保障:
中症保障30种,每次赔付60%基本保额,最多赔2次。
比如中度脑中风会导致患者出现半身不遂、语言障碍等症状,需要长期康复治疗;
中度类风湿性关节炎会使关节疼痛、变形,影响生活质量,
这些常见中症都在保障范围内,能为患者提供不错的经济补偿,助力康复。
轻症保障45种,每次赔付30%基本保额,最多赔4次。
比如早期肺癌若能及时发现并治疗,治愈率较高,但治疗需要一定费用;
轻微脑中风后遗症可能会让患者出现肢体麻木等症状,需要后续调理。
这类“高发轻症”被覆盖,能在大病早期阶段就提供理赔支持,让患者更早拿到钱去治疗,把握最佳治疗时机。
身故或全残保障,
18岁前赔保费,这能让家长为孩子投保的资金不白费,若不幸发生风险,已交保费可退还;
18岁后赔基本保额,相当于给保障再加一层“兜底”,即便未发生重疾,若遭遇身故或全残,也能给家人留下一笔资金,应对后续的生活等问题。
还可附加20年保证续保的百万医疗险。
百万医疗险主要用来应对高额的医疗费用,如癌症的靶向治疗,一些靶向药一个月可能就要花费上万元;
重大器官移植手术,费用更是高达几十万甚至上百万。
而这份20年保证续保的百万医疗险,能在长达20年的时间里,为被保险人提供稳定的高额医疗保障。
在这20年里,无论医疗费用如何上涨,无论被保人的健康状况如何变化,
只要符合约定,都能获得相应的赔付,极大地缓解了人们对高额医疗费用的担忧。
二、复星联合医联有盟重疾险健康告知严格吗?
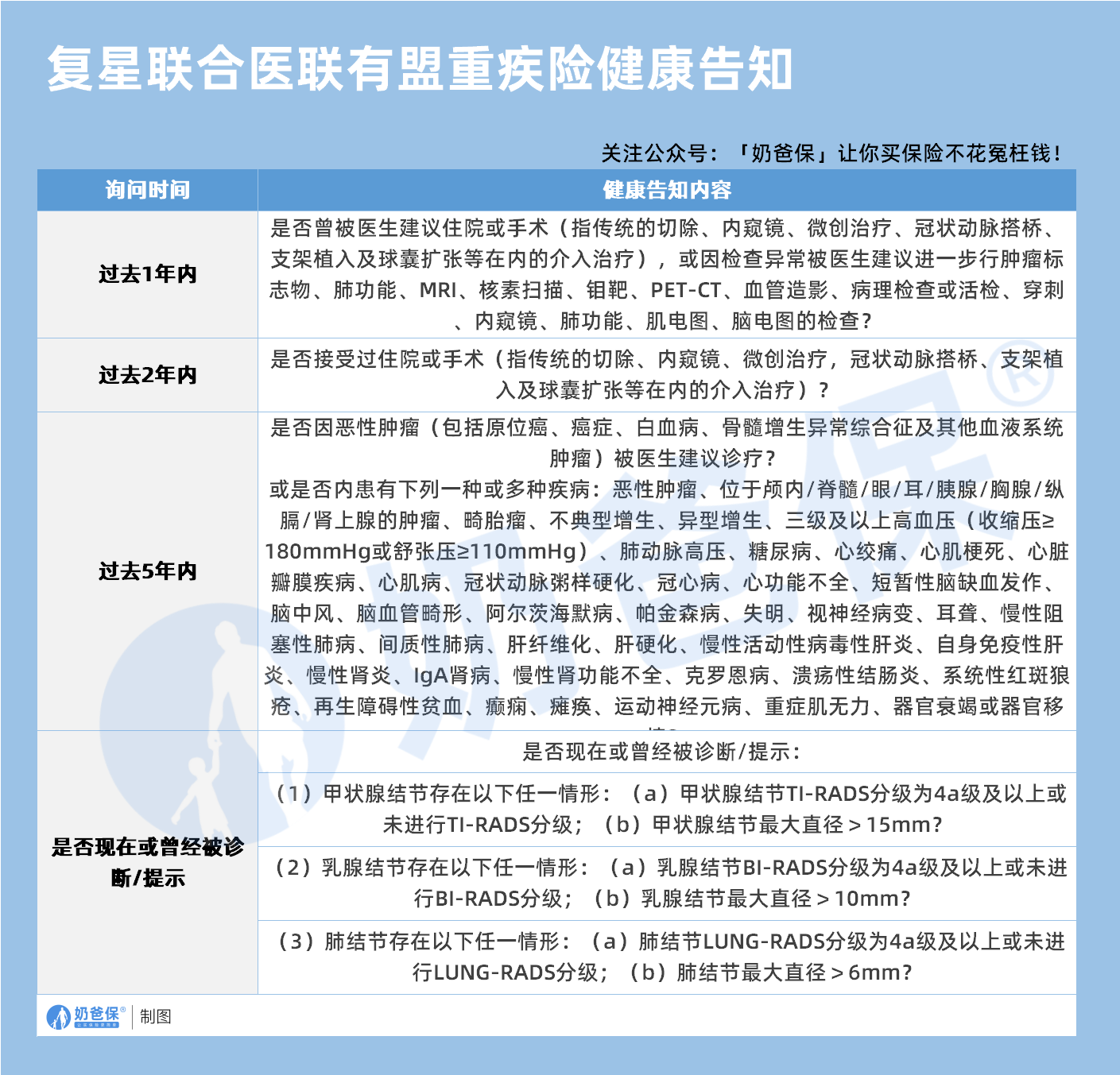
复星联合医联有盟重疾险最吸引人的就是它极为宽松的健康告知,只有4条内容,对身体有小毛病的人群十分友好。

即便有过癌症病史,或者现在患有乳腺结节3级、甲状腺结节3级、肺结节3级、2级高血压、乙肝等疾病,都有机会直接投保。
要知道,很多重疾险针对这些健康问题会拒保或者除外承保,而这款给了这类人群获得投保机会。
比如李女士,之前因乳腺结节3级,投保多款重疾险都被拒保或除外承保,
但投保这款产品,她能够顺利通过核保,成功买到保障。
还有张先生,患有2级高血压,平时需要长期服药控制,
在其他重疾险投保时,要么被拒保,要么保费大幅上涨,
而投保复星联合医联有盟重疾险,他也能顺利投保,不再担心高血压引发其他重疾时的费用问题。
这样宽松的健康告知,对于身体有状况的朋友来说,大大增加了他们获得保障的机会。
三、奶爸总结
复星联合医联有盟重疾险宽松的健康告知,让身体有小毛病的人也能获得重疾保障;
丰富的保障内容,尤其是自带的小额医疗和可附加的百万医疗险,能应对从日常小病到重大疾病的各类医疗需求。
灵活的投保规则,也让不同年龄、不同预算的人群都有机会投保。
如果您或身边朋友因身体原因买不到合适的重疾险,或者想要一份全面且长期的重疾保障,不妨看看这款产品。
奶爸也给大家推荐几款优质的重疾险产品:
1、君龙人寿超级玛丽15号
第一,结节保障超全面
自带保障在原有肺结节基础上,拓展到乳腺/甲状腺结节,范围更广了。
可以说是目前市场上,少有的三大高发结节都有保障的产品。
第二,癌症保障丰富
超玛15号的癌症保障,从早期到晚期,都安排得妥妥的。
本身自带癌症拓展金,
首次确诊原位癌/轻度癌症后,确诊恶性肿瘤—重度,额外赔50%。
如果觉得不够,还可以附加以下保障:
癌症津贴或癌症多次赔(二选一):间隔一定周期后,可以赔一笔钱用于癌症持续治疗,癌症津贴有次数限制,多次赔则不限次数。
癌症重度特药治疗金:确诊癌症后需要吃高价特药,做过相关手术可以赔50%保额。

第三,重疾多次赔灵活选
重疾多次赔可以按需选择:
65周岁版,要求是65岁前确诊,额外赔2次,每次赔120%保额;
另一版则是不限年龄,额外赔2次,每次赔120%保额。

同种不同种都赔,且同种间隔周期短,只要2年
像心脏病术后复发了也能保,不用怕赔过一次就没保障了。
【适合人群】
看中结节、癌症保障,预算不多的朋友。
2、复星联合达尔文12号
第一,自带意外重疾额外赔和住院津贴。
前者因为意外导致首次重疾,可多赔35%基本保额。
等于一张保单覆盖重疾+意外,且是保至终身的双重保障!
后者在60周岁前未发生重疾,60岁后确诊,每天给付0.1%基本保额作为住院津贴。
人一辈子不一定会得重疾,但60岁后难免因小病小痛住院,
达尔文12号这个保障,可以让不确定的赔付变得更确定。
不过,这里需要注意的是,如果后续重疾/身故/全残,
会扣掉累计已给付的住院津贴金额后,再赔付。
第二,可选责任丰富
达尔文12号多重附加保障:
重疾多次赔:分65周岁版和终身版(二选一),满足多种人群需要;
重疾保费补偿:缴费期内发生重疾返还保费,实现“重疾免单”;
疾病关爱金/顶梁柱关爱保险金:家庭责任最重阶段赔更多;
癌症津贴:癌症间隔一定周期就能获得一笔理赔金。
第三,理赔门槛更低
5种特定重疾(如严重心肌炎)、原位癌、癌症津贴赔付,都比同类产品更宽松。
【适合人群】
看重理赔门槛、重疾返还保费的朋友
3、复星联合医联有盟
第一,轻中症保障灵活
必选保障是重疾,像轻中症保障、身故保障,可以加钱获得。
如果预算有限,也可以只买个重疾,先把大病保障做好;
如果预算多一点,建议大家还是要附加轻中症保障。
第二,自带一般医疗金
医联有盟自带医疗金,非常实用:
保单前5年,每年提供报销额度=0.5%*保额,100%报销,
未用完可累计,终身有效,身故/全残一次性赔剩余额度!

像买药、体检、看牙等日常开支,都能用上。
可以说是实打实把钱返还给客户使用!
第三,健康告知非常宽松
健康告知只有4条:
比如过去1年内的检查异常、是否有被医生建议住院或手术;
过去2年内的手术情况以及过去5年内的疾病情况。
针对非常高发的甲状腺/乳腺/肺结节,没有问询是否有进行手术,也没有问询是否多发,
只要结节等级在3级以内,结节直径符合要求,就有机会标体承保!
就连癌症,如果5年前已经治愈,没有复发和转移,
同时不涉及其他健康告知,也有机会投保!
【适合人群】
有健康异常的、注重就医资源和健康管理,看中产品实用性的朋友。
4、瑞华健康华佗1号康泰版
第一,基础保障扎实
轻中重疾保障都涵盖了,且轻症+中症赔付次数共7次,
目前市场上赔付次数算比较高的。
且重疾赔完,轻中症不分组还能继续赔,
不分组的好处就在于,赔付规则更宽松。
第二,性价比高
同样50万保额,保终身,基础保障,分30年交,
30岁人群投保华佗1号康泰版,比超级玛丽和达尔文便宜100元/年!
30年下来立省3000块!
第三,可选保障丰富
如果预算比较多,还可以附加:
重疾多次赔、疾病关爱金、癌症津贴、重疾保费补偿金和身故保障。
都是目前市场上热门可选保障内容,实用性强。
【适合人群】
追求高性价比、看中基础保障全面的朋友。
微信扫一扫
微信扫一扫
关注微信
客服热线
奶爸保

