这位朋友你好,关于重疾险买哪一种最合适,消费型还是多次赔型的问题,奶爸在这里整理了有关重疾险的相关内容,希望对你有帮助:
一、重疾险买哪一种最合适?消费型还是多次赔型?
在重疾险的选择上,需结合自身需求与预算,消费型重疾险和多次赔付重疾险各有优势,适合不同人群。
消费型重疾险以纯保障为主,保费相对较低,适合预算有限但需要高保额的人群。
达尔文11号便是典型代表。
它保障120种重疾,赔付1次,若60岁前确诊,额外赔80%保额,强化了人生关键阶段的保障。
中症赔3次,每次60%保额;轻症赔4次,每次30%保额,覆盖常见疾病。
还设有特定心脑血管疾病保障:
首次重疾为非心脑疾病,180天后确诊特定心脑疾病,或首次为心脑疾病,1年后再次确诊,可赔120%保额,对心脑血管疾病高发人群尤为实用。
适合刚工作或预算有限的年轻人,以较少保费获取高保额。
例如,30岁男性投保50万,年缴数千元,患病时即可获高额赔付,减轻经济压力。
多次赔付重疾险能在首次重疾赔付后,对其他重疾继续提供保障,适合关注多次患病风险的人群。
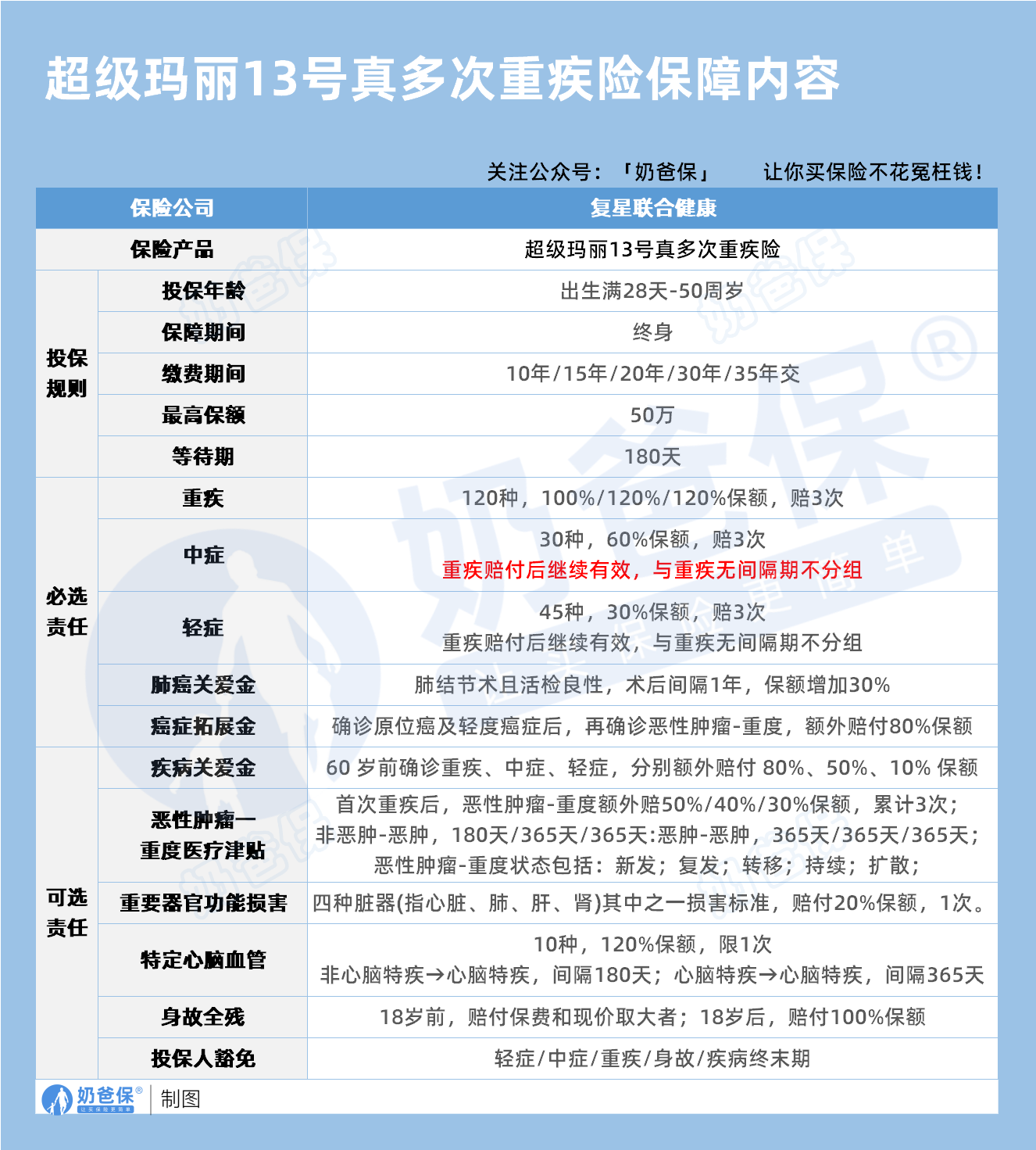
超级玛丽真多次重疾险表现出色,
重疾不分组赔3次,每次赔付比例递增(首次100%,第二次120%,第三次120%);
中症赔3次,每次60%保额,轻症赔3次,每次30%保额,疾病覆盖全面。
而且首次患癌症赔付后,后续患心脏病等其他重疾仍可获赔,实现多次守护。
适合有家族病史或担忧未来疾病风险复杂的人群,为健康增添多重防线。
二、奶爸总结
若预算有限、侧重基础高保额,可选择消费型重疾险达尔文11号;
若关注多次患病保障、追求更全面的守护,多次赔付重疾险超级玛丽真多次更合适。
购买时,需结合健康状况、经济实力,明确自身需求后再挑选,才能让重疾险真正成为健康与经济的有力守护者。
如果你想了解更多重疾险产品,可以看看这篇:
如果大家挑选保险有什么困难,可以扫码关注:奶爸保公众号 进行1对1咨询,现在关注“奶爸保”公众号,回复“官网”,还可以免费领取价值199元的保障大礼包哦,让您买保险变得更简单。
重疾险买哪一种最合适?消费型还是多次赔型?
这位朋友你好,关于重疾险买哪一种最合适,消费型还是多次赔型的问题,奶爸在这里整理了有关重疾险的相关内容,希望对你有帮助:
一、重疾险买哪一种最合适?消费型还是多次赔型?
在重疾险的选择上,需结合自身需求与预算,消费型重疾险和多次赔付重疾险各有优势,适合不同人群。
消费型重疾险以纯保障为主,保费相对较低,适合预算有限但需要高保额的人群。
达尔文11号便是典型代表。
它保障120种重疾,赔付1次,若60岁前确诊,额外赔80%保额,强化了人生关键阶段的保障。
中症赔3次,每次60%保额;轻症赔4次,每次30%保额,覆盖常见疾病。
还设有特定心脑血管疾病保障:
首次重疾为非心脑疾病,180天后确诊特定心脑疾病,或首次为心脑疾病,1年后再次确诊,可赔120%保额,对心脑血管疾病高发人群尤为实用。
适合刚工作或预算有限的年轻人,以较少保费获取高保额。
例如,30岁男性投保50万,年缴数千元,患病时即可获高额赔付,减轻经济压力。
多次赔付重疾险能在首次重疾赔付后,对其他重疾继续提供保障,适合关注多次患病风险的人群。
超级玛丽真多次重疾险表现出色,
重疾不分组赔3次,每次赔付比例递增(首次100%,第二次120%,第三次120%);
中症赔3次,每次60%保额,轻症赔3次,每次30%保额,疾病覆盖全面。
而且首次患癌症赔付后,后续患心脏病等其他重疾仍可获赔,实现多次守护。
适合有家族病史或担忧未来疾病风险复杂的人群,为健康增添多重防线。
二、奶爸总结
若预算有限、侧重基础高保额,可选择消费型重疾险达尔文11号;
若关注多次患病保障、追求更全面的守护,多次赔付重疾险超级玛丽真多次更合适。
购买时,需结合健康状况、经济实力,明确自身需求后再挑选,才能让重疾险真正成为健康与经济的有力守护者。
如果你想了解更多重疾险产品,可以看看这篇:
如果大家挑选保险有什么困难,可以扫码关注:奶爸保公众号 进行1对1咨询,现在关注“奶爸保”公众号,回复“官网”,还可以免费领取价值199元的保障大礼包哦,让您买保险变得更简单。
-
一生中意终身寿险好不好?保障+收益+灵活度全解析
2025-11-12 18:00:17
-
复星保德信星颐(分红型)养老年金保险,适合哪些人买?
2025-11-12 16:00:32
-
中国人寿2026开门红年金险值得买吗?一文深度解析
2025-11-12 14:07:56
-
福有余2025是哪个公司的?给孩子买好不好?
2025-11-12 09:28:10
-
2025年快返型年金险合集:存本取息+终身领,灵活减保超省心
2025-11-10 10:50:13
查看更多所用,不泄露任何第三方
或用于其他用途