现在医学越来越先进,得癌症、心梗这些大病,治好的概率比以前高很多!
但问题也来了——治完病,身体免疫力下降,二次得重病的风险比健康人高3-5倍!
中国精算师协会说,我国癌症患者5年生存率都到40.5%了,可复发转移率还有60%
传统单次赔的重疾险,赔过一次就不管用了,碰上二次得病,根本兜不住!
这时候,中英人寿爱守护3.0多次赔重疾险就派上大用场啦,专门解决“治好还可能再得”的难题,重新给健康保障升级!
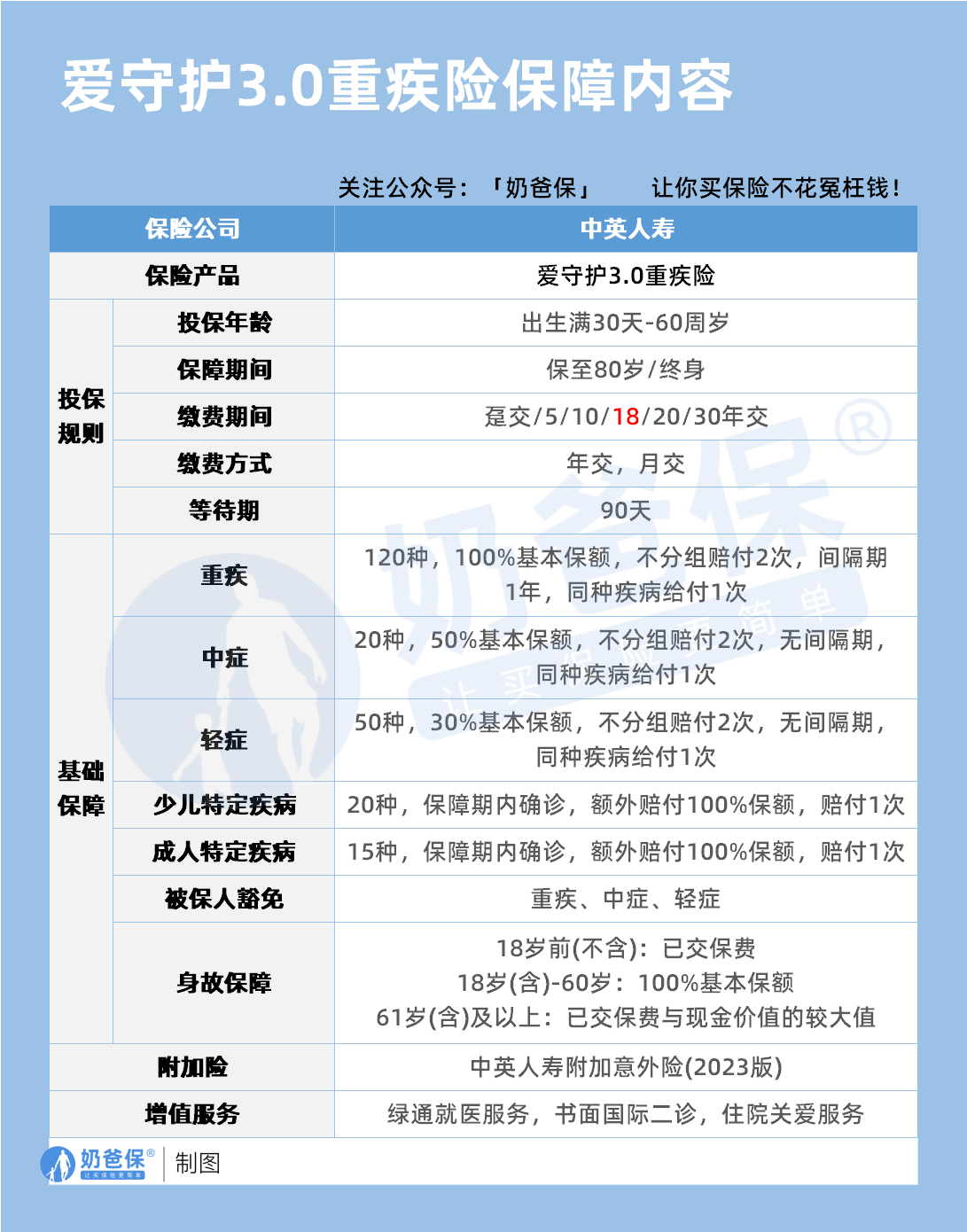
一、中英人寿爱守护3.0多次赔重疾险厉害在哪?

1、重疾不分组,赔完一次还能赔
市场上好多重疾险是“分组赔”,比如把癌症、心梗放一组,赔了其中一个,整组都不能再赔。
但中英人寿爱守护3.0多次赔重疾险是“重疾不分组,能赔2次”!
打个比方,
先得癌症赔了钱,后来又得心梗,还能再赔一次!
这种不分组设计,让二次得重疾能拿到钱的概率提升47%,真正做到“赔过之后保障不停”!
2、大人小孩,特疾都有额外赔
孩子(0-17岁):20种高发少儿病,像白血病、严重川崎病,确诊了能额外赔100%保额!
现在儿童肿瘤发病率每年涨2.8%,白血病占儿童恶性肿瘤的35%,有娃的家庭,这保障太刚需!
成人(18岁后):15种成人高发重疾,比如肺癌、肝癌,也能额外赔!国家癌症中心说,40岁后癌症发病率“蹭蹭”涨,家里顶梁柱有这保障,心里踏实多了!
3、轻中症能赔多次,复发也能赔
保障轻症50种、中症20种,像原位癌、轻度脑中风这些高发疾病,分别赔30%、50%保额,而且不用等间隔期!
更厉害的是,
同一轻/中症复发还能赔!比如做了冠状动脉介入手术,后来又得做一次,符合条件还能赔钱。
加上现在心脑血管病高发,这个设计太实用了!
4、得病就豁免保费
要是被保人得了轻/中/重疾,剩下的保费不用交了,保障还继续有效!
举个例子:
30岁大叔买50万保额,分30年交,每年交1.2万。
第5年确诊轻度甲状腺癌,能赔15万,剩下25年保费(约12.5万)直接免交,重疾保障还在!
而且生病时也不用发愁保费,这就是保险的“温度”!
5、增值服务超贴心,看病不再难
绿通就医:全国1000多家三甲医院,帮约专家门诊、协调手术,平均3.7个工作日就能安排上(行业平均得5.2天);
国际二诊:得疑难病?能找海外专家给书面会诊意见,多一份国际治疗思路;
住院关爱:从入院到出院,全程指导照护,异地看病的人特别需要!
二、多次赔重疾险,真的是“必需品”吗?3个理由说服你
1、二次得病概率,比你想的高太多!
《柳叶刀》研究说,癌症患者5年内“新发其他重疾”的概率,是普通人的3.8倍!
而且保险公司理赔年报也显示,二次重疾赔付案件占比从2018年到2023年,涨了3倍,到12.6%!
现在我国的人平均能活78.6岁,带病活的时间越长,二次得病风险越高,多次赔太有必要!

2、多次赔杠杆更高!
30岁人群买50万保额,分30年交:
单次赔重疾险每年交8000元,赔完50万,保障就没了;
中英人寿爱守护3.0多次赔重疾险:每年交1.2万,第一次赔50万后,1年后再得其他重疾,还能再赔50万!
虽然每年多交4000元,但总保费多花12万(30年×4000元),却可能多拿50万赔偿,杠杆率超高!
3、这些人尤其需要多次赔!
家庭顶梁柱:背房贷、养孩子,得一次病收入就断了,多次赔能多份保障;
有家族病史的:家里有心脑血管病、癌症遗传史,二次得病风险高;
给孩子买的:孩子寿命长,未来多次得病概率大;
高净值人群:不光要保障,还想要好的医疗资源、财富传承。
三、怎么科学配置?
1、保额怎么定?
保额至少得是年收入的10倍,或者能覆盖3-5年家庭开支+康复费!
一线城市生活成本高,建议保额不低于50万;二三线城市,30万起步才够!
2、缴费期选长期还是短期?
长期交(20/30年):每年交钱少,压力小,还能利用“豁免”,万一中间得病,剩下保费不用交;
短期交(趸交/5年):适合有钱的朋友,避免通货膨胀让保费“贬值”。
3、组合搭配更全面
基础版:中英人寿爱守护3.0多次赔重疾险+百万医疗险,大病治疗费用全cover;
进阶版:再加个中端医疗险+定期寿险,生病、意外都能保;
顶配版:配上高端医疗险+年金险,看病能选好医院,老了还能领钱养老、传承财富。
四、奶爸总结
现在二次得病风险越来越高,单次赔重疾险已经“不够用”啦!
中英人寿爱守护3.0多次赔重疾险重疾不分组赔2次,大人小孩特疾额外赔,轻中症复发也能赔,还有豁免和贴心增值服务,给家庭筑起“二次防护墙”!
不管你是顶梁柱、有家族病史,还是给孩子规划,都能找到适合的配置方式。保险就是未雨绸缪,早买早安心,别等风险来了才后悔!
奶爸也给大家推荐几款优质的重疾险产品:
1、君龙人寿超级玛丽15号
第一,结节保障超全面
自带保障在原有肺结节基础上,拓展到乳腺/甲状腺结节,范围更广了。
可以说是目前市场上,少有的三大高发结节都有保障的产品。
第二,癌症保障丰富
超玛15号的癌症保障,从早期到晚期,都安排得妥妥的。
本身自带癌症拓展金,
首次确诊原位癌/轻度癌症后,确诊恶性肿瘤—重度,额外赔50%。
如果觉得不够,还可以附加以下保障:
癌症津贴或癌症多次赔(二选一):间隔一定周期后,可以赔一笔钱用于癌症持续治疗,癌症津贴有次数限制,多次赔则不限次数。
癌症重度特药治疗金:确诊癌症后需要吃高价特药,做过相关手术可以赔50%保额。

第三,重疾多次赔灵活选
重疾多次赔可以按需选择:
65周岁版,要求是65岁前确诊,额外赔2次,每次赔120%保额;
另一版则是不限年龄,额外赔2次,每次赔120%保额。

同种不同种都赔,且同种间隔周期短,只要2年
像心脏病术后复发了也能保,不用怕赔过一次就没保障了。
【适合人群】
看中结节、癌症保障,预算不多的朋友。
2、复星联合达尔文12号
第一,自带意外重疾额外赔和住院津贴。
前者因为意外导致首次重疾,可多赔35%基本保额。
等于一张保单覆盖重疾+意外,且是保至终身的双重保障!
后者在60周岁前未发生重疾,60岁后确诊,每天给付0.1%基本保额作为住院津贴。
人一辈子不一定会得重疾,但60岁后难免因小病小痛住院,
达尔文12号这个保障,可以让不确定的赔付变得更确定。
不过,这里需要注意的是,如果后续重疾/身故/全残,
会扣掉累计已给付的住院津贴金额后,再赔付。
第二,可选责任丰富
达尔文12号多重附加保障:
重疾多次赔:分65周岁版和终身版(二选一),满足多种人群需要;
重疾保费补偿:缴费期内发生重疾返还保费,实现“重疾免单”;
疾病关爱金/顶梁柱关爱保险金:家庭责任最重阶段赔更多;
癌症津贴:癌症间隔一定周期就能获得一笔理赔金。
第三,理赔门槛更低
5种特定重疾(如严重心肌炎)、原位癌、癌症津贴赔付,都比同类产品更宽松。
【适合人群】
看重理赔门槛、重疾返还保费的朋友
3、复星联合医联有盟
第一,轻中症保障灵活
必选保障是重疾,像轻中症保障、身故保障,可以加钱获得。
如果预算有限,也可以只买个重疾,先把大病保障做好;
如果预算多一点,建议大家还是要附加轻中症保障。
第二,自带一般医疗金
医联有盟自带医疗金,非常实用:
保单前5年,每年提供报销额度=0.5%*保额,100%报销,
未用完可累计,终身有效,身故/全残一次性赔剩余额度!

像买药、体检、看牙等日常开支,都能用上。
可以说是实打实把钱返还给客户使用!
第三,健康告知非常宽松
健康告知只有4条:
比如过去1年内的检查异常、是否有被医生建议住院或手术;
过去2年内的手术情况以及过去5年内的疾病情况。
针对非常高发的甲状腺/乳腺/肺结节,没有问询是否有进行手术,也没有问询是否多发,
只要结节等级在3级以内,结节直径符合要求,就有机会标体承保!
就连癌症,如果5年前已经治愈,没有复发和转移,
同时不涉及其他健康告知,也有机会投保!
【适合人群】
有健康异常的、注重就医资源和健康管理,看中产品实用性的朋友。
4、瑞华健康华佗1号康泰版
第一,基础保障扎实
轻中重疾保障都涵盖了,且轻症+中症赔付次数共7次,
目前市场上赔付次数算比较高的。
且重疾赔完,轻中症不分组还能继续赔,
不分组的好处就在于,赔付规则更宽松。
第二,性价比高
同样50万保额,保终身,基础保障,分30年交,
30岁人群投保华佗1号康泰版,比超级玛丽和达尔文便宜100元/年!
30年下来立省3000块!
第三,可选保障丰富
如果预算比较多,还可以附加:
重疾多次赔、疾病关爱金、癌症津贴、重疾保费补偿金和身故保障。
都是目前市场上热门可选保障内容,实用性强。
【适合人群】
追求高性价比、看中基础保障全面的朋友。
微信扫一扫
微信扫一扫
关注微信
客服热线
奶爸保

