这位朋友你好,关于人保寿险岁岁优护理险怎么样,值得买吗的问题,奶爸在这里整理了有关人保寿险岁岁优护理险的相关内容,希望对你有帮助:
一、人保寿险岁岁优护理险怎么样?值得买吗?
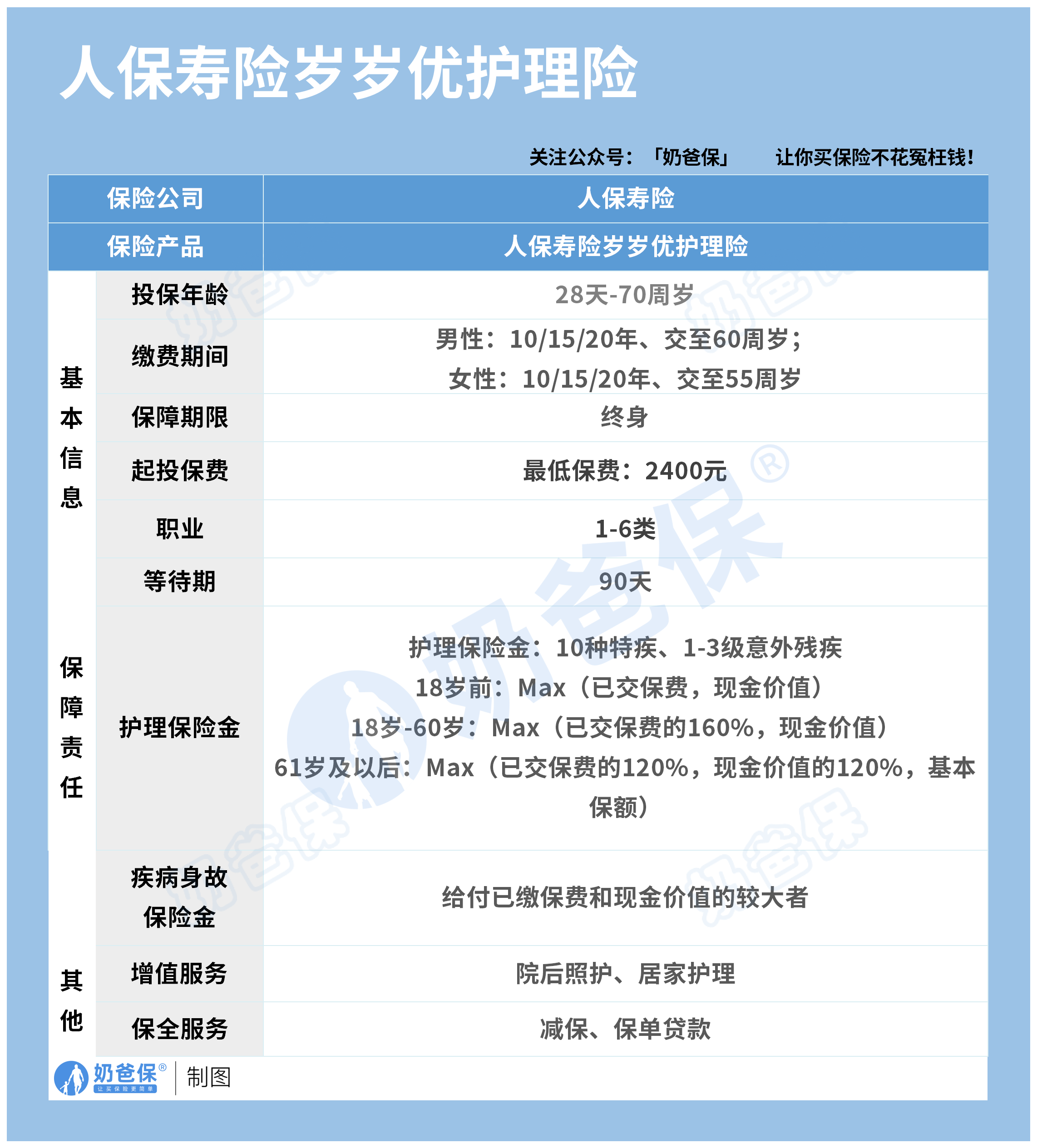
1、投保规则
人保寿险岁岁优护理险的投保年龄范围从出生满28天到70周岁,覆盖各个年龄段人群。
缴费期间选择多样,男性可选择10年、15年、20年缴费,还能选择交至60周岁;女性可选择10年、15年、20年缴费,或交至55周岁。
保障期限为终身,给被保人一生的安心。
最低保费仅2400元,普通家庭也能轻松负担。
承保职业涵盖1-6类,高危职业者也有机会投保。90天的等待期,在同类产品中较为合理。
2、保障内容
人保寿险岁岁优护理险的护理保险金保障全面,包含10种特定疾病以及1-3级意外残疾情况。
18岁前,若出现合同约定的护理情形,赔付已交保费和现金价值的较大者,减轻家庭护理经济压力。
18岁至60岁符合护理条件,赔付已交保费的160%和现金价值的较大者。
61岁及以后,赔付已交保费的120%、现金价值的120%以及基本保额的较大者,充分考虑老年人护理费用高的情况,给予充足经济保障。
若被保人因疾病不幸身故,赔付已缴保费和现金价值的较大者,缓解家人经济压力。
3、增值服务
还提供院后照护和居家护理等增值服务。
院后照护在出院后提供专业护理指导和康复建议,居家护理则上门提供生活照料、康复护理等服务,让被保险人在家就能享受专业护理。
还提供减保和保单贷款功能。
减保能满足投保人临时资金需求,保单贷款则可在不失去保障的前提下获取资金。
二、奶爸总结
人保寿险人保寿险岁岁优护理险投保灵活,保障全面且针对性强,还提供了贴心的增值服务。
无论是为孩子的成长保驾护航,还是为自己和家人的晚年生活增添保障,都有很大的优势。
如果大家挑选保险有什么困难,可以扫码关注:奶爸保公众号 进行1对1咨询,现在关注“奶爸保”公众号,回复“官网”,还可以免费领取价值199元的保障大礼包哦,让您买保险变得更简单。
人保寿险岁岁优护理险怎么样?值得买吗?
这位朋友你好,关于人保寿险岁岁优护理险怎么样,值得买吗的问题,奶爸在这里整理了有关人保寿险岁岁优护理险的相关内容,希望对你有帮助:
一、人保寿险岁岁优护理险怎么样?值得买吗?
1、投保规则
人保寿险岁岁优护理险的投保年龄范围从出生满28天到70周岁,覆盖各个年龄段人群。
缴费期间选择多样,男性可选择10年、15年、20年缴费,还能选择交至60周岁;女性可选择10年、15年、20年缴费,或交至55周岁。
保障期限为终身,给被保人一生的安心。
最低保费仅2400元,普通家庭也能轻松负担。
承保职业涵盖1-6类,高危职业者也有机会投保。90天的等待期,在同类产品中较为合理。
2、保障内容
人保寿险岁岁优护理险的护理保险金保障全面,包含10种特定疾病以及1-3级意外残疾情况。
18岁前,若出现合同约定的护理情形,赔付已交保费和现金价值的较大者,减轻家庭护理经济压力。
18岁至60岁符合护理条件,赔付已交保费的160%和现金价值的较大者。
61岁及以后,赔付已交保费的120%、现金价值的120%以及基本保额的较大者,充分考虑老年人护理费用高的情况,给予充足经济保障。
若被保人因疾病不幸身故,赔付已缴保费和现金价值的较大者,缓解家人经济压力。
3、增值服务
还提供院后照护和居家护理等增值服务。
院后照护在出院后提供专业护理指导和康复建议,居家护理则上门提供生活照料、康复护理等服务,让被保险人在家就能享受专业护理。
还提供减保和保单贷款功能。
减保能满足投保人临时资金需求,保单贷款则可在不失去保障的前提下获取资金。
二、奶爸总结
人保寿险人保寿险岁岁优护理险投保灵活,保障全面且针对性强,还提供了贴心的增值服务。
无论是为孩子的成长保驾护航,还是为自己和家人的晚年生活增添保障,都有很大的优势。
如果大家挑选保险有什么困难,可以扫码关注:奶爸保公众号 进行1对1咨询,现在关注“奶爸保”公众号,回复“官网”,还可以免费领取价值199元的保障大礼包哦,让您买保险变得更简单。
-
一生中意终身寿险好不好?保障+收益+灵活度全解析
2025-11-12 18:00:17
-
复星保德信星颐(分红型)养老年金保险,适合哪些人买?
2025-11-12 16:00:32
-
中国人寿2026开门红年金险值得买吗?一文深度解析
2025-11-12 14:07:56
-
福有余2025是哪个公司的?给孩子买好不好?
2025-11-12 09:28:10
-
2025年快返型年金险合集:存本取息+终身领,灵活减保超省心
2025-11-10 10:50:13
查看更多所用,不泄露任何第三方
或用于其他用途