这位朋友你好,关于中荷岁岁享2.0税优护理险值得买吗的问题,奶爸在这里整理了有关中荷岁岁享2.0税优护理险的相关内容,希望对你有帮助:
一、中荷岁岁享2.0税优护理险值得买吗?
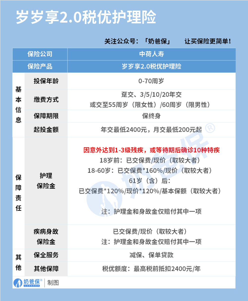
中荷岁岁享2.0税优护理险,融合了税收优惠、护理保障与储蓄增值功能,是一款特色鲜明的保险产品。
中荷岁岁享2.0税优护理险的投保条件也比较宽松。
投保年龄范围广,从出生满30天至70周岁均可投保,对老年人较为友好。
缴费期限灵活,支持趸交、3年、5年、10年、20年交,
还可选择女性交至55岁、男性交至60岁,方便不同人群根据自身经济状况规划。
健康告知仅有3条,相对简单,且责任免除条款明确,同时支持灵活减保,若有资金需求可部分取用现金价值。
税收优惠方面,它属于国家政策支持的税优健康险范畴。
根据不同的个人所得税税率,实际节税金额有所差异。
以税率20%为例,每年缴纳2400元保费,可节税480元,长期来看能节省一笔可观的费用。
抵税操作也较为简便,投保后获取保单上的税优识别码,在个人所得税APP相关板块按流程填入即可完成申报。
从保障角度,该产品提供了两类保障,但仅给付其中一项。
护理保险金覆盖了10种特定疾病以及意外导致的第1至第3级残疾
若被保险人在18岁前出险,赔付已交保费与现金价值中的较大者;
18 - 60岁出险,赔付已交保费的160%或现金价值中的较大者;
61岁及以后出险,赔付已交保费的120%、现金价值的120%、基本保额中的较大者。
疾病身故保险金则是赔付已交保费与现金价值中的较大者,之后合同终止。
收益方面,
以30岁男性,年交2400元,交10年为例,第10年就能回本,且IRR超过2.6%,收益较为可观。
在第9 - 27年,保单IRR都在3%以上,折算单利持续在4%以上。
长期持有,保单现金价值会持续复利增长,具有一定的储蓄增值功能。
二、奶爸总结
中荷岁岁享2.0税优护理险,集税优、护理保障、储蓄增值于一体,
投保条件宽松,收益表现良好,适合有税收抵扣需求、护理保障需求及长期储蓄规划的人群。
如果你想了解更多储蓄险产品,可以看看这篇:
如果大家挑选保险有什么困难,可以扫码关注:奶爸保公众号 进行1对1咨询,现在关注“奶爸保”公众号,回复“官网”,还可以免费领取价值199元的保障大礼包哦,让您买保险变得更简单。
中荷岁岁享2.0税优护理险值得买吗?
这位朋友你好,关于中荷岁岁享2.0税优护理险值得买吗的问题,奶爸在这里整理了有关中荷岁岁享2.0税优护理险的相关内容,希望对你有帮助:
一、中荷岁岁享2.0税优护理险值得买吗?
中荷岁岁享2.0税优护理险,融合了税收优惠、护理保障与储蓄增值功能,是一款特色鲜明的保险产品。
中荷岁岁享2.0税优护理险的投保条件也比较宽松。
投保年龄范围广,从出生满30天至70周岁均可投保,对老年人较为友好。
缴费期限灵活,支持趸交、3年、5年、10年、20年交,
还可选择女性交至55岁、男性交至60岁,方便不同人群根据自身经济状况规划。
健康告知仅有3条,相对简单,且责任免除条款明确,同时支持灵活减保,若有资金需求可部分取用现金价值。
税收优惠方面,它属于国家政策支持的税优健康险范畴。
根据不同的个人所得税税率,实际节税金额有所差异。
以税率20%为例,每年缴纳2400元保费,可节税480元,长期来看能节省一笔可观的费用。
抵税操作也较为简便,投保后获取保单上的税优识别码,在个人所得税APP相关板块按流程填入即可完成申报。
从保障角度,该产品提供了两类保障,但仅给付其中一项。
护理保险金覆盖了10种特定疾病以及意外导致的第1至第3级残疾
若被保险人在18岁前出险,赔付已交保费与现金价值中的较大者;
18 - 60岁出险,赔付已交保费的160%或现金价值中的较大者;
61岁及以后出险,赔付已交保费的120%、现金价值的120%、基本保额中的较大者。
疾病身故保险金则是赔付已交保费与现金价值中的较大者,之后合同终止。
收益方面,
以30岁男性,年交2400元,交10年为例,第10年就能回本,且IRR超过2.6%,收益较为可观。
在第9 - 27年,保单IRR都在3%以上,折算单利持续在4%以上。
长期持有,保单现金价值会持续复利增长,具有一定的储蓄增值功能。
二、奶爸总结
中荷岁岁享2.0税优护理险,集税优、护理保障、储蓄增值于一体,
投保条件宽松,收益表现良好,适合有税收抵扣需求、护理保障需求及长期储蓄规划的人群。
如果你想了解更多储蓄险产品,可以看看这篇:
如果大家挑选保险有什么困难,可以扫码关注:奶爸保公众号 进行1对1咨询,现在关注“奶爸保”公众号,回复“官网”,还可以免费领取价值199元的保障大礼包哦,让您买保险变得更简单。
-
一生中意终身寿险好不好?保障+收益+灵活度全解析
2025-11-12 18:00:17
-
复星保德信星颐(分红型)养老年金保险,适合哪些人买?
2025-11-12 16:00:32
-
中国人寿2026开门红年金险值得买吗?一文深度解析
2025-11-12 14:07:56
-
福有余2025是哪个公司的?给孩子买好不好?
2025-11-12 09:28:10
-
2025年快返型年金险合集:存本取息+终身领,灵活减保超省心
2025-11-10 10:50:13
查看更多所用,不泄露任何第三方
或用于其他用途