每到12月,很多朋友都在琢磨一件事:怎么在年底合法省点钱?
今天给大家介绍一个宝藏选择,那就是税优护理险。
它不仅能帮你每年省下几百上千的税,还能悄悄攒下一笔钱,更提供终身保障。真可谓“一箭三雕”。
在众多产品中,中意颐养岁悠2.0终身护理险表现抢眼,近期咨询量猛增。
它到底好在哪?收益如何?和别的产品比怎么样?这篇文章给你讲透。
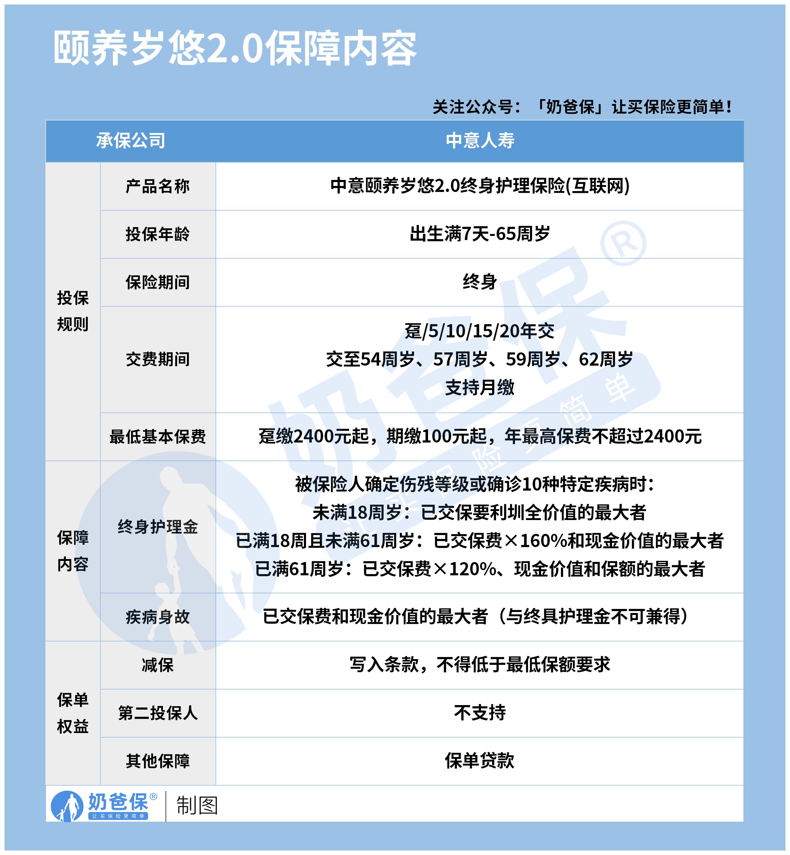
中意颐养岁悠2.0:保什么?
颐养岁悠2.0收益怎么样?
奶爸总结
一、中意颐养岁悠2.0:保什么?
老规矩,一起来看看中意颐养岁悠2.0具体长什么样。

先看基础信息,门槛真不高:出生满7天到65周岁都能投,趸交2400元起,期缴100元起,
支持月缴、年缴,还能选交至54岁、57岁等灵活缴费期,刚工作的年轻人也能轻松上车。
1、核心保障:终身护理金+身故保障
终身护理险的核心,就是“万一需要长期护理,能拿到一笔钱”。
中意颐养岁悠2.0的护理金赔付规则很明确,分年龄段给出保障:
未满18周岁:赔付已交保费和现金价值的较大者;
18-60周岁:赔付已交保费×160%和现金价值的较大者;
61周岁及以上:赔付已交保费×120%、现金价值和保额的较大者。
简单说,18到60岁这个家庭责任最重的阶段,能拿到1.6倍已交保费的保底赔付。
同时还包含疾病身故保障,赔付已交保费和现金价值的较大者,和护理金二选一,保障覆盖了人生关键风险点。
2、税优直减+灵活减保,打工人最爱
这款产品能火,关键在于戳中了打工人的两大痛点:抵税和灵活用钱。
先看税优:作为国家认可的税优健康险,每年最高能抵扣2400元个税。
按20%税率计算,每年能少交480元,10年就是4800元,相当于“白得”一年保费。
而且抵扣流程不复杂,投保后拿到税优识别码,在个税APP上填报就能享受,不用跑线下。
再看灵活度:条款里明确写了支持减保,
只要不低于最低保额要求,急用钱的时候可以取一部分现金价值,
不用像定期存款那样提前支取损失利息,兼顾了储蓄的稳定性和资金的灵活性。
3、中意人寿背书,安全有保障
买长期保险,公司实力很重要。
承保的中意人寿,是由意大利忠利集团和中国石油天然气集团公司合资组建的,
注册资本超190亿元,综合偿付能力充足率一直符合监管要求,不用担心几十年后保单兑现问题。
二、颐养岁悠2.0收益怎么样?
光有保障不够,大家最关心的还是能攒下多少钱。
我们选了当下另外两款热门税优护理险——人保寿险民享福、中荷人寿岁岁享3.0,
按两种常见投保方案做对比:30岁女性,分别按“年交2400元交5年”和“年交2400元交10年”投保:

方案一:年交2400元交5年,总保费12000元
这种方案适合预算中等、想短期缴清的人群。
先看关键节点:颐养岁悠2.0和岁岁享3.0第5年就回本,民享福要等到第9年,颐养岁悠2.0的回本速度比民享福快4年。
再看不同年龄段的收益表现:
35岁:颐养岁悠2.0生存总利益13844元,IRR高达5.48%,比岁岁享3.0的2.77%高出近一倍;
40岁:颐养岁悠2.0IRR3.37%,民享福3.57%、岁岁享3.0是2.75%,三者差距缩小,颐养岁悠2.0略逊于民享福,但仍高于岁岁享3.0;
50岁及以后:三款产品IRR都逐渐稳定,60岁时颐养岁悠2.0是2.41%,民享福和岁岁享3.0都是2.45%;
80岁:颐养岁悠2.0生存总利益29498元,民享福29621元、岁岁享3.0是29786元,三者收益接近。
总结下来,短期(交满后10年内)颐养岁悠2.0收益优势明显,尤其是交满5年时的IRR5.48%。
方案二:年交2400元交10年,总保费24000元
这种方案适合想长期强制储蓄、每年预算稳定的人群。
回本速度和方案一类似,颐养岁悠2.0和岁岁享3.0第5年回本,民享福第9年回本。
重点看收益细节:
40岁:民享福表现最优,IRR4.30%,岁岁享3.0的4.25%紧随其后,颐养岁悠2.0的3.75%稍低;
50岁:民享福IRR2.85%,岁岁享3.02.83%,颐养岁悠2.02.65%,差距约0.2个百分点;
60岁及以后:70岁时颐养岁悠2.0是2.29%,民享福2.35%、岁岁享3.0是2.34%,80岁时颐养岁悠2.0生存总利益55947元,比民享福少1077元;
关键结论:长期民享福和岁岁享3.0收益略高,但颐养岁悠2.0回本快且短期收益有优势;
三、奶爸总结
12月是税优险投保的黄金期,既能赶上年终抵税,又能为未来攒下一笔钱。
中意颐养岁悠2.0的优势很清晰:回本快、短期收益有爆发力、护理保障扎实,还能轻松抵税。
这对想兼顾保障和储蓄的普通人来说,是个不错的选择。
如果你还有其他的问题,欢迎在后台私信奶爸,一一为你解答!
如果大家挑选保险有什么困难,可以扫码关注:奶爸保公众号 进行1对1咨询,
现在关注“奶爸保”公众号,回复“官网”,还可以免费领取价值199元的保障大礼包哦,让您买保险变得更简单。
微信扫一扫
微信扫一扫
关注微信
客服热线
奶爸保

