在为孩子规划保险的路上,很多家长既想给足保障,
又担心预算压力,还怕产品条款复杂踩坑。
复星联合健康推出新产品——妈咪保贝哪吒守护,
正是一款聚焦少儿专属需求的重疾险,
从投保规则到基础保障,再到特色设计,都透着对孩子成长的细致考量。
今天,奶爸就来深入聊聊这款产品,看看它如何用扎实的保障,守护孩子的成长之路。
一、妈咪保贝哪吒守护保障如何?

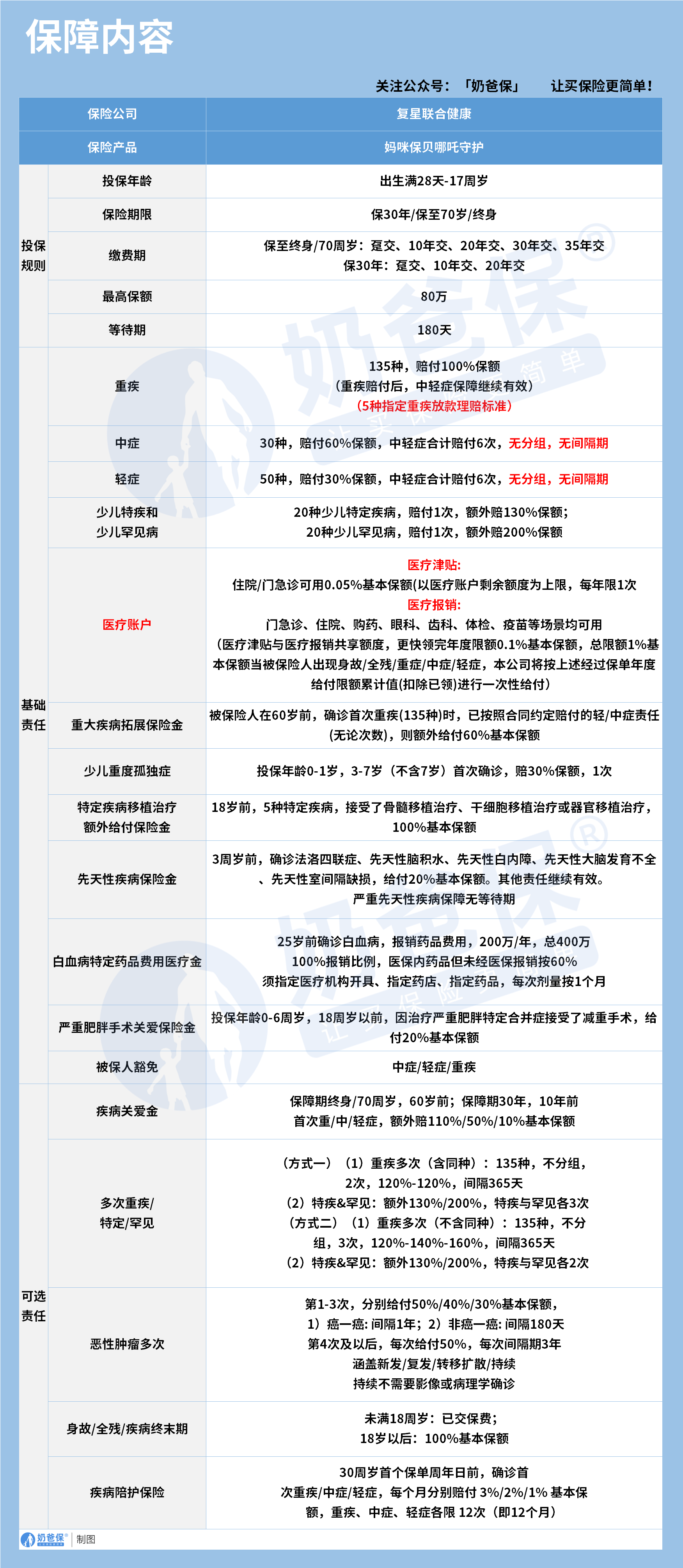
1、投保规则
给孩子买保险,首先要关注投保规则是否贴合家庭实际。
妈咪保贝哪吒守护的投保规则设计得十分灵活,能满足不同家庭的保障规划。
这款产品的投保年龄覆盖出生满28天至17周岁,
几乎覆盖了孩子从婴幼儿到青少年的全部成长阶段,无论是刚满月的宝宝,
还是即将成年的少年,都能找到合适的投保时机。
保险期限有三种选择:保30年、保至70岁或终身,
家长可以根据预算和保障目标灵活搭配。
如果预算有限,想先给孩子覆盖成长关键期的重疾风险,保30年是不错的选择;
如果希望给孩子终身的保障,让他们在人生各个阶段都有托底,保至70岁或终身则更稳妥。
缴费期的选择也十分丰富,
保终身或至70岁时,可选择趸交、10年交、20年交、30年交甚至35年交;保30年时,可选择趸交、10年交、20年交。更长的缴费期不仅能降低每年的保费压力,还能更好地利用被保人豁免条款,一旦发生理赔,后续保费即可豁免,保障依然有效。
产品的最高保额可达80万,对于少儿重疾的治疗、康复费用来说,
这个保额足够覆盖大部分家庭的经济需求。
需要注意的是,产品的等待期为180天,虽然比部分短期重疾险稍长,
但换来的是更全面的保障责任,家长在投保时可提前做好规划。
2、基础保障
妈咪保贝哪吒守护的基础保障,
没有花里胡哨的噱头,而是用扎实的责任覆盖,为孩子构建起一道坚固的健康防线。
在重疾保障方面,产品覆盖135种重疾,赔付100%基本保额,且重疾赔付后,中轻症保障继续有效,这一点在行业内十分难得。
很多重疾险在重疾赔付后会终止中轻症责任,而这款产品打破了这一限制,让孩子在经历重疾后,依然能享受中轻症的保障,大大提升了保障的持续性。
更贴心的是,产品对5种指定重疾放宽了理赔标准,比如严重脑损伤、严重慢性呼吸功能衰竭等,让符合条件的孩子能更顺利地获得理赔,减轻家庭的经济压力。
中症和轻症保障同样亮眼。
产品覆盖30种中症,赔付60%保额,最多可赔付6次,且无分组、无间隔期;
50种轻症,赔付30%保额,最多可赔付6次,
同样无分组、无间隔期,意味着孩子若多次患上不同的中轻症,
都能获得赔付,保障的全面性和实用性大幅提升。
针对少儿高发的特疾和罕见病,产品的保障力度更是拉满。
20种少儿特定疾病,赔付1次,额外赔付130%保额;20种少儿罕见病,赔付1次,额外赔付200%保额。
像白血病、严重川崎病等少儿高发重疾,一旦确诊,孩子可获得高达230%的保额赔付,而罕见病如神经母细胞瘤等,赔付比例更是达到300%,
这对于治疗费用极高的罕见病家庭来说,无疑是雪中送炭。
3、特色保障
医疗账户是这款产品的一大特色,它将保障延伸到了日常医疗场景。
医疗账户包含医疗津贴和医疗报销两部分:
医疗津贴可用于住院或门急诊,每次可用0.05%的基本保额,每年限1次;
医疗报销则覆盖门急诊、住院、购药、眼科、齿科、体检、疫苗等多种场景,医疗津贴与医疗报销共享额度,年度限额为0.1%基本保额,总限额为1%基本保额。
当被保人出现身故、全残或确诊重疾、中症、轻症时,公司会将经过保单年度累计的医疗账户余额一次性给付,避免了资金的浪费。这个设计让重疾险不再只聚焦于大病治疗,还能覆盖孩子的日常医疗需求,提升了产品的实用性。
此外,产品还包含重大疾病拓展保险金:
被保险人在60岁前,确诊首次重疾,且已按照合同约定赔付过轻/中症责任,无论次数,可额外给付60%基本保额。
这一责任针对60岁前的人生关键期,即使孩子长大后,依然能获得更充足的保障。
针对少儿高发的重度孤独症,产品也有专项保障:投保年龄在0-1岁或3-7岁(不含7岁)时,首次确诊重度孤独症,可赔付30%保额,仅赔付1次。对于有家族孤独症史或相关风险的家庭来说,这一责任解决了很多重疾险不保该疾病的痛点。
特定疾病移植治疗额外给付保险金也十分实用:
18岁前,若孩子因5种特定疾病接受骨髓移植、干细胞移植或器官移植治疗,可额外给付100%基本保额,覆盖高额的手术和康复费用。
先天性疾病保障更是打破了行业常规:3周岁前,确诊法洛四联症、先天性脑积水、先天性白内障、先天性大脑发育不全、先天性室间隔缺损,可给付20%基本保额,且其他保障责任继续有效,严重先天性疾病甚至无等待期。
这对于有家族先天性疾病史的家庭来说,无疑是一颗定心丸。
针对少儿头号重疾白血病,产品还提供了特定药品费用医疗金:
25岁前确诊白血病,可报销相关药品费用,每年最高200万,总限额400万,报销比例为100%。
这一责任精准覆盖了白血病治疗中昂贵的靶向药费用,让孩子能用上更好的药,不用为费用发愁。
此外,产品还考虑到了少儿肥胖问题:
投保年龄0-6周岁,18周岁前,因治疗严重肥胖特定并发症接受减重手术,可给付20%基本保额,为孩子的健康成长保驾护航。
被保人豁免责任也十分全面,确诊中症、轻症或重疾后,可豁免后续保费,保障依然有效。
二、妈咪保贝哪吒守护保费贵吗?

以50万保额、保终身、30年缴费为例,0岁男孩的基础责任年保费为3134元,经过医疗账户抵扣后,实际年交保费为2967元;
0岁女孩的基础责任年保费为2864元,抵扣后为2697元。
医疗账户抵扣的计算方式十分简单:
年交保费减去医疗账户总额(即1%基本保额)除以缴费期。
以50万保额为例,医疗账户总额为5000元,30年缴费,每年可抵扣约166.67元,相当于把医疗账户的钱分摊到每年,降低了实际保费支出。
对比同类少儿重疾险,妈咪保贝哪吒守护的保费处于中等水平,但保障内容却全面得多,尤其是特色保障的加持,让它的性价比十分突出。
对于大多数家庭来说,每年不到3000元的保费,就能给孩子一份终身的重疾保障,还能享受灵活的医疗账户和贴心的特色责任,无疑是一笔划算的投资。
三、奶爸总结
给孩子买保险,从来不是一件简单的事,它需要我们兼顾保障、预算和实用性。
妈咪保贝哪吒守护用清晰灵活的投保规则、扎实全面的基础保障、专属贴心的特色设计,
以及亲民的保费,为家长提供了一个优质的选择。
它不仅是一份重疾险,更是一份对孩子成长的守护,一份对家庭未来的承诺。
当然,每个家庭的情况不同,在投保前,
建议家长结合孩子的年龄、家族病史、预算等因素,仔细阅读条款,选择最适合自己的保障方案。
奶爸也给大家推荐几款优质的重疾险产品:
1、君龙人寿超级玛丽15号
第一,结节保障超全面
自带保障在原有肺结节基础上,拓展到乳腺/甲状腺结节,范围更广了。
可以说是目前市场上,少有的三大高发结节都有保障的产品。
第二,癌症保障丰富
超玛15号的癌症保障,从早期到晚期,都安排得妥妥的。
本身自带癌症拓展金,
首次确诊原位癌/轻度癌症后,确诊恶性肿瘤—重度,额外赔50%。
如果觉得不够,还可以附加以下保障:
癌症津贴或癌症多次赔(二选一):间隔一定周期后,可以赔一笔钱用于癌症持续治疗,癌症津贴有次数限制,多次赔则不限次数。
癌症重度特药治疗金:确诊癌症后需要吃高价特药,做过相关手术可以赔50%保额。

第三,重疾多次赔灵活选
重疾多次赔可以按需选择:
65周岁版,要求是65岁前确诊,额外赔2次,每次赔120%保额;
另一版则是不限年龄,额外赔2次,每次赔120%保额。

同种不同种都赔,且同种间隔周期短,只要2年
像心脏病术后复发了也能保,不用怕赔过一次就没保障了。
【适合人群】
看中结节、癌症保障,预算不多的朋友。
2、复星联合达尔文12号
第一,自带意外重疾额外赔和住院津贴。
前者因为意外导致首次重疾,可多赔35%基本保额。
等于一张保单覆盖重疾+意外,且是保至终身的双重保障!
后者在60周岁前未发生重疾,60岁后确诊,每天给付0.1%基本保额作为住院津贴。
人一辈子不一定会得重疾,但60岁后难免因小病小痛住院,
达尔文12号这个保障,可以让不确定的赔付变得更确定。
不过,这里需要注意的是,如果后续重疾/身故/全残,
会扣掉累计已给付的住院津贴金额后,再赔付。
第二,可选责任丰富
达尔文12号多重附加保障:
重疾多次赔:分65周岁版和终身版(二选一),满足多种人群需要;
重疾保费补偿:缴费期内发生重疾返还保费,实现“重疾免单”;
疾病关爱金/顶梁柱关爱保险金:家庭责任最重阶段赔更多;
癌症津贴:癌症间隔一定周期就能获得一笔理赔金。
第三,理赔门槛更低
5种特定重疾(如严重心肌炎)、原位癌、癌症津贴赔付,都比同类产品更宽松。
【适合人群】
看重理赔门槛、重疾返还保费的朋友
3、复星联合医联有盟
第一,轻中症保障灵活
必选保障是重疾,像轻中症保障、身故保障,可以加钱获得。
如果预算有限,也可以只买个重疾,先把大病保障做好;
如果预算多一点,建议大家还是要附加轻中症保障。
第二,自带一般医疗金
医联有盟自带医疗金,非常实用:
保单前5年,每年提供报销额度=0.5%*保额,100%报销,
未用完可累计,终身有效,身故/全残一次性赔剩余额度!

像买药、体检、看牙等日常开支,都能用上。
可以说是实打实把钱返还给客户使用!
第三,健康告知非常宽松
健康告知只有4条:
比如过去1年内的检查异常、是否有被医生建议住院或手术;
过去2年内的手术情况以及过去5年内的疾病情况。
针对非常高发的甲状腺/乳腺/肺结节,没有问询是否有进行手术,也没有问询是否多发,
只要结节等级在3级以内,结节直径符合要求,就有机会标体承保!
就连癌症,如果5年前已经治愈,没有复发和转移,
同时不涉及其他健康告知,也有机会投保!
【适合人群】
有健康异常的、注重就医资源和健康管理,看中产品实用性的朋友。
4、瑞华健康华佗1号康泰版
第一,基础保障扎实
轻中重疾保障都涵盖了,且轻症+中症赔付次数共7次,
目前市场上赔付次数算比较高的。
且重疾赔完,轻中症不分组还能继续赔,
不分组的好处就在于,赔付规则更宽松。
第二,性价比高
同样50万保额,保终身,基础保障,分30年交,
30岁人群投保华佗1号康泰版,比超级玛丽和达尔文便宜100元/年!
30年下来立省3000块!
第三,可选保障丰富
如果预算比较多,还可以附加:
重疾多次赔、疾病关爱金、癌症津贴、重疾保费补偿金和身故保障。
都是目前市场上热门可选保障内容,实用性强。
【适合人群】
追求高性价比、看中基础保障全面的朋友。
微信扫一扫
微信扫一扫
关注微信
客服热线
奶爸保

