当了爸妈之后,总想把最稳妥的保障给孩子,可挑少儿重疾险时总犯难:
怕保障华而不实,怕孩子有一点小健康异常就被拒保,更怕真遇上重疾,赔的钱只够支撑前期治疗,后续漫长的康复费用没着落。
尤其是家有体质稍弱、有过轻微健康异常的孩子,投保更是难上加难,
看着市面上优质的少儿重疾险,却只能因为严苛的核保规则无奈错过。
今天,就给大家详细拆解君龙小青龙8号,
这款既把基础保障做扎实,又精准解决家长投保痛点,
还带来限时核保放宽福利的少儿重疾险,不仅能给孩子全周期的健康守护,
更能让更多有小健康状况的孩子顺利投保,真正戳中了家长们的核心需求。
一、小青龙8号有哪些特色?

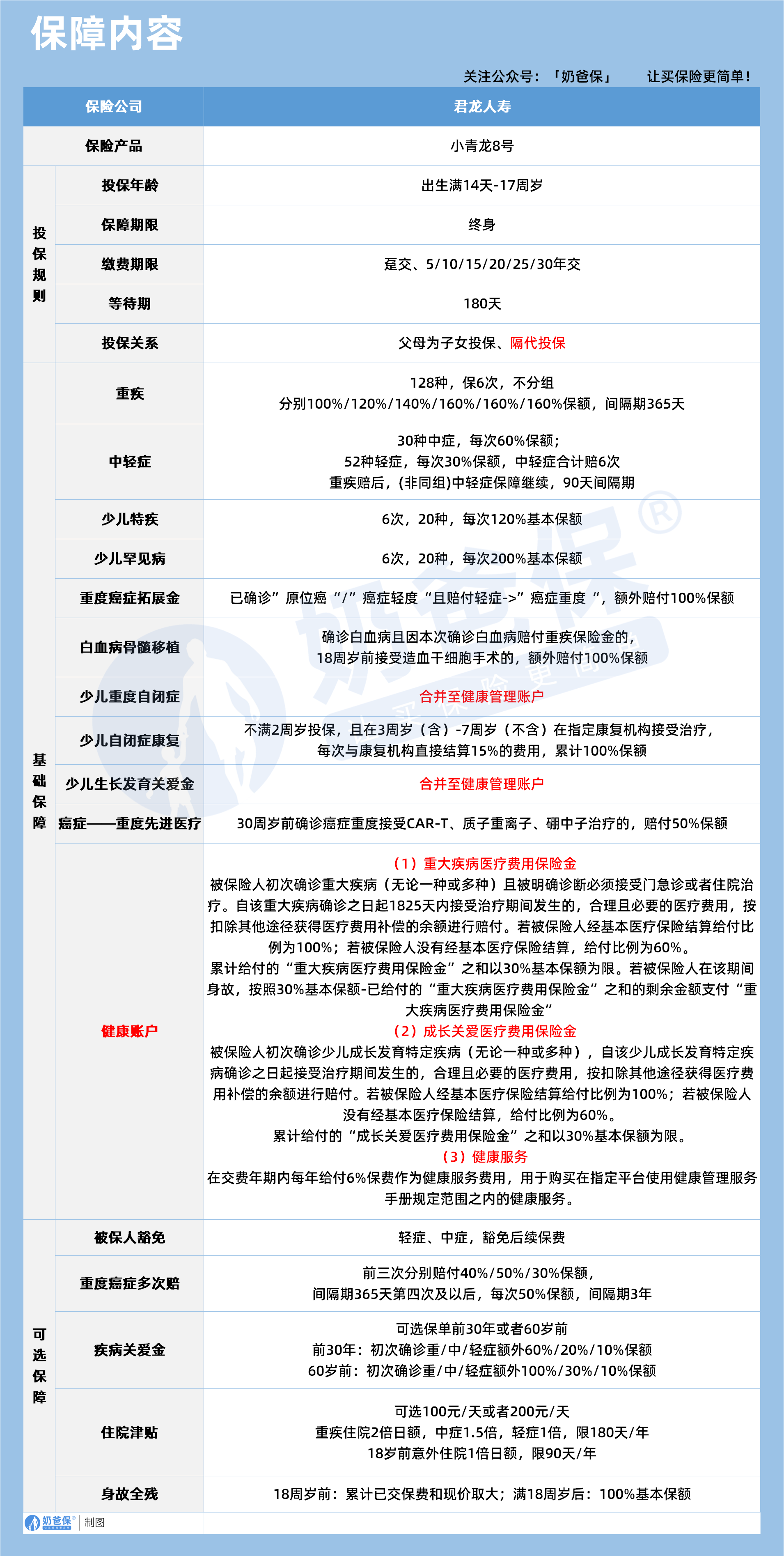
小青龙8号的基础保障设计,没有堆砌花哨责任,
而是以“全面、实用”为核心,构建了覆盖疾病全周期的防护体系。
它覆盖128种重疾、30种中症、52种轻症,重疾不分组赔付6次,保额从首次100%逐步递增至160%,有效应对多次重疾风险;
中症每次赔付60%保额,轻症每次30%,中轻症合计可赔6次,且重疾赔付后非同组中轻症保障仍可延续,避免了“赔了重疾就失保障”的尴尬。
针对少儿高发疾病,产品设置了专项强化:
20种少儿特疾每次赔付120%保额,20种罕见病每次赔付200%保额,大幅提升特定风险的应对能力;
同时覆盖重度癌症拓展、白血病骨髓移植、前沿治疗手段等专项责任,被保人确诊轻中重疾可豁免后续保费,减轻家庭缴费压力。
这些设计构成了孩子保障的“基本盘”,但真正让小青龙8号区别于同类产品的,是其突破传统的健康管理账户。
传统少儿重疾险的逻辑很清晰:
确诊重疾,给付一笔保额,解决家庭收入损失。
但现实中,孩子罹患重疾后的挑战远不止于此,
比如白血病的化疗与移植、自闭症的长期康复、癫痫的持续治疗,
每一项都需要数年甚至更久的资金投入,而传统产品的保额往往在首次治疗后就捉襟见肘。
健康管理账户的出现,正是为了填补这一保障空白,
它将重疾险从“事后财务补偿工具”升级为“全周期健康支持方案”。
小青龙8号健康管理账户的保障主要涉及下面三个方面的内容:
重疾医疗费用报销:
孩子确诊重疾后,5年内的合理医疗费用,经医保结算后可100%报销,无医保结算则按60%比例赔付,累计最高可达30%基本保额。
这意味着,当家庭拿到重疾保额后,后续的化疗、复查、靶向药费用等持续开销,仍能通过账户获得支持,避免了“一次重疾掏空家底”的困境。
成长关爱医疗报销:
针对少儿成长发育特定疾病,如自闭症康复等,治疗费用同样按比例报销,累计最高30%基本保额。自闭症康复训练每月少则数千、多则上万,且需持续多年,这项责任直接将家庭难以承受的康复成本纳入保障,让孩子的康复之路少了经济枷锁。
健康服务支持:
交费期内,每年给付6%保费作为健康服务费用,可用于购买指定平台的康复指导、健康监测等服务。当孩子需要专业康复支持时,这笔费用能直接转化为实用资源,让保障从“赔钱”延伸到“赋能”,帮助家庭更科学地应对疾病挑战。
这种设计的本质,是对少儿重疾保障逻辑的重构。
它不再局限于“确诊那一刻的赔付”,而是覆盖“确诊-治疗-康复”的全链条,
真正站在家长的视角,解决了“孩子病了之后怎么办”的深层焦虑。
当其他产品还在比拼赔付次数和保额时,
小青龙8号已经在思考如何让保障更有温度、更具实用性。
二、小青龙8号限时核保放宽政策具体内容是什么?
有了如此优质的全周期保障,很多家长却因为孩子的小健康问题,
被挡在投保门外,这是少儿保险核保行业的普遍痛点。
孩子成长过程中,难免会出现一些小异常:
早产低体重、新生儿黄疸、儿保发育稍缓,甚至只是得过一次肺炎、手足口病,
都可能被保险公司要求延期观察,或是直接除外相关责任,
让家长眼睁睁错过给孩子投保的最佳时机。
好在,小青龙8号推出了限时核保放宽政策,截止至2026年3月31日,
专门回应这一行业痛点,通过优化核保标准、降低投保门槛,让更多有小健康状况的孩子,能以标体身份获得这份优质保障,
这对有投保困扰的家长来说,无疑是难得的机遇,更是给孩子争取保障的好时机。
此次核保放宽的核心方向的是:
缩短观察期、降低评估门槛、覆盖更多常见健康问题,具体调整如下,家长们可对照参考:
针对早产、低体重、难产等出生异常,
大幅缩短延期观察时间,只要儿保检查正常即可快速通过;
对于新生儿颅内异常、儿保发育评估稍低等情况,降低评估阈值,
让更多“暂时落后”的孩子获得投保机会;
像川崎病、肺炎、手足口病等常见疾病,
将痊愈观察期从3个月至1年缩短至1个月至3个月,无并发症即可标体通过;
针对自闭症、抽动障碍、多动症等发育问题,只要孩子≤3周岁能正常入园、排除器质性病变,就有机会标体承保,打破了以往“发育异常必延期”的刻板标准。
这些调整的背后,是保险公司对少儿健康风险认知的升级。
很多孩子的小异常只是成长中的暂时现象,并不会增加未来重疾风险,以往的严格标准实则将大量“健康孩子”挡在了门外。
而这次核保放宽,用更精准的风险评估替代了一刀切的规则,不仅是行业的进步,更是给家长们的一份“定心丸”,保险不再是健康完美者的专属,而是每个孩子都能拥有的守护。
更重要的是,这次政策是“限时”的。
对于那些之前因孩子健康问题无法投保的家庭,这是一个难得的窗口期。
错过这次,可能又要等待漫长的观察期,甚至再也没有这样宽松的投保机会。
三、奶爸总结
小青龙8号的健康管理账户,解决了传统重疾险的“后半程焦虑”;
而限时核保放宽,又让更多孩子能顺利获得保障。
对于家长来说,这不仅是一次产品选择,更是一次机遇,
在孩子成长的关键阶段,用更科学的保障体系,为他们筑牢健康防线。
毕竟,孩子的成长不等人,保障也一样。
如果你想了解更多关于小青龙8号的细节,
或需要根据孩子的情况定制投保方案,欢迎随时私信咨询。
奶爸也给大家推荐几款优质的重疾险产品:
1、君龙人寿超级玛丽15号
第一,结节保障超全面
自带保障在原有肺结节基础上,拓展到乳腺/甲状腺结节,范围更广了。
可以说是目前市场上,少有的三大高发结节都有保障的产品。
第二,癌症保障丰富
超玛15号的癌症保障,从早期到晚期,都安排得妥妥的。
本身自带癌症拓展金,
首次确诊原位癌/轻度癌症后,确诊恶性肿瘤—重度,额外赔50%。
如果觉得不够,还可以附加以下保障:
癌症津贴或癌症多次赔(二选一):间隔一定周期后,可以赔一笔钱用于癌症持续治疗,癌症津贴有次数限制,多次赔则不限次数。
癌症重度特药治疗金:确诊癌症后需要吃高价特药,做过相关手术可以赔50%保额。

第三,重疾多次赔灵活选
重疾多次赔可以按需选择:
65周岁版,要求是65岁前确诊,额外赔2次,每次赔120%保额;
另一版则是不限年龄,额外赔2次,每次赔120%保额。

同种不同种都赔,且同种间隔周期短,只要2年
像心脏病术后复发了也能保,不用怕赔过一次就没保障了。
【适合人群】
看中结节、癌症保障,预算不多的朋友。
2、复星联合达尔文12号
第一,自带意外重疾额外赔和住院津贴。
前者因为意外导致首次重疾,可多赔35%基本保额。
等于一张保单覆盖重疾+意外,且是保至终身的双重保障!
后者在60周岁前未发生重疾,60岁后确诊,每天给付0.1%基本保额作为住院津贴。
人一辈子不一定会得重疾,但60岁后难免因小病小痛住院,
达尔文12号这个保障,可以让不确定的赔付变得更确定。
不过,这里需要注意的是,如果后续重疾/身故/全残,
会扣掉累计已给付的住院津贴金额后,再赔付。
第二,可选责任丰富
达尔文12号多重附加保障:
重疾多次赔:分65周岁版和终身版(二选一),满足多种人群需要;
重疾保费补偿:缴费期内发生重疾返还保费,实现“重疾免单”;
疾病关爱金/顶梁柱关爱保险金:家庭责任最重阶段赔更多;
癌症津贴:癌症间隔一定周期就能获得一笔理赔金。
第三,理赔门槛更低
5种特定重疾(如严重心肌炎)、原位癌、癌症津贴赔付,都比同类产品更宽松。
【适合人群】
看重理赔门槛、重疾返还保费的朋友
3、复星联合医联有盟
第一,轻中症保障灵活
必选保障是重疾,像轻中症保障、身故保障,可以加钱获得。
如果预算有限,也可以只买个重疾,先把大病保障做好;
如果预算多一点,建议大家还是要附加轻中症保障。
第二,自带一般医疗金
医联有盟自带医疗金,非常实用:
保单前5年,每年提供报销额度=0.5%*保额,100%报销,
未用完可累计,终身有效,身故/全残一次性赔剩余额度!

像买药、体检、看牙等日常开支,都能用上。
可以说是实打实把钱返还给客户使用!
第三,健康告知非常宽松
健康告知只有4条:
比如过去1年内的检查异常、是否有被医生建议住院或手术;
过去2年内的手术情况以及过去5年内的疾病情况。
针对非常高发的甲状腺/乳腺/肺结节,没有问询是否有进行手术,也没有问询是否多发,
只要结节等级在3级以内,结节直径符合要求,就有机会标体承保!
就连癌症,如果5年前已经治愈,没有复发和转移,
同时不涉及其他健康告知,也有机会投保!
【适合人群】
有健康异常的、注重就医资源和健康管理,看中产品实用性的朋友。
4、瑞华健康华佗1号康泰版
第一,基础保障扎实
轻中重疾保障都涵盖了,且轻症+中症赔付次数共7次,
目前市场上赔付次数算比较高的。
且重疾赔完,轻中症不分组还能继续赔,
不分组的好处就在于,赔付规则更宽松。
第二,性价比高
同样50万保额,保终身,基础保障,分30年交,
30岁人群投保华佗1号康泰版,比超级玛丽和达尔文便宜100元/年!
30年下来立省3000块!
第三,可选保障丰富
如果预算比较多,还可以附加:
重疾多次赔、疾病关爱金、癌症津贴、重疾保费补偿金和身故保障。
都是目前市场上热门可选保障内容,实用性强。
【适合人群】
追求高性价比、看中基础保障全面的朋友。
微信扫一扫
微信扫一扫
关注微信
客服热线
奶爸保

