如今人口老龄化趋势愈发明显,
国家统计局数据显示,截至2023年末,我国60岁及以上人口超2.9亿,占总人口的21.3%
不少人开始担忧:
仅靠社保养老金,退休后生活质量会不会“缩水”?
这时,养老型商业保险就成了补充养老的重要选项。
那养老型商业保险究竟是什么?又有哪些类型和产品值得关注呢?
下面奶爸来给大家详细介绍一下。
一、养老型商业保险有哪些?
养老型商业保险,是保险公司推出的能为被保人退休后提供经济保障的产品,核心作用是在社保之外,额外攒下一笔“养老钱”。
从产品类型看,
主要分年金险、增额终身寿险,还有能额外享受分红的分红型保险。
1、年金险:“终身稳定现金流”的保障
年金险的核心是“约定时间领固定钱,活越久领越久”。
投保时要约定领取年龄(如55岁、60岁),到龄后按年或按月领固定金额;
部分产品有“保证领取期”,即便领了几年后不幸身故,家人也能把保证期内的钱领完;
要是一直长寿,能终身领取。
它特别适合三类人:
担心“活太久没钱花”的人;不擅长管理资金、怕乱花钱,需要“强制规划现金流”的人;希望“每月/每年有固定养老钱”的人。
不过年金险也有局限:
领取前退保损失大,资金锁定时间长;领取金额固定,若后期物价上涨,购买力可能缩水。
2、增额终身寿险:“灵活增值+多重用途”的选择
增额终身寿险以“保额/现金价值复利增长”为核心,现金价值的增长速度写进合同,收益确定。
取钱时,可通过“减保”(取部分现金价值)或“退保”(取全部)实现,灵活性比年金险好。
它适合两类人:
既想规划养老,又有子女教育、应急备用金需求的人;希望收益透明、资金取用灵活的人。
但它依赖个人管理,若缺乏规划提前花完资金,养老保障会削弱;且没有固定领取,只能减保取钱,抗“长寿风险”的能力不如年金险。
3、分红型保险:“保底收益+额外分红”的补充
分红型保险是在年金险或增额终身寿险的基础收益上,额外增加“分红”这一浮动部分。
分红取决于保险公司的实际经营成果(如投资收益、业务盈利等),虽然不保证,但如果保险公司经营得好,能拿到额外收益,让收益有“水涨船高”的可能。
二、养老型商业保险产品推荐
1、分红型终身寿险推荐
这类产品既有无分红型增额终身寿的“现金价值稳定增长”特点,又多了分红带来的额外收益潜力,适合想在稳健增值基础上,试试“额外收益机会”的人。
1、一生中意福享版(分红型)
中意人寿出品,契合利率下调趋势,以“1.5%增额+增额红利”为核心。
投保年龄宽松(男性0-61周岁,女性0-65周岁),缴费方式灵活(趸交/3/4/5/6/10年交)。
分红采用增额红利模式,保额随分红持续增长,长期增值潜力与身故保障深度绑定,强化财富增值力度。
保单权益相当丰富,
支持保险费自动垫交、减额交清、保单贷款,还可转换年金,兼顾资金灵活性与养老规划。
2、悦享盈佳(福享版)(分红型)
中邮人寿出品,利率下调后突出“1.75%增额+交清增额分红”优势。
投保年龄0-64周岁,缴费方式可选趸交/3/5/6/10年交,
且起投门槛低(趸交1万起,其余缴费期5000元起)。
身故/全残保障区分“保证部分”与“分红部分”:
保证部分按年龄、缴费期设置不同给付规则,
分红部分则根据阶段赔付现金价值或保额对应系数,兼顾保障确定性与分红弹性。
支持减保、保单贷款、第二投保人,总保费达标还可对接VIP服务、康养服务、信托,平衡增值与养老服务需求。
3、鸿利鑫享3.0(分红型)
陆家嘴国泰人寿产品,投保年龄覆盖广(出生满7天至男性64周岁、女性68周岁)。
缴费方式多元(趸交/3/5/6/10/15/20年交),起投门槛分层友好(趸交5万起,3/5/6年交1万起,10/15/20年交5000元起)。
身故保障分阶段设计(18岁前后、缴费期内外给付比例不同),
且支持万能账户(分红可二次增值)、第二投保人,
减保规则也很明确(每年减保总额≤基本保额的20%,缴费期外减保后现金价值不低于1万元)。
依托陆家嘴国泰近11年综合投资收益率8.47%的实力,为分红与万能账户收益提供支撑,
适合追求“分红+万能账户双重增值”的长期规划。
2、分红型年金险推荐
分红型年金险在“固定领取年金”的基础上,增加分红可能,适合想要“确定领钱+额外收益机会”的人。
1、复星保德信星海赢家火凤版(分红型)

以“灵活领取+多重年金权益”为核心。
投保年龄30天-60周岁,保至106周岁,
养老金领取起始年龄灵活(男性可选60/65/70周岁,女性可选55/60/65/70周岁),且支持年领/月领。
养老金分“基本部分”与“保单红利部分”,同时保证领取已交保费;
身故保险金领取前/后规则不同,还设置99周岁祝寿金、满期金,强化长寿与满期收益。
生效满5年后每年减保≤已交保费的20%,总保费达标可享养老社区、旅居、VIP医疗等服务,兼顾养老确定性与资源增值。
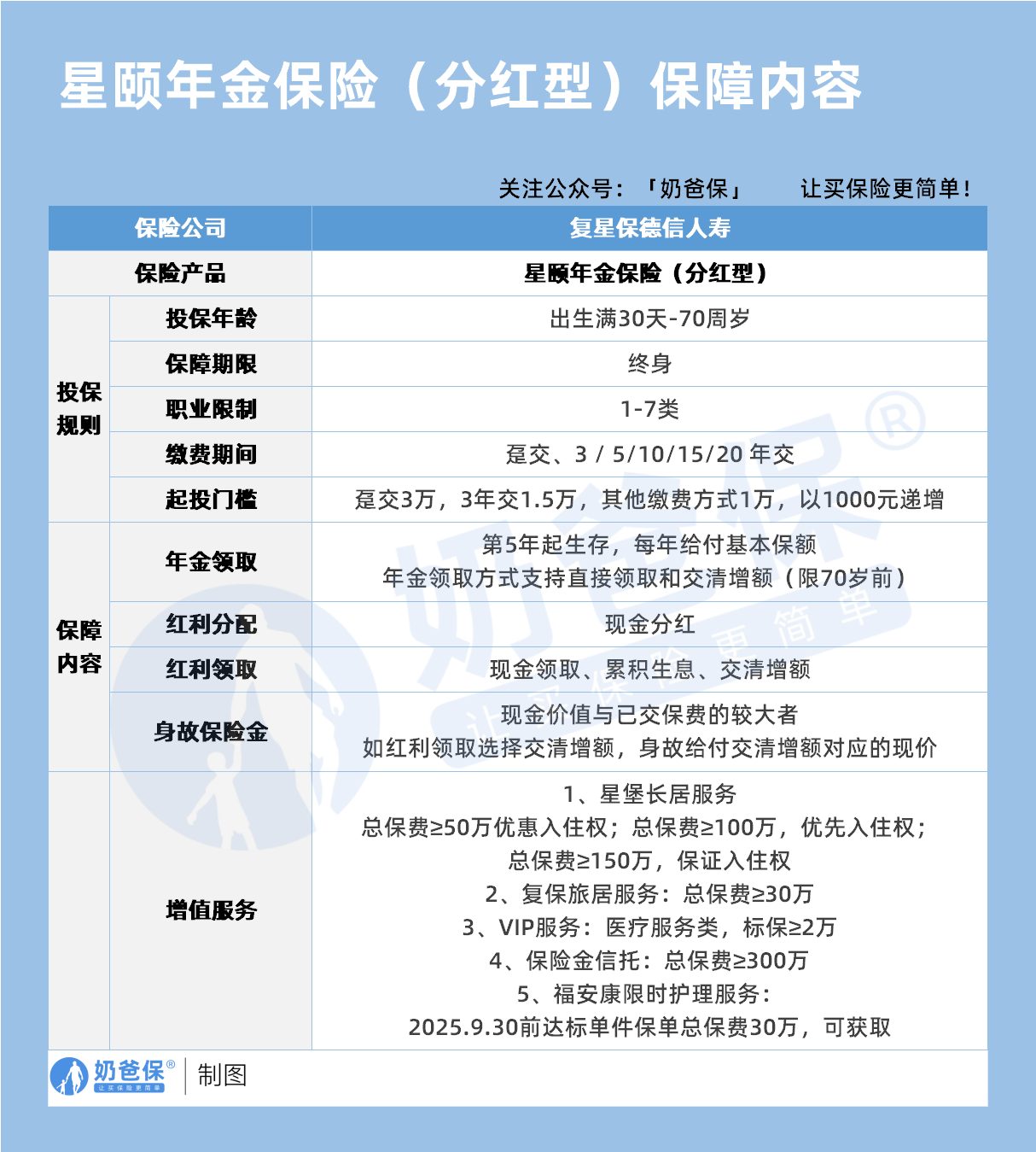
2、复星保德信星颐(分红型)

最高70周岁可投,缴费方式灵活(趸交/3/5/10/15/20年交),
起投门槛分层(趸交3万起,3年交1.5万起,其余缴费期1万起。
年金领取早(第5年起领),领取方式也很灵活(直接领取或交清增额,交清增额限70岁前);
红利为现金分红,可选择现金领取、累积生息或交清增额。
身故保险金赔付“现金价值与已交保费较大者”(若选交清增额则按对应现金价值),
且总保费达标还可享星堡长居、复保旅居、保险金信托等增值服务,
适合追求早领年金、灵活分红及养老社区权益的人群。
三、奶爸总结
养老型商业保险能在社保之外,为我们再搭一层养老保障。
如果想要“每月/每年固定领钱,不用操心资金管理”,且担心长寿后的经济压力,年金险更适合;
如果既想规划养老,又需要资金灵活(能兼顾教育、应急等需求),增额终身寿险是更好的选择;
要是还想试试“跟着保险公司经营成果赚额外收益”的机会,分红型保险(分红型年金、分红型终身寿险)值得考虑。
不过,具体选哪款产品,还得结合自身年龄、预算、养老需求来定。
如果大家挑选保险有什么困难,可以扫码关注:奶爸保公众号进行1对1咨询。
现在关注“奶爸保”公众号,回复“官网”,还可以免费领取价值199元的保障大礼包哦,让您买保险变得更简单。
微信扫一扫
微信扫一扫
关注微信
客服热线
奶爸保

