养老规划越来越受重视,谁都想退休后能自主支配生活、不为钱发愁。
若能在养老储备中“合理节税”,让财富更高效地为晚年服务,更是锦上添花。
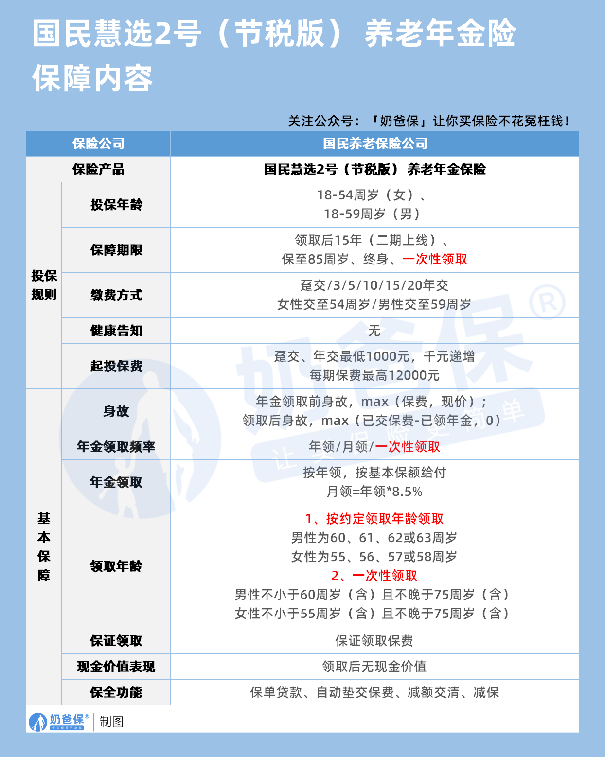
国民养老保险推出的国民慧选2号(节税版)养老年金保险,瞄准了“养老+节税”的双重需求。
今天奶爸来详细聊聊它的保障、节税优势与收益表现。
一、国民慧选2号(节税版)养老年金保险怎么样?
国民慧选2号(节税版)养老年金保险的节税优势是核心亮点——它属于“个人税收递延型商业养老保险”:
投保时,保费可在个人所得税前列支(每月扣除限额为“工资的6%”和“1000元”较低值;年薪制人群按“年收入的6%”或“12000元”扣除);
退休后领取年金时,再按10%税率缴税。
比如选择保终身计划,不含退税长期IRR在2.5%;
含20%退税,扣除3%税长期IRR在3%,40岁女性10年交的IRR可高达3.4%
节税直接为养老金“加杠杆”。
除了节税特点外,保障灵活度也十分突出:

投保规则宽松:
女性18-54周岁、男性18-59周岁可投,覆盖青中年养老规划人群;
保障期限可选“领取后15年”“保至85周岁”“终身”,
还支持一次性领取,能根据养老时长预期灵活选。
缴费方式多样:
趸交、3/5/10/15/20年交都支持,女性能交到54周岁、男性交到59周岁。
收入波动大可选长缴费期“细水长流”,有闲钱可趸交快速锁定收益。
健康告知“0门槛”:
没有健康告知,高血压、糖尿病等慢性病患者,或有住院史的人群,都能顺利投保,
解决了中老年人“想买保险却被健康卡住”的痛点。
起投门槛亲民:
趸交/年交最低仅1000元,普通家庭和高收入家庭都能找到适配方案。
保障责任设计也很贴心:
身故保障分阶段:
领取前身故,赔“已交保费”和“现金价值”较大者(不亏本金);
领取后身故,赔“已交保费-已领年金”余额(给家人留保障)。
年金领取也很灵活:
可年领(按基本保额)、月领(年领的8.5%,如“工资式”现金流),还能一次性领。
起领时间方面,
男性可选60-63周岁、女性可选55-58周岁起领;
也支持“男性≥60且≤75周岁、女性≥55且≤75周岁”一次性领取,灵活适配“早领/晚领”需求。
还保证领取保费,
若领年金后不久身故,保险公司会补给“没领够的保费”,比如交10万只领2万,受益人能拿剩余8万,安全感拉满。
保全功能也实用,
保单贷款(贷现金价值80%,解决短期周转)、自动垫交保费(避免保单失效)、减额交清/减保(财务变化时灵活调整),能应对不同人生阶段的资金需求。
不过领取年金后,现金价值清零,
所以更适合“长期持有领年金”的人群,领取前退保还能拿回现金价值,领取后则只能领年金。
二、国民慧选2号(节税版)养老年金保险收益好吗?
受监管影响,普通人身险预定利率从2.5%下调至2.0%,
国民慧选2号(节税版)养老年金保险年金领取金额虽比旧版(已停售)减少,
但长期收益仍能满足“养老打底”需求,且节税能进一步提升实际收益。

案例1:30岁男性,10年交1.2万,60岁起领
选终身领取:旧版年领11289元,2号年领9317元(每年少领1972元)。
若活到85岁,2号累计领9317×25=232925元;
活到90岁,累计领9317×30=279510元,是已交保费(12万)的2.33倍。
选领至85周岁:旧版年领12386元,2号年领10326元(每年少领2060元)。
到85岁时,累计领10326×25=258150元,比保费多13万+,能覆盖晚年的日常开销和医疗支出。
案例2:40岁女性,10年交1.2万,55岁起领
选终身领取:旧版年领6297元,2号年领5515元(每年少领782元)。
若活到80岁,累计领5515×25=137875元;
活到90岁,累计领5515×35=193025元,是保费的1.61倍。
选领至85周岁:旧版年领7066元,2号年领6282元(每年少领784元)。
到85岁时,累计领6282×30=188460元,是保费的1.57倍,能当“退休零花钱”。
总的来说,
虽然2号年金额比旧版少,但长期领取总收益仍超已交保费,且收益写入合同十分稳定。
对追求“保本+轻量增值+终身现金流”的人来说,它能当“养老打底钱”,搭配社保和其他理财,让退休生活能更从容。
三、奶爸总结
国民慧选2号(节税版)养老年金保险优势突出:
“节税+养老”双重增效:保费抵扣个税降低当下压力,退休后稳定领钱,节税能明显提升长期收益。
投保灵活度拉满:年龄、缴费/保障期限、领取方式多选,精准匹配不同养老规划。
健康&预算友好:无健康告知,身体有小问题也能投;1000元起投,普通家庭也能参与。
保全功能实用:保单贷款、减保等功能,能灵活应对资金需求变化。
不过,它领取后无现金价值,更适合“纯粹养老、长期持有”的人。
如果想兼顾“理财+养老”、中途退保也想拿回多些钱,可搭配增额终身寿险。
奶爸也汇总了几款优质的年金险产品:

1、固收型年金险
推荐大富翁6.0,出自富德生命人寿。
目前市场少有有保证领取的年金险,安全感十足:
方案一保证领取25年;方案二保证领取已交保费。
到80岁还有一笔祝寿金到账,领100%保费,基本不少朋友以后都有机会拿到。
活多久领多久,提供细水长流的现金流:
30岁女性,5年交,年交10万,投保方案二,55岁每年都能领18930元。
【适用人群】
有养老补充需求、看中保证领取的朋友。
2、快返型年金险
推荐3款产品:蛮好的人生2025、星颐朱雀版分红型和悦活人生B款分红型。
前面一款是固收型,后面两款是分红型。
这3款产品,最快第5年起就可以开始领钱了。
以30岁女性,5年交,年交10万为例子:
蛮好的人生2025计划一:第5年领10500元;第6年~74年领9690元;
星颐朱雀版分红型:保证最低可领7992元/年;叠加分红有机会领7992~50311元/年;
悦活人生B款分红型:第5~9年保证领4290元;第10~74年则是8580元;叠加分红有机会领4290~83824元。
可以说,
蛮好的人生2025领取是非常稳定的,收益IRR在1.8%左右。
星颐朱雀版分红型保证领取高,且前期现价增长非常快!
保单第10年,收益IRR为2.129%,最高有机会超过3%!
悦活人生B款分红型,前面9年领取不高,第9年后是翻倍领取,先低后高,
且产品分红也很大方。
保单第10年,收益IRR为2.136%,最高接近3%!
【适用人群】
这3款产品可以这么选:
看中大保司、追求稳定领取,推荐蛮好的人生2025;
看中总体领取水平较高,推荐星颐朱雀版分红型;
看中养老社区、希望后面可以多领一些的朋友,推荐悦活人生B款分红型。
想要了解产品详细信息的朋友,也可以私聊奶爸~
微信扫一扫
微信扫一扫
关注微信
客服热线
奶爸保

