一提到养老规划或财富传承,年金保险总能成为大家的“心头好”——毕竟能“稳稳领钱”。
最近,复星保德信人寿的星颐年金保险(分红型)讨论度挺高,不少人问它到底怎么样,每年能领多少钱。
今天奶爸就来好好聊聊这款产品。
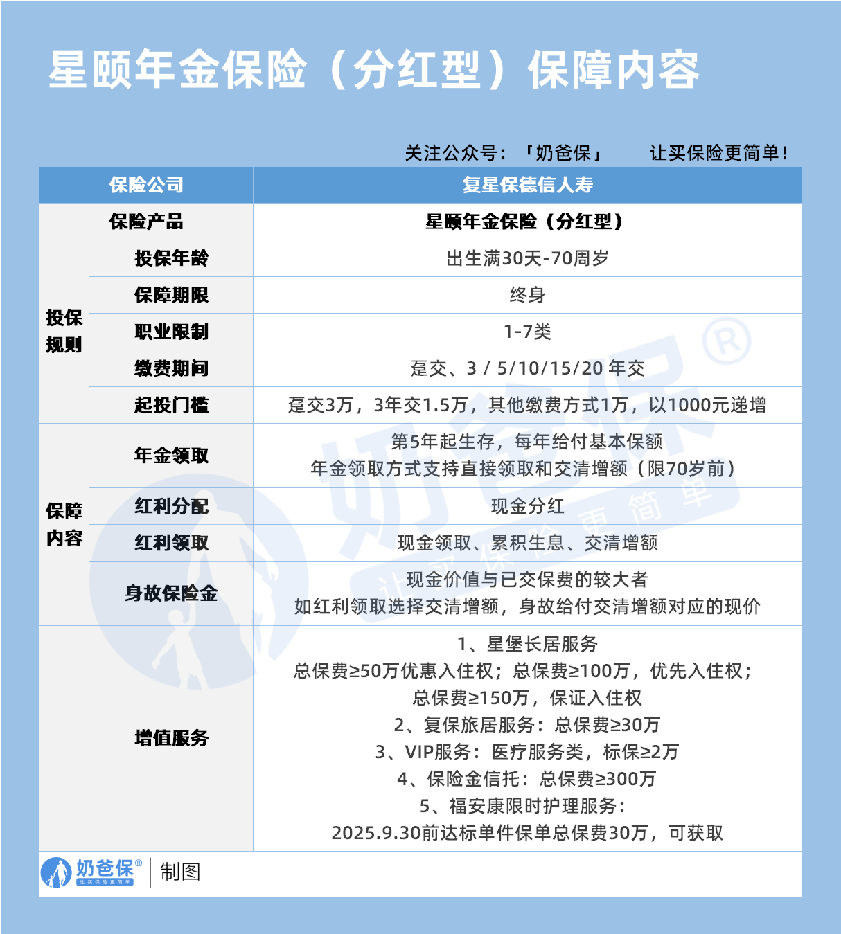
一、复星保德信星颐年金保险(分红型)怎么样?
星颐年金(分红型)的保障设计挺灵活,从投保到领钱,都能贴合不同需求:

1、谁能买?投保规则很宽松
年龄范围广:
从出生满30天的宝宝,到70周岁的老人,都能投保。
不管是给孩子储备教育金,还是给自己规划养老,年龄限制都不苛刻。
保障终身:
一旦投保,能领钱到终身,相当于给未来的现金流上了“终身保险”。
且1-7类职业人群都能投,
像教师、医生这类1-3类常见职业能投,甚至建筑工人(4-5类)、高空作业者(6-7类)也有机会,包容性很强。
缴费方式灵活:
可以一次性趸交,也能选3年、5年、10年、15年或20年交;
起投门槛不算高,趸交3万就能起步,3年交是1.5万,其他缴费方式1万起,普通家庭也能参与。
2、年金怎么领?最快第5年开始“给钱”
从保单第5年开始,只要被保人活着,每年都能领基本保额。
而且,年金领取方式还能选“交清增额”(仅限70岁前)。
简单来说,
就是把分红或年金不直接领走,而是用来增加保额,后续能领的钱会更多,有点“滚雪球”的意思。
3、分红和身故保障,给收益加层“buff”
分红设计:
它是现金分红,分红能选“直接领现金”“累积生息(放保险公司赚利息)”或“交清增额(增加保额)”。
如果追求长期收益,选交清增额会更划算。
身故保险金:
如果被保人不幸身故,会赔“现金价值”和“已交保费”里的较大者;
要是之前选了“交清增额”,就按交清增额后对应的现金价值赔,能最大程度减少损失。
4、增值服务丰富,养老、医疗都照顾到
除了基础保障,它还有不少实用的增值服务:
养老社区(星堡长居):
总保费≥50万能“优惠入住”,≥100万“优先入住”,≥150万“保证入住”,想以后住养老社区的朋友,这是个不错的加分项。
旅居&医疗服务:
总保费≥30万能享“复保旅居服务”;
标保≥2万能用“VIP医疗服务”(比如就医绿通)。
高端财富传承:
总保费≥300万可以对接“保险金信托”,适合想做财富传承的高净值家庭。
限时护理服务:
2025年9月30日前,单件保单总保费≥30万,还能拿“福安康限时护理服务”,对养老护理有帮助。
二、 复星保德信星颐年金保险(分红型)每年能领多少钱?
光说保障不够直观,奶爸以30岁的张先生为例,看看他投了星颐年金后,每年能领多少。
张先生30岁,想提前为养老和财富传承做规划,选择趸交10万元。

1、不选“交清增额”,直接领钱的情况
保单前4年:
第1年分红1316元,第2年1342元,第3年1369元,第4年1396元。
第5年及以后:
每年能领年金2052元 + 当年分红,但分红会随着保单年度变化。
比如第10年年金2052元,分红1423元,共领3475元;
第30年年金2052元,分红1417元,共领3469元。
现金价值与身故金:
前几年现金价值低于已交保费,身故会赔10万;
第5年开始,现金价值超过10万(第5年是103780元),身故就赔现金价值,能给家人留一笔钱。
2、选“交清增额”,让收益“滚起来”
如果张先生想让未来领的钱更多,选了“交清增额”(用分红和部分年金去增加保额):
前4年:
分红用来交清增额,所以这几年没直接领钱,但保额在悄悄增长。
第5年:
年金2052元、分红1424元都用来交清增额,当年没直接领钱,但现金价值涨到113444元(比不选交清增额时更高)。
从第25年(55岁)开始:
交清增额的效果就很明显了,当年能领年金5462元 + 分红2936元,总共8398元,比不选交清增额时(当年领3470元左右)多了近一倍。
后续每年领的钱还会稳步增长,
到第70年(100岁)时,年金5462元 + 分红1659元,总共领7121元。
现金价值:
交清增额后,现金价值增长更快,第25年就到213933元,远高于已交保费,身故保障也更充足。
三、奶爸总结
复星保德信星颐年金保险(分红型)的优势很明显:
投保灵活(年龄、职业、缴费期都宽松)、年金领取早(第5年就开始)、分红和交清增额能给收益“加码”,还有丰富的养老、医疗增值服务。
很适合做长期财富规划,能帮大家把未来的现金流提前“锁”住一部分,给生活多份底气。
奶爸也汇总了几款优质的年金险产品:

1、固收型年金险
推荐大富翁6.0,出自富德生命人寿。
目前市场少有有保证领取的年金险,安全感十足:
方案一保证领取25年;方案二保证领取已交保费。
到80岁还有一笔祝寿金到账,领100%保费,基本不少朋友以后都有机会拿到。
活多久领多久,提供细水长流的现金流:
30岁女性,5年交,年交10万,投保方案二,55岁每年都能领18930元。
【适用人群】
有养老补充需求、看中保证领取的朋友。
2、快返型年金险
推荐3款产品:蛮好的人生2025、星颐朱雀版分红型和悦活人生B款分红型。
前面一款是固收型,后面两款是分红型。
这3款产品,最快第5年起就可以开始领钱了。
以30岁女性,5年交,年交10万为例子:
蛮好的人生2025计划一:第5年领10500元;第6年~74年领9690元;
星颐朱雀版分红型:保证最低可领7992元/年;叠加分红有机会领7992~50311元/年;
悦活人生B款分红型:第5~9年保证领4290元;第10~74年则是8580元;叠加分红有机会领4290~83824元。
可以说,
蛮好的人生2025领取是非常稳定的,收益IRR在1.8%左右。
星颐朱雀版分红型保证领取高,且前期现价增长非常快!
保单第10年,收益IRR为2.129%,最高有机会超过3%!
悦活人生B款分红型,前面9年领取不高,第9年后是翻倍领取,先低后高,
且产品分红也很大方。
保单第10年,收益IRR为2.136%,最高接近3%!
【适用人群】
这3款产品可以这么选:
看中大保司、追求稳定领取,推荐蛮好的人生2025;
看中总体领取水平较高,推荐星颐朱雀版分红型;
看中养老社区、希望后面可以多领一些的朋友,推荐悦活人生B款分红型。
想要了解产品详细信息的朋友,也可以私聊奶爸~
微信扫一扫
微信扫一扫
关注微信
客服热线
奶爸保

