很多人觉得,应对大病风险,一份百万医疗险也就差不多了。
但这几年,也许是过了想要将就的年龄,
也许是就医环境的人从众,实在搞得有点心塞,
对保险和就医环境、品质,有了不一样的看法:
希望环境安静,没有一堆人吵吵嚷嚷的;
希望人少排队短,不想看个病都在医院排队2小时;
希望多点报销,钱包可以少支出一点点。
所以这几年,我更多地把目光放在中高端医疗险上:
不少产品,可以支持特需部就医,费用也能报销,看病不用人挤人了;
个别产品,甚至还包含门急诊保障,小病小痛,也可以报销。
像一些进口药、原研药,就能用上,不用担心医保DRG改革,用不上好药等问题。
投保中高端医疗险,还有哪些好处呢?值得买的产品有哪些?
我们今天逐一来说说。
一、买了中高端医疗险,都有哪些优势?
和大多数百万医疗险相比,中高端医疗险有以下优势:

1、就医范围更广,就医舒适度高
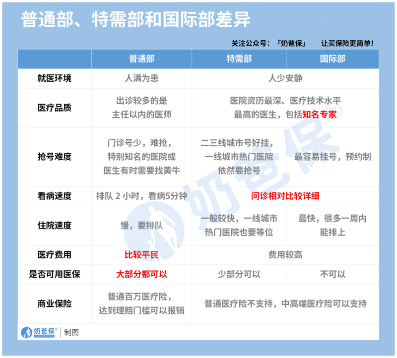
和普通百万医疗险相比,中高端医疗险有个明显的优势,就是可以报销的医院范围更广:
百万医疗险:二级及以上公立医院普通部的医疗费用;
中高端医疗险:可以报销二级以上公立医院普通部/特需部/国际部/VIP部,甚至是指定私立医院的医疗费用。
在就医体验上,也是有很大不同的:

平时一票难求的专家号,轻松就能挂到了,而且无需排队、方便快捷。
就医环境相对来说,舒适性、私密性更强,
病人的身心能更好地得到放松,有利于康复。
2、保障内容更全面,看病自由度高
百万医疗险大部分是报销住院后的费用,
像普通门急诊、意外门诊等,都是没有的。
而中高端医疗险则不同,大多数会自带或自由附加这些保障。
平时自己或者家人有个小病小痛,即使去特需医院或者私立医院也能报销,享受更好的就医服务。
像牙齿治疗、护理费用、中医治疗等等,也不在百万医疗险报销范围内。
而中高端医疗险,大部分都有这些保障。
以外购药为例,
医保DRG改革后,如果看病想开点进口药,
那么很有可能医生会开个处方,让病人自己去外面买。
百万医疗险大多数仅限抗癌药,仅有部分产品支持外购药械,
而大多数中高端医疗险都不限药品种类。
可以说人生下半场的就医底气,是中高端医疗险给到的。
3、赔付更省心
直付服务是中高端医疗险区别于普通百万医疗险的重大标志。
中高端医疗险支持直付,意味着效率更高,响应更快。
在指定医院治疗,保司这边可以通过网络支付医疗费用,无须患者自己垫付费用,省时省心。
而百万医疗险支持事后理赔,部分可垫付。
总的来说,百万医疗险解决的是“看病贵”的问题,
而中高端医疗险解决的是“看病难”的问题,
提供了更好的就医体验和增值服务,适合对医疗服务有更高要求的客户。
二、2025最新中高端医疗险哪家好?
那么目前有哪些中高端医疗险值得投保的呢?
根据保证续保时间的不同,我分成了2类推荐给大家:
保证续保的中高端医疗险:
大多数中高端医疗险,都是买1年保1年,比较少有保证续保的。
所以如果看中稳定性的朋友,一定不要错过:

1、金医保3号少儿中高端医疗险
这款产品针对17岁以内孩子投保,产品保障续保时间长,保证续保到孩子19周岁,
比市面上大多数产品还要长!
保障内容也非常全面,除一般医疗外,还有质子重离子、意外门急诊医疗保险金、重疾异地就医保险金等。
如果有需要,还可以附加外购药械、特定门急诊医疗和一般特需医疗。
总体性价比也非常不错,以社保身份投保基础责任:
0岁宝宝仅需772元/年;
5岁444元;
10岁389元;
15岁384元。
适合追求医疗品质、看中产品性价比等人群。
2、蓝医保中高端少儿长期医疗险(0免赔)
这也是一款少儿中高端医疗险,首创主险保证续保至孩子23周岁,
续保时长非常长,几乎守护孩子完整成长周期,
理赔门槛低,0免赔,住院哪怕只花1块钱起,也能报销。
保障也非常全面,
涵盖一般住院、重疾特需医疗、外购药械和门急诊。
不管孩子是普通感冒发烧,还是肺炎住院治疗,都可以报销。
而且针对少儿的特殊需求,推出了一系列专属服务,比如:
有家医在线问诊,三甲儿科医生24小时在线,图文/视频诊断开药;
有专家门诊/手术预约服务,不用担心约不到心仪的专家;
还有院后营养指导,不怕照顾不好孩子。
适合追求保障时长、看中保障内容、增值服务等人群。
3、君龙臻爱无忧
产品续保条件好,臻爱无忧能保证续保6年,在这6年内都不担心续保问题。
报销门槛低,免赔额可根据需求自由选择,
住院医疗、门急诊医疗保险金责任可以选择0免赔。
基础保障全,有门/急诊医疗、重疾保险金以及恶性肿瘤-重度特定药品保障等,
另外,若是3年未理赔,可扩展到一般既往症,这是其他中端医疗险所不具备的大亮点。
举个例子:
假设投保时除外甲状腺结节,前3年没有发生任何住院理赔,
第 4 年如果因为甲状腺结节(非重大疾病既往症)住院可以赔付。
更适合追求全面保障、有长期续保需求的人群。
4、平安安馨相伴中高端医疗险
产品续保条件好,主险保证续保10年写进合同,适合0-70岁全年龄段的保障需求,
保障全面,基础责任涵盖一般医疗、耐用医疗设备、精神和心理障碍治疗、出院后特别关怀、
外购药品及医疗器械、质子重离子、院外特药、门急诊等各项责任,还能附加特需医疗。
无理赔赔付比例递增,0免赔,1万以上100%赔付;1万以下80%,无理赔第3年可达100%。
外购药械责任方面,不限种类、不限病种,只要符合条件都可以报销。
涵盖报销范围更广,康复治疗费、临终关怀费、重建手术、理疗和精神治疗等都能报销。
适合预算充足,注重外购药品保障,追求高质量就医体验和服务的人群。
5、医家医
一共有4个保障计划,6年保证续保,保证续保期内最高800万保额,最高支持70岁投保。
基础保障包含住院医疗、住院前后门急诊医疗、特殊门诊、质子重离子医疗,以及特定疾病豁免保险费。
免赔额可以选择0免赔或者6年共享1万免赔额。
计划二/三/四还包含未成年人先天性疾病住院医疗保障。
家庭单投保有优惠,5人以上立减15%,并且支持多种方案组合。
可选责任包括医家医门诊和医家医特药,增值服务也有9项内容。
适合追求保证续保,想给孩子或者全家投保的人群。
1年期不保证续保中高端医疗险:
大多数中高端医疗险,都是买1年保1年,
值得买的,推荐这几款:
1、众民保·中高端医疗险
最大特点是投保门槛低:
没有健康告知、无职业限制、18-80岁以内人群都能买。
像家里有老人、从事高危职业的朋友,又或者身体健康有异常的,都能买上。
且保障内容也非常全面,一般住院和外购器械都有。
理赔门槛也很低,没有免赔额,住院费几百块也能报销。
30岁人群买,一年只要600多,性价比非常高。
适合高龄用户、身体健康有异的朋友投保
2、尊享e生·中高端医疗险2024版
分为普通部计划一和计划二,以及特需部计划一和计划二,共4个投保计划。
基础保障涵盖内容非常多,包含一般医疗、重疾医疗、恶性肿瘤先进疗法医疗、特药费用医疗、外购药及外购医疗器械费用,以及重疾异地转诊公共交通及住宿费用。
核保较为宽松,1-3级甲状腺、乳腺结节患者有机会承保,且能承担对应结节进展至癌症后的医疗费用,不另外加费。
未成年人可单独投保,并且家庭单最高享8折优惠。
而且增值服务非常丰富,包含20项基础服务,特需版还增加直付医疗、预留高端病房和同城专车接送等3享服务。
更适合追求全面保障、更好的医疗环境和服务的人群。
3、尊享宝贝少儿高端医疗
基础保障内容涵盖一般医疗、门急诊医疗、恶性肿瘤特定药品费用医疗,以及白血病保险金。
如果真的不幸罹患白血病,100万/200万保额的赔付力度还是非常大的。
作为少儿中高端医疗险,这款产品的保额非常高,最高可赔300万。
而且门急诊保障的保额高次数多,门诊医疗前6次(臻享版)/前12次(尊享版)都可以100%赔付。
不仅少儿白血病单独给付保险金,而且对癌症所需的院外药几乎没有什么限制。
更适合给孩子投保,看中癌症保障的人群投保。
4、国民保中高端医疗险(0免赔版)
这款产品投保门槛非常低,0-80岁都能买,且没有健康告知,可以说几乎人人都能买了。
保障内容也非常全面,一般住院、重疾住院、质子重离子、外购药械以及癌症特药保险金全部都涵盖在内!
重疾还有机会拓展到特需部,就医更舒适。
还可以根据需求附加重疾特需门诊医疗金、特疾住院津贴、重疾ICU津贴、重疾康复金等保障。
总体性价比也很高,30岁人群仅需544元/年。
适合有健康异常、高龄人群或追求高性价比客户投保。
5、智享安康中端医疗保险(2024版)
同样分为普通部计划一和计划二,以及特需部计划一和计划二,共4个投保计划。
基础保障涵盖一般医疗、重疾医疗、恶性肿瘤特药购药,以及重疾住院津贴。
免赔额选择较多,可选0/5000元/1万/2万的免赔额度。
可选保障包含门急诊医疗和重疾定额给付保险金,增值服务也有11项。
性价比非常高,在同样的投保条件下,是几款产品中保费最低的,而且外籍人员也可以投保。
更适合追求极致性价比的人群、外籍人员投保。
6、卓越馨选医疗保险2025版
升级后的2025版亮点满满,分为普通版以及特需版,共6个投保计划。
从保额、保障责任到增值服务,全方位提升,外加国际品牌背书,真的香!

比如普通计划C的保额,从200万提升至300万。
特药清单由128种升级到超280种,CAR-T疗法由3种升级到6种,且支持理赔后续保!
医疗资源也进行了优化,扩展至210+家优质民营医院,10+家质子重离子医院,覆盖范围更广,就医更加便捷。
增值服务也升级了,新增门诊陪诊、检查加急、入院陪诊和住院探视四大服务。
7、臻馨优选个人中端医疗保障计划
基础责任包含一般医疗、重疾医疗、重症疾病住院津贴、转院交通工具费用,以及特疾药械费用补偿。
投保较为灵活,免赔额可选0/1万/3万的免赔额度,赔付比例可选50%/100%。
增值服务也有10项,包含门诊和住院绿通、住院垫付等实用保障。
外购药责任保障也非常优秀,拓展一般疾病的外购药及外购医疗器械,一般疾病特药保障无药品清单限制。
恶性肿瘤院外药除了常规产品覆盖到的120种临床常见特种药品,还包含了4种临床常用药械及15种临床急需进口药品。
适合注重外购药品保障的人群。
三、奶爸总结
当医疗费用逐年上涨,当【小病报不了、大病怕不够】成为常态,
我们对【医疗自由】的渴望越来越强烈——
小病就医人多时,我们可以随时选择去私立医院或者特需部就医;
生病住院环境差,我们可以换个更好更舒服的住院环境;
医生看病不靠谱,我们可以选择特需/VIP部的专家来治疗。
.....
以上种种,都不用为费用纠结,我们能从容地选择更好更舒服的治疗方案。
这或许,就是中高端医疗险能给到我们的底气和安心。
如果大家挑选保险有什么困难,可以扫码关注:奶爸保公众号进行1对1咨询。
现在关注“奶爸保”公众号,回复“官网”,还可以免费领取价值199元的保障大礼包哦,让您买保险变得更简单。
微信扫一扫
微信扫一扫
关注微信
客服热线
奶爸保

