这位朋友你好,关于众民保中高端医疗险在哪买?的问题,奶爸在这里整理了相关内容,希望对你有帮助:
一、众民保中高端医疗险在哪买?
可以在奶爸保官网投保这款产品
在奶爸保官网搜索众民保中高端即可找到目标产品,点击查看详情即可投保。
众民保中高端产品表现非常优异,具有以下亮点:
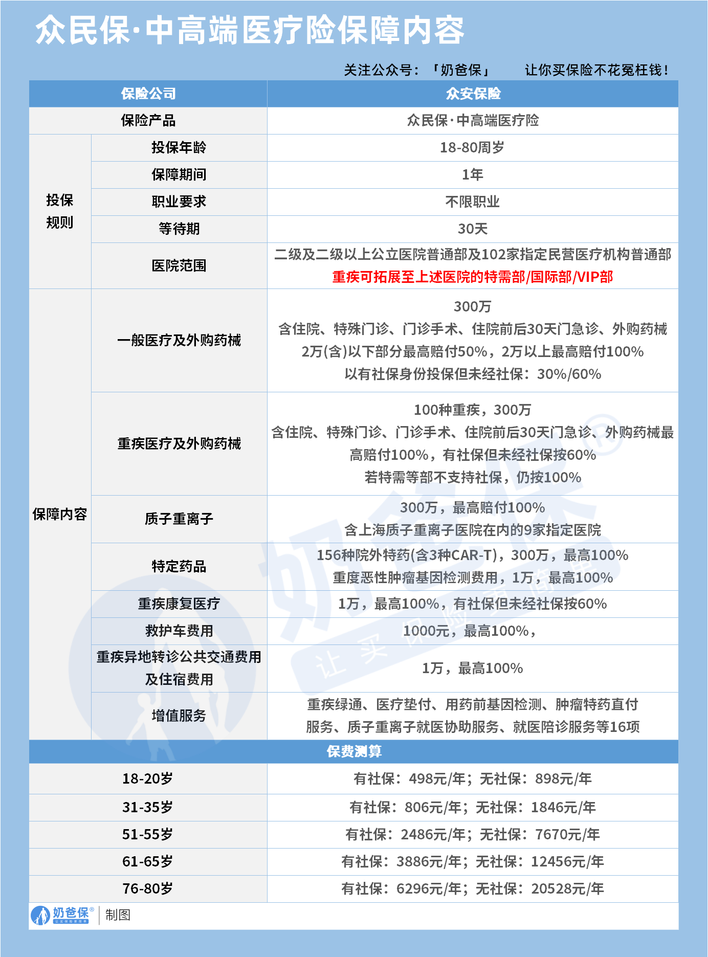
1、医院范围 “普高兼顾”,中高端就医不发愁
基础医院覆盖二级及以上公立医院普通部,还额外包含 102 家指定民营医疗机构普通部;重疾治疗可升级到这些医院的特需部、国际部 / VIP 部—— 既满足日常普通就医,又能在重病时享受更优质的就医环境和资源,不用为了住特需部自掏高价。
2、保障内容 “全而实”,高保额 + 细节拉满
额度管够:一般医疗、重疾医疗、质子重离子、特定药品均是 300 万保额,足以覆盖大额医疗支出;
报销灵活:一般医疗 2 万以下报 50%、以上 100%(有社保未经社保则按 30%/60%),重疾医疗直接 100% 报销(特需部等不支持社保也能全报);
特色保障精准:包含 156 种院外特药(含 3 种天价 CAR-T 疗法)、重度恶性肿瘤基因检测费、重疾康复医疗、救护车、异地转诊交通住宿等费用 —— 连癌症治疗的 “贵价刚需” 都覆盖,细节里都是实用性。
3、增值服务超实用,就医体验直接升级
自带 16 项增值服务,包括重疾绿通、医疗垫付、用药前基因检测、肿瘤特药直付、质子重离子就医协助等 —— 不用自己跑腿找资源、不用垫付大额药费,从 “能看病” 直接升级到 “看好病、少操心”。
二、奶爸总结
众民保中高端医疗险表现不错,可以在奶爸保官网投保,
既没丢掉高端险的资源和保障,也保留了亲民的投保门槛和价格,是 “普通家庭也能碰的中高端医疗险”,
像了解更多医疗险的产品,可以点击下方链接:
如果大家挑选保险有什么困难,可以扫码关注:奶爸保公众号 进行1对1咨询,现在关注“奶爸保”公众号,回复“官网”,还可以免费领取价值199元的保障大礼包哦,让您买保险变得更简单。
众民保中高端医疗险在哪买?
这位朋友你好,关于众民保中高端医疗险在哪买?的问题,奶爸在这里整理了相关内容,希望对你有帮助:
一、众民保中高端医疗险在哪买?
可以在奶爸保官网投保这款产品
在奶爸保官网搜索众民保中高端即可找到目标产品,点击查看详情即可投保。
众民保中高端产品表现非常优异,具有以下亮点:
1、医院范围 “普高兼顾”,中高端就医不发愁
基础医院覆盖二级及以上公立医院普通部,还额外包含 102 家指定民营医疗机构普通部;重疾治疗可升级到这些医院的特需部、国际部 / VIP 部—— 既满足日常普通就医,又能在重病时享受更优质的就医环境和资源,不用为了住特需部自掏高价。
2、保障内容 “全而实”,高保额 + 细节拉满
额度管够:一般医疗、重疾医疗、质子重离子、特定药品均是 300 万保额,足以覆盖大额医疗支出;
报销灵活:一般医疗 2 万以下报 50%、以上 100%(有社保未经社保则按 30%/60%),重疾医疗直接 100% 报销(特需部等不支持社保也能全报);
特色保障精准:包含 156 种院外特药(含 3 种天价 CAR-T 疗法)、重度恶性肿瘤基因检测费、重疾康复医疗、救护车、异地转诊交通住宿等费用 —— 连癌症治疗的 “贵价刚需” 都覆盖,细节里都是实用性。
3、增值服务超实用,就医体验直接升级
自带 16 项增值服务,包括重疾绿通、医疗垫付、用药前基因检测、肿瘤特药直付、质子重离子就医协助等 —— 不用自己跑腿找资源、不用垫付大额药费,从 “能看病” 直接升级到 “看好病、少操心”。
二、奶爸总结
众民保中高端医疗险表现不错,可以在奶爸保官网投保,
既没丢掉高端险的资源和保障,也保留了亲民的投保门槛和价格,是 “普通家庭也能碰的中高端医疗险”,
像了解更多医疗险的产品,可以点击下方链接:
如果大家挑选保险有什么困难,可以扫码关注:奶爸保公众号 进行1对1咨询,现在关注“奶爸保”公众号,回复“官网”,还可以免费领取价值199元的保障大礼包哦,让您买保险变得更简单。
如果大家挑选保险有什么困难,可以扫码关注:奶爸保公众号 进行1对1咨询,现在关注“奶爸保”公众号,回复“官网”,还可以免费领取价值199元的保障大礼包哦,让您买保险变得更简单。
-
一生中意终身寿险好不好?保障+收益+灵活度全解析
2025-11-12 18:00:17
-
复星保德信星颐(分红型)养老年金保险,适合哪些人买?
2025-11-12 16:00:32
-
中国人寿2026开门红年金险值得买吗?一文深度解析
2025-11-12 14:07:56
-
福有余2025是哪个公司的?给孩子买好不好?
2025-11-12 09:28:10
-
2025年快返型年金险合集:存本取息+终身领,灵活减保超省心
2025-11-10 10:50:13
查看更多所用,不泄露任何第三方
或用于其他用途