在当下的保险市场中,众民保中高端医疗险凭借独特的优势,吸引了众多消费者的目光。
自推出以来,它迅速成为健康险市场的热门产品。
究竟众民保中高端医疗险怎么样?有必要买中高端医疗险吗?
奶爸来为大家解读:
一、众民保中高端医疗险怎么样?

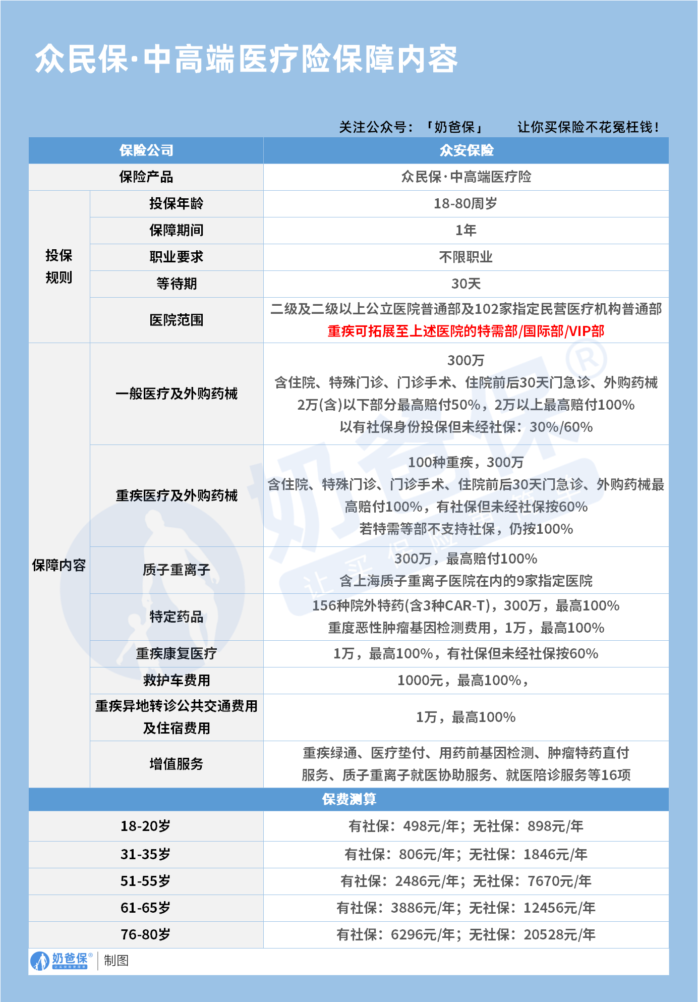
众民保中高端医疗险延续“众民保”系列人人都可买的产品定位,
在投保门槛方面实现了重大突破。
它免健康告知、不限职业类别,投保年龄上限最高放开到80周岁。
这一举措打破了传统医疗险对健康状况、职业类别的严苛限制,无论是亚健康人群、慢性病患者,还是高危职业者,只要符合条件均可投保,且无需提交体检报告或健康声明,
真正做到了0门槛覆盖全人群。相比之下,传统医疗险对被保人的健康状况、职业类别严格审核,往往将大量潜在客户拒之门外。
对于有既往症投保的人群,众民保中高端医疗险展现出了极大的包容性。
免赔额一直是影响用户医疗险获得感的重要因素。
众民保中高端医疗险进一步取消免赔门槛,患者因一般疾病住院及在住院前后30天门急诊中产生个人支付费用,即可申请理赔。
具体赔付规则为:费用在0-2万以内可理赔50%,2万元以上部分及重大疾病责任内100%理赔。
这种设置极大地降低了用户的经济负担,哪怕是小额医疗费用支出,也能得到一定程度的补偿。
反观不少传统医疗险,动辄设置几千甚至上万元的免赔额,使得患者的小病支出往往需要全部自担,在一定程度上削弱了保险的保障功能。
在医院覆盖方面,众民保中高端医疗险表现出色。
它不仅支持全国范围内所有二级及二级以上公立医院,还突破了公立医院普通部的限制,涵盖了公立医院国际部、特需部以及102家指定民营/私立医疗机构。
这为患者提供了更多的就医选择,能够享受到专家一对一诊疗、独立病房等高端服务,有效避免了排队拥挤,大大提升了就医效率与体验。
而传统商业医疗险产品多以覆盖公立医院普通部为主,理赔范围通常不包含特需部、国际部及私立医院的就诊费用,限制了患者对优质医疗资源的获取。
随着医疗改革的推进,患者对药品理赔的需求发生了变化。
众民保中高端医疗险全面放开处方外购药、械,在责任内不限疾病、不限清单,包含car-t等156种院外特定高价特药。
这一举措充分满足了患者多样化的用药需求,
尤其是对于一些患有重大疾病,需要使用昂贵院外特药的患者来说,无疑是雪中送炭。
相比之下,以往许多医疗险在药品保障方面存在局限,难以覆盖患者实际就医过程中的用药需求。
二、有必要买中高端医疗险吗?
1、医疗保障的补充需求
社保作为国家提供的基础福利,在医疗保障方面发挥着重要作用,但也存在一定的局限性。社保报销有严格的药品目录、诊疗项目目录和医疗服务设施范围限制,许多新药、进口药、高科技诊疗项目不在报销范围内,需要患者自费。
而且社保主要覆盖普通部,若想享受更好的就医环境,如公立医院的特需部、国际部,往往也需要自费。此外,社保的年度报销封顶线对于一些长期治疗、高额费用的大病来说,可能并不足够。
中高端医疗险恰好能在这些方面对社保进行有效补充。众民保中高端医疗险突破社保目录限制,涵盖了广泛的医疗费用报销范围,包括社保外的自费药品、进口药品、检查费用、特殊诊疗项目等,同时拓展了就医范围,让患者有机会享受更优质的医疗资源,弥补了社保保障的不足。
2、提升就医品质
对于注重就医体验的人群来说,中高端医疗险具有很大的吸引力。
以众民保为例,其覆盖的公立医院特需部、国际部以及私立医疗机构,能提供专家一对一诊疗、独立病房等高端服务,减少了排队等候时间,为患者营造了更为舒适、便捷的就医环境。
在面对疾病时,良好的就医体验不仅有助于患者的身体康复,还能在心理上给予安慰。尤其是对于一些工作繁忙、时间宝贵的人士,中高端医疗险提供的高效就医服务能够更好地平衡工作与就医需求。
3、应对重大疾病风险
重大疾病往往伴随着高额的医疗费用支出,可能瞬间击垮一个家庭的经济支柱。中高端医疗险通常具有较高的保额,如众民保中高端医疗险的赔付额度能够为患者提供坚实的经济后盾。
以癌症治疗为例,最新的靶向药、免疫疗法、质子重离子治疗等先进治疗手段效果显著,但价格昂贵且社保不报销。中高端医疗险可以覆盖这些费用,让患者有机会接受更先进、更有效的治疗方案,增加治愈的希望。
三、奶爸总结
众民保中高端医疗险是一款非常优秀的产品,
对于想提高医疗品质,改善就医体验,可以重点关注该产品。
奶爸也给大家推荐几款可长期续保的医疗险产品:

1、人保金医保3号
✅【特点】
保证续保20年:续保条件优秀,保证续保期间,无论产品停售还是身体变差都不影响续保
理赔门槛低:核心主险年免赔额支持无理赔递减至7000元,同时,还支持附加0元免赔医疗保险金,即便感冒、发烧住院治疗,也可以报销
保障力度更全:除基础保障外,还能附加院外特药医疗、外购药械,重疾住院津贴、轻中症关爱金、特定疾病及意外失能和恶性肿瘤失能保障等,非常全面。
增值服务全,就医体验更好:有重疾住院绿色通道、手术安排、住院垫付、院内照护、居家护理和特药服务等,都非常实用。
✅【不足】
部分责任不保证续保,比如外购药械费用医疗保险金,目前是1年期。
✅【适合人群】
追求长期医疗保障、更全面保障,注重院外特药保障的人群
2、金医保少儿长期医疗险
✅【特点】
保证续保时间长:保证续保至18周岁,最长保证续保18年
基础保障扎实、增值服务丰富:一般+重疾医疗保额高达800万,包含就医绿通、住院垫付、线上问诊等多种增值服务
提供院外恶性肿瘤特定药品费用医疗保障:包含157种特药(含2种CAR-T用药疗法),保额高达400万
支持多孩投保,最高享9折:为两位子女投保享95折、为三位及以上子女投保享9折
✅【不足】
可附加的特定疾病门(急)诊医疗责任不保证续保
✅【适合人群】
少儿群体,费率优势明显,追求免赔额低的人群
3、蓝医保长期医疗
蓝医保和另一款产品医享无忧的保障内容差不多,这里只介绍蓝医保:
✅【特点】
保证续保20年:稳定性强,适合老年人、免疫力低的人群投保
健康服务升级:可选特定药品保障,特药清单拓展至162种,34项健康管理服务全新升级
保障内容丰富:除一般、重疾医疗,还保障55种中轻症特定疾病,给付1万元重大疾病关爱保险金
可选保障升级:除原来的特定疾病特需医疗、个人重大疾病保险两项可选责任外,新增了附加住院津贴以及附加失能收入损失保险金,都是保证续保20年
保费可优惠:2位及以上同时投保即可享受家庭保单的95折优惠
免赔额低:三项医疗保障共享免赔额,赔付概率更高
✅【不足】
重疾医疗有免赔额,对重大疾病理赔不够友好
✅【适合人群】
追求保障全面、高性价比,或者追求长期医疗保障的中老年群体
4、蓝医保(好医好药版)长期医疗
✅【特点】
投保、理赔门槛低:最高支持70周岁投保,无理赔免赔额可最低减至5000元
保障全面:包含一般医疗、55种特定疾病、120种重疾、质子重离子治疗等
外购药及器械全面开放,不限清单:必选责任还多了外购药械、特需医疗,可报销的范围和就医体验也更高一些
可选保障丰富:新增120种重疾保险金、住院补偿金、门诊保险金、重疾特需保险金四大附加保障
家庭单优势明显:家庭单最高可享85折优惠
✅【适合人群】
追求长期医疗保障的中老年群体,以及追求癌症特药保障的人群
5、星相守长期医疗险
✅【特点】
保证续保20年:不管是计划一,还是计划二(特需医疗),都保证续保20年,尤其是计划二,在市场来看还是非常稀缺的
保障全面:包含一般医疗、轻中症、120种重疾、多种增值服务等,且支持住院前后45天门急诊,比同类产品时间更长
免赔额可选:两个计划都可以根据实际情况,选择0免赔或1/1.5/2万免赔额,且连续多年无理赔,免赔额最高下调5000元,更容易得到赔付
外购药不限清单:符合一般医疗、轻中症医疗和重疾医疗责任下的外购药,没有具体清单限制,且可报手术机器人费
可选保障丰富:可附加门急诊、重疾补充关爱金、重疾住院/监护病房津贴等,非常实用
✅【不足】
50岁后保费上涨幅度较大。
✅【适合人群】
追求高性价比、看中免赔额低,注重外购药械保障和就医体验的人群
6、好医保-长期医疗(标准版)
✅【特点】
保证续保20年:保证续保期内,续保无需审核,身体变差或理赔过都能续保
保障全面:基础的医疗保障都有,还有实用的增值服务,包括就医绿通、垫付服务等
疾病保障好:提供了1万元的重疾津贴和200万的特药保障,特药清单拓展至197种,还可附加癌症赴日医疗
健康告知宽松:没有问询到2年内体检异常情况
✅【不足】
一般医疗和重疾医疗共享保额和免赔额,特药保障有1万免赔额,且只能报销90%
需要在支付宝平台上自助投保,要仔细阅读健康告知要求
✅【适合人群】
追求更长保证续保时间,更全面的增值服务,身体状况一般的中年群体
7、平安长相安2号长期医疗
✅【特点】
投保、理赔门槛低:最高支持70周岁投保,支持给配偶父母投保,无理赔免赔额可最低减至5000元
基础保障全面:外购药、质子重离子、特殊门诊费用等皆可保障,还新增了指定疾病康复医疗责任、基因检测责任;
另外,特药从157种扩展至188种,含3种Cat-T
可选保障丰富:新增院外重疾药品(不限药品清单)、重大疾病确诊、特定疾病特需医疗三大附加保障
家庭单优势明显:2人即可成家庭单,最高可享85折优惠,家庭单可共享免赔额
增值服务强大:支持“9+1”健康服务权益
包括门诊/住院协助、暖心陪诊、院内护工看护、出院交通安排及陪同等,帮助患者更好地应对疾病带来的困扰
✅【适合人群】
追求长期医疗保障的中老年群体,家庭共同投保,注重投保、理赔门槛低的人群
8、全医保免健告医疗险(保证续保)
✅【特点】
投保、理赔门槛低:没有健康告知,带病也能买,且社保内免赔额为5000元,比一般产品还要低
保证续保5年:市面上少有的免健告,还有保证续保的产品,投保后不管身体变差还是理赔过,5年内不用担心保障中断
保障全面:除一般住院、重疾住院保障外,还有特药、质子重离子及特定外购药械保障
可扩展私立医院:就医范围除二级公立医院普通部外,还支持特定私立医院专科就诊
✅【适合人群】
带病投保、看中保证续保且保障全面的人群
微信扫一扫
微信扫一扫
关注微信
客服热线
奶爸保

