这位朋友你好,关于众民保中高端医疗险价格贵吗?的问题,奶爸在这里整理了相关内容,希望对你有帮助:
一、众民保中高端医疗险价格贵吗?
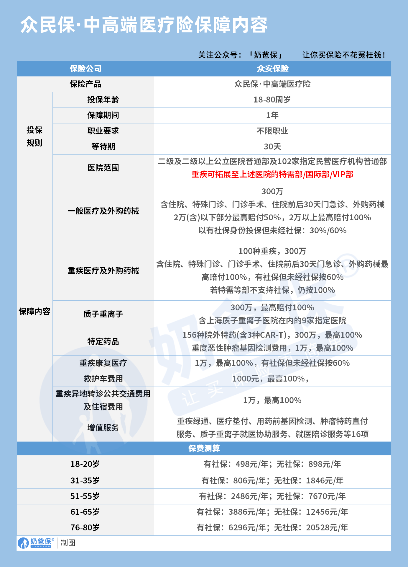
众安保险推出的 “众民保・中高端医疗险”,是一款覆盖年龄跨度大、保障维度充足的医疗险产品,适配 18-80 周岁人群的就医需求。
先看投保规则:保障期间为 1 年,不限职业(自由职业、高危职业均能投保),等待期 30 天;医院范围包含二级及以上公立医院普通部、102 家指定民营医疗机构普通部,重疾治疗还可拓展至这些医院的特需部、国际部或 VIP 部,既能覆盖基础就医,也能满足中高端医疗需求。
保障内容方面,它的覆盖场景与保额都比较扎实:
一般医疗及外购药械:保额 300 万,涵盖住院、特殊门诊、门诊手术、住院前后 30 天门急诊及外购药械;报销比例分档:2 万元(含)以下,有社保投保可报 50%、无社保报 30%;2 万元以上,有社保报 100%、无社保报 60%。
重疾医疗及外购药械:针对 100 种重疾,保额同样 300 万,覆盖项目与一般医疗一致,报销比例升级为 100%(有社保但未经社保结算报 60%;若特需部等不支持社保,仍按 100% 赔付)。
高端治疗与特药保障:质子重离子治疗保额 300 万(100% 报销,含上海质子重离子医院在内的 9 家指定机构);156 种院外特药(含 3 种 CAR-T 疗法)保额 300 万(100% 报销),还包含重度恶性肿瘤基因检测费用 1 万(100% 报销)。
附加保障与服务:重疾康复医疗 1 万、救护车费用 1000 元、重疾异地转诊交通及住宿费用 1 万,均按 100% 报销(部分项目有社保未结算报 60%);同时配备重疾绿通、医疗垫付等 16 项增值服务,解决就医流程中的实际难题。
保费则按年龄段和有无社保区分,差异较明显:
18-20 岁:有社保 498 元 / 年,无社保 898 元 / 年;
31-35 岁:有社保 806 元 / 年,无社保 1846 元 / 年;
51-55 岁:有社保 2486 元 / 年,无社保 7670 元 / 年;
61-65 岁:有社保 3886 元 / 年,无社保 12456 元 / 年;
76-80 岁:有社保 6296 元 / 年,无社保 20528 元 / 年。
二、奶爸总结
这款产品的核心优势是 “高龄可投 + 中高端资源兼顾”,既覆盖基础医疗开销,又能满足重疾时的特需就医、高端治疗需求,
适合年龄偏大、追求就医品质,或需要特药、质子重离子保障的人群。
像了解更多医疗险的产品,可以点击下方链接:
如果大家挑选保险有什么困难,可以扫码关注:奶爸保公众号 进行1对1咨询,现在关注“奶爸保”公众号,回复“官网”,还可以免费领取价值199元的保障大礼包哦,让您买保险变得更简单。
众民保中高端医疗险价格贵吗?
这位朋友你好,关于众民保中高端医疗险价格贵吗?的问题,奶爸在这里整理了相关内容,希望对你有帮助:
一、众民保中高端医疗险价格贵吗?
众安保险推出的 “众民保・中高端医疗险”,是一款覆盖年龄跨度大、保障维度充足的医疗险产品,适配 18-80 周岁人群的就医需求。
先看投保规则:保障期间为 1 年,不限职业(自由职业、高危职业均能投保),等待期 30 天;医院范围包含二级及以上公立医院普通部、102 家指定民营医疗机构普通部,重疾治疗还可拓展至这些医院的特需部、国际部或 VIP 部,既能覆盖基础就医,也能满足中高端医疗需求。
保障内容方面,它的覆盖场景与保额都比较扎实:
一般医疗及外购药械:保额 300 万,涵盖住院、特殊门诊、门诊手术、住院前后 30 天门急诊及外购药械;报销比例分档:2 万元(含)以下,有社保投保可报 50%、无社保报 30%;2 万元以上,有社保报 100%、无社保报 60%。
重疾医疗及外购药械:针对 100 种重疾,保额同样 300 万,覆盖项目与一般医疗一致,报销比例升级为 100%(有社保但未经社保结算报 60%;若特需部等不支持社保,仍按 100% 赔付)。
高端治疗与特药保障:质子重离子治疗保额 300 万(100% 报销,含上海质子重离子医院在内的 9 家指定机构);156 种院外特药(含 3 种 CAR-T 疗法)保额 300 万(100% 报销),还包含重度恶性肿瘤基因检测费用 1 万(100% 报销)。
附加保障与服务:重疾康复医疗 1 万、救护车费用 1000 元、重疾异地转诊交通及住宿费用 1 万,均按 100% 报销(部分项目有社保未结算报 60%);同时配备重疾绿通、医疗垫付等 16 项增值服务,解决就医流程中的实际难题。
保费则按年龄段和有无社保区分,差异较明显:
18-20 岁:有社保 498 元 / 年,无社保 898 元 / 年;
31-35 岁:有社保 806 元 / 年,无社保 1846 元 / 年;
51-55 岁:有社保 2486 元 / 年,无社保 7670 元 / 年;
61-65 岁:有社保 3886 元 / 年,无社保 12456 元 / 年;
76-80 岁:有社保 6296 元 / 年,无社保 20528 元 / 年。
二、奶爸总结
这款产品的核心优势是 “高龄可投 + 中高端资源兼顾”,既覆盖基础医疗开销,又能满足重疾时的特需就医、高端治疗需求,
适合年龄偏大、追求就医品质,或需要特药、质子重离子保障的人群。
像了解更多医疗险的产品,可以点击下方链接:
如果大家挑选保险有什么困难,可以扫码关注:奶爸保公众号 进行1对1咨询,现在关注“奶爸保”公众号,回复“官网”,还可以免费领取价值199元的保障大礼包哦,让您买保险变得更简单。
如果大家挑选保险有什么困难,可以扫码关注:奶爸保公众号 进行1对1咨询,现在关注“奶爸保”公众号,回复“官网”,还可以免费领取价值199元的保障大礼包哦,让您买保险变得更简单。
-
一生中意终身寿险好不好?保障+收益+灵活度全解析
2025-11-12 18:00:17
-
复星保德信星颐(分红型)养老年金保险,适合哪些人买?
2025-11-12 16:00:32
-
中国人寿2026开门红年金险值得买吗?一文深度解析
2025-11-12 14:07:56
-
福有余2025是哪个公司的?给孩子买好不好?
2025-11-12 09:28:10
-
2025年快返型年金险合集:存本取息+终身领,灵活减保超省心
2025-11-10 10:50:13
查看更多所用,不泄露任何第三方
或用于其他用途