在当今重疾险市场竞争愈发激烈的环境下,众多家庭面临着一个难题:怎样才能挑选到一款既能提供终身保障,又具备高性价比的重疾险产品。
阳光人寿推出的倍享阳光尊享版重疾险,以其灵活的保障设置、高额赔付额度以及强大的品牌保司实力,成为少儿及家庭重疾险领域备受瞩目的热门之选。
接下来,奶爸我们将深入、详细地了解这款产品。
一、阳光人寿倍享阳光尊享版重疾险保障哪些内容?
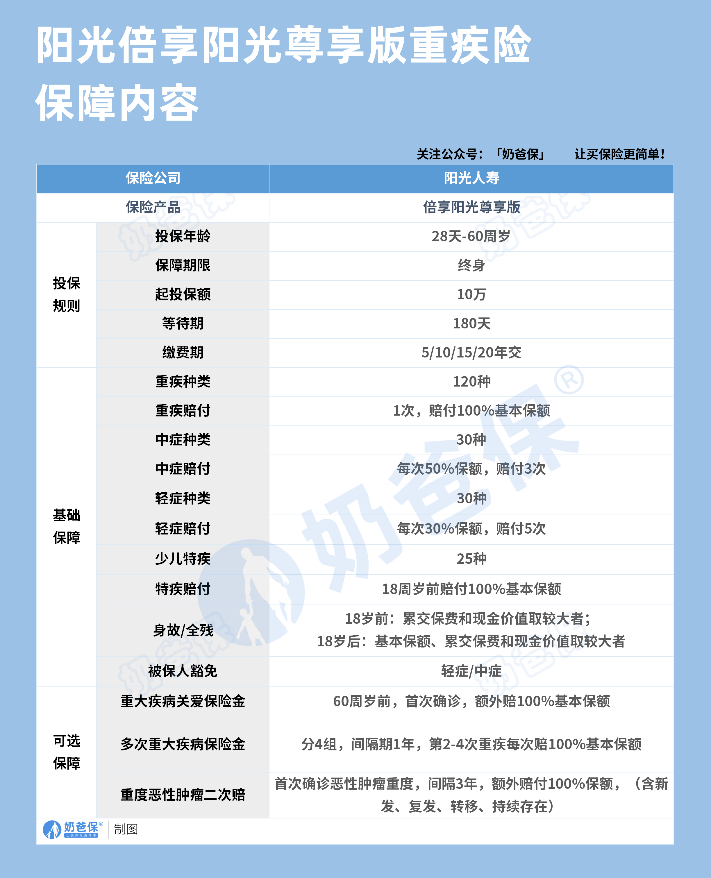
先来看看保障内容表格:

1、基础保障
1. 重疾保障
覆盖了120种重疾,单次赔付100%保额。
虽然基础形态是单次赔付,但如果附加了重疾多次赔,重疾最多可赔4次,且每次间隔期仅1年,极大地增强了重疾保障的持续性。
2. 轻中症保障
涵盖30种中症,可赔付3次,每次赔付50%保额;30种轻症,可赔付5次,每次赔付30%保额。
值得一提的是,
该产品没有“三同条款”限制,即因同一疾病原因、同次医疗行为或同次意外事故导致的多种疾病,都不会影响赔付。
3.少儿特疾保障
对于18周岁前确诊的25种少儿高发疾病,如白血病、神经母细胞瘤等,这款产品会额外赔付100%保额。
这意味着叠加赔付后,最高可达200%保额,覆盖了少儿阶段疾病的治疗及康复费用,为孩子的健康成长筑牢防线。
2、可选责任
1. 重疾关爱金
若被保险人在60周岁前首次确诊重疾,可额外赔付100%保额,实现“双倍赔付”。
这一责任显著提升了青中年阶段的保障力度,让被保险人在家庭责任最重的时期拥有更充足的经济支持。
2.癌症二次赔付
首次确诊恶性肿瘤3年后,若出现新发、复发、转移或持续存在的情况,被保险人可再次获得100%保额的赔付。
该责任精准覆盖了癌症复发风险,能有效缓解患者家庭长期面临的经济压力。
3.重疾分组多次赔
将120种重疾分为4组,每组可赔付1次,间隔期为1年。
这一责任适合那些希望延长重疾保障周期、获得更全面重疾保障的人群。
3、投保灵活性与性价比
阳光人寿倍享阳光尊享版重疾险的起投保额为10万元,缴费期提供5年、10年、15年、20年多种选择,能满足不同家庭的预算需求。
以0岁女宝投保50万保额(不含可选责任)为例,年缴保费约5300元,相比同类产品低约20%,性价比优势明显。
此外,当被保人确诊轻症或中症后,还可以豁免后续保费,保单继续有效。
这一贴心设计大大减轻了家庭的经济负担,让保障更加稳固。
二、阳光人寿倍享阳光尊享版重疾险适合谁买?
1、家庭经济支柱
对于家庭经济支柱而言,该产品高保额与多次赔付的组合,能够有效覆盖因疾病导致的收入中断风险。
在面临重疾时,确保家庭经济不会陷入困境,维持家庭的正常运转。
2、有孩子的家庭
少儿特疾额外赔付与轻症、中症多次赔付的责任搭配,完美契合孩子成长阶段的疾病风险特点。
可以优先附加“重疾关爱金”与“癌症二次赔”责任,充分利用保险杠杆,以较低的保费投入获取更高的保额。
3、高净值人群
终身保障加上灵活的附加责任,使这款产品成为高净值人群资产配置中“防守型”的优质工具。
多次赔付和恶性肿瘤二次赔责任,能够有效对冲高额医疗费用对资产的侵蚀,守护家庭财富。
三、奶爸总结
阳光人寿倍享阳光尊享版重疾险凭借全面的基础保障、灵活多样的可选保障、贴心的保费豁免以及优质的增值服务,在重疾险市场中脱颖而出。
无论是关注孩子健康成长的家庭,还是肩负家庭经济重任的成年人,亦或是注重资产稳健配置的高净值人群,都能在这款产品中找到适合的方案。
它为家庭抵御重疾风险提供了坚实的后盾,是一款值得深入了解和考虑的重疾险产品。
奶爸也给大家推荐几款优质的重疾险产品:
1、君龙人寿超级玛丽15号
第一,结节保障超全面
自带保障在原有肺结节基础上,拓展到乳腺/甲状腺结节,范围更广了。
可以说是目前市场上,少有的三大高发结节都有保障的产品。
第二,癌症保障丰富
超玛15号的癌症保障,从早期到晚期,都安排得妥妥的。
本身自带癌症拓展金,
首次确诊原位癌/轻度癌症后,确诊恶性肿瘤—重度,额外赔50%。
如果觉得不够,还可以附加以下保障:
癌症津贴或癌症多次赔(二选一):间隔一定周期后,可以赔一笔钱用于癌症持续治疗,癌症津贴有次数限制,多次赔则不限次数。
癌症重度特药治疗金:确诊癌症后需要吃高价特药,做过相关手术可以赔50%保额。

第三,重疾多次赔灵活选
重疾多次赔可以按需选择:
65周岁版,要求是65岁前确诊,额外赔2次,每次赔120%保额;
另一版则是不限年龄,额外赔2次,每次赔120%保额。

同种不同种都赔,且同种间隔周期短,只要2年
像心脏病术后复发了也能保,不用怕赔过一次就没保障了。
【适合人群】
看中结节、癌症保障,预算不多的朋友。
2、复星联合达尔文12号
第一,自带意外重疾额外赔和住院津贴。
前者因为意外导致首次重疾,可多赔35%基本保额。
等于一张保单覆盖重疾+意外,且是保至终身的双重保障!
后者在60周岁前未发生重疾,60岁后确诊,每天给付0.1%基本保额作为住院津贴。
人一辈子不一定会得重疾,但60岁后难免因小病小痛住院,
达尔文12号这个保障,可以让不确定的赔付变得更确定。
不过,这里需要注意的是,如果后续重疾/身故/全残,
会扣掉累计已给付的住院津贴金额后,再赔付。
第二,可选责任丰富
达尔文12号多重附加保障:
重疾多次赔:分65周岁版和终身版(二选一),满足多种人群需要;
重疾保费补偿:缴费期内发生重疾返还保费,实现“重疾免单”;
疾病关爱金/顶梁柱关爱保险金:家庭责任最重阶段赔更多;
癌症津贴:癌症间隔一定周期就能获得一笔理赔金。
第三,理赔门槛更低
5种特定重疾(如严重心肌炎)、原位癌、癌症津贴赔付,都比同类产品更宽松。
【适合人群】
看重理赔门槛、重疾返还保费的朋友
3、复星联合医联有盟
第一,轻中症保障灵活
必选保障是重疾,像轻中症保障、身故保障,可以加钱获得。
如果预算有限,也可以只买个重疾,先把大病保障做好;
如果预算多一点,建议大家还是要附加轻中症保障。
第二,自带一般医疗金
医联有盟自带医疗金,非常实用:
保单前5年,每年提供报销额度=0.5%*保额,100%报销,
未用完可累计,终身有效,身故/全残一次性赔剩余额度!

像买药、体检、看牙等日常开支,都能用上。
可以说是实打实把钱返还给客户使用!
第三,健康告知非常宽松
健康告知只有4条:
比如过去1年内的检查异常、是否有被医生建议住院或手术;
过去2年内的手术情况以及过去5年内的疾病情况。
针对非常高发的甲状腺/乳腺/肺结节,没有问询是否有进行手术,也没有问询是否多发,
只要结节等级在3级以内,结节直径符合要求,就有机会标体承保!
就连癌症,如果5年前已经治愈,没有复发和转移,
同时不涉及其他健康告知,也有机会投保!
【适合人群】
有健康异常的、注重就医资源和健康管理,看中产品实用性的朋友。
4、瑞华健康华佗1号康泰版
第一,基础保障扎实
轻中重疾保障都涵盖了,且轻症+中症赔付次数共7次,
目前市场上赔付次数算比较高的。
且重疾赔完,轻中症不分组还能继续赔,
不分组的好处就在于,赔付规则更宽松。
第二,性价比高
同样50万保额,保终身,基础保障,分30年交,
30岁人群投保华佗1号康泰版,比超级玛丽和达尔文便宜100元/年!
30年下来立省3000块!
第三,可选保障丰富
如果预算比较多,还可以附加:
重疾多次赔、疾病关爱金、癌症津贴、重疾保费补偿金和身故保障。
都是目前市场上热门可选保障内容,实用性强。
【适合人群】
追求高性价比、看中基础保障全面的朋友。
微信扫一扫
微信扫一扫
关注微信
客服热线
奶爸保

