这位朋友你好,关于阿基米德重疾险保障范围广吗的问题,奶爸在这里整理了有关阿基米德重疾险的相关内容,希望对你有帮助:
一、阿基米德重疾险保障范围广吗?
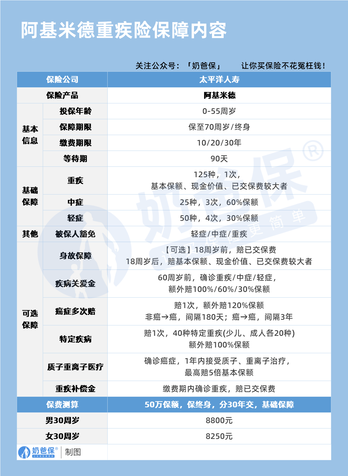
阿基米德重疾险的保障范围,得从重疾、中轻症、可选保障等维度拆解,看是否覆盖高发风险:
1、重疾保障
阿基米德重疾险覆盖125种重疾,赔1次,赔付基本保额、现金价值、已交保费的较大值。
病种覆盖了恶性肿瘤、心脑血管疾病、器官功能障碍等高发重疾,像儿童白血病、成人肺癌,都在保障清单里;
2、中轻症保障
中症:25种,赔3次,每次赔60%保额(市场平均50%-60% ),像中度脑中风、中度瘫痪,都能赔;
轻症:50种,赔4次,每次赔30%保额(市场平均30%-40% ),覆盖轻度脑中风、早期癌症、心脏支架手术等高发轻症。
3、可选保障
预算有限:优先选疾病关爱金(60 岁前保额翻倍,覆盖最需要保障的阶段);
给孩子买:附加 特定重疾保险金(少儿特疾双倍赔,应对白血病等高发风险);
担心癌症复发:加上癌症二次赔(120% 赔付 + 质子重离子报销,强化癌症保障);
追求储蓄功能:附加 身故 / 全残保障(让保单更具 “传承属性”)。
二、奶爸总结
阿基米德重疾险保障范围广度够、深度足:重疾覆盖全,中轻症赔得多,
可选保障可以加固高发风险(癌症多次赔、特疾),适合追求“全面保障+灵活选责”的人群。
如果你想了解更多重疾险产品,可以看看这篇:
如果大家挑选保险有什么困难,可以扫码关注:奶爸保公众号 进行1对1咨询,现在关注“奶爸保”公众号,回复“官网”,还可以免费领取价值199元的保障大礼包哦,让您买保险变得更简单。
阿基米德重疾险保障范围广吗?
这位朋友你好,关于阿基米德重疾险保障范围广吗的问题,奶爸在这里整理了有关阿基米德重疾险的相关内容,希望对你有帮助:
一、阿基米德重疾险保障范围广吗?
阿基米德重疾险的保障范围,得从重疾、中轻症、可选保障等维度拆解,看是否覆盖高发风险:
1、重疾保障
阿基米德重疾险覆盖125种重疾,赔1次,赔付基本保额、现金价值、已交保费的较大值。
病种覆盖了恶性肿瘤、心脑血管疾病、器官功能障碍等高发重疾,像儿童白血病、成人肺癌,都在保障清单里;
2、中轻症保障
中症:25种,赔3次,每次赔60%保额(市场平均50%-60% ),像中度脑中风、中度瘫痪,都能赔;
轻症:50种,赔4次,每次赔30%保额(市场平均30%-40% ),覆盖轻度脑中风、早期癌症、心脏支架手术等高发轻症。
3、可选保障
预算有限:优先选疾病关爱金(60 岁前保额翻倍,覆盖最需要保障的阶段);
给孩子买:附加 特定重疾保险金(少儿特疾双倍赔,应对白血病等高发风险);
担心癌症复发:加上癌症二次赔(120% 赔付 + 质子重离子报销,强化癌症保障);
追求储蓄功能:附加 身故 / 全残保障(让保单更具 “传承属性”)。
二、奶爸总结
阿基米德重疾险保障范围广度够、深度足:重疾覆盖全,中轻症赔得多,
可选保障可以加固高发风险(癌症多次赔、特疾),适合追求“全面保障+灵活选责”的人群。
如果你想了解更多重疾险产品,可以看看这篇:
如果大家挑选保险有什么困难,可以扫码关注:奶爸保公众号 进行1对1咨询,现在关注“奶爸保”公众号,回复“官网”,还可以免费领取价值199元的保障大礼包哦,让您买保险变得更简单。
-
一生中意终身寿险好不好?保障+收益+灵活度全解析
2025-11-12 18:00:17
-
复星保德信星颐(分红型)养老年金保险,适合哪些人买?
2025-11-12 16:00:32
-
中国人寿2026开门红年金险值得买吗?一文深度解析
2025-11-12 14:07:56
-
福有余2025是哪个公司的?给孩子买好不好?
2025-11-12 09:28:10
-
2025年快返型年金险合集:存本取息+终身领,灵活减保超省心
2025-11-10 10:50:13
查看更多所用,不泄露任何第三方
或用于其他用途