在人们对健康保障需求不断攀升的当下,消费者挑选重疾险时愈发审慎,格外注重品牌信誉、偿付能力与产品设计等方面的综合评估。
中国人寿作为国内寿险行业的头部企业,其推出的康宁尊享2024重疾险一直备受市场瞩目。
接下来,奶爸将聚焦于其重疾险产品,同时结合该公司的偿付能力、服务体系及产品具体条款等,对中国人寿进行客观剖析。
一、中国人寿靠谱吗?
中国人寿成立于1949年 ,是国内历史最为悠久的寿险公司之一,现已发展成为行业龙头。
目前,公司总资产高达5.89万亿元,2024年年保费收入达6413.80亿元。

财务方面,
中国人寿表现卓越。2024年,其核心偿付能力充足率为153.34%,综合偿付能力充足率为207.76% ,且连续26个季度风险综合评级保持A类。
服务层面,
公司在全国设有1.83万个分支机构,拥有63.4万名销售队伍,构建起便捷的线下服务网络。
“国寿好服务”品牌在2024年人身险服务质量指数排名中位居榜首,彰显出其强大的服务能力。
二、康宁尊享2024重疾险值得买吗?
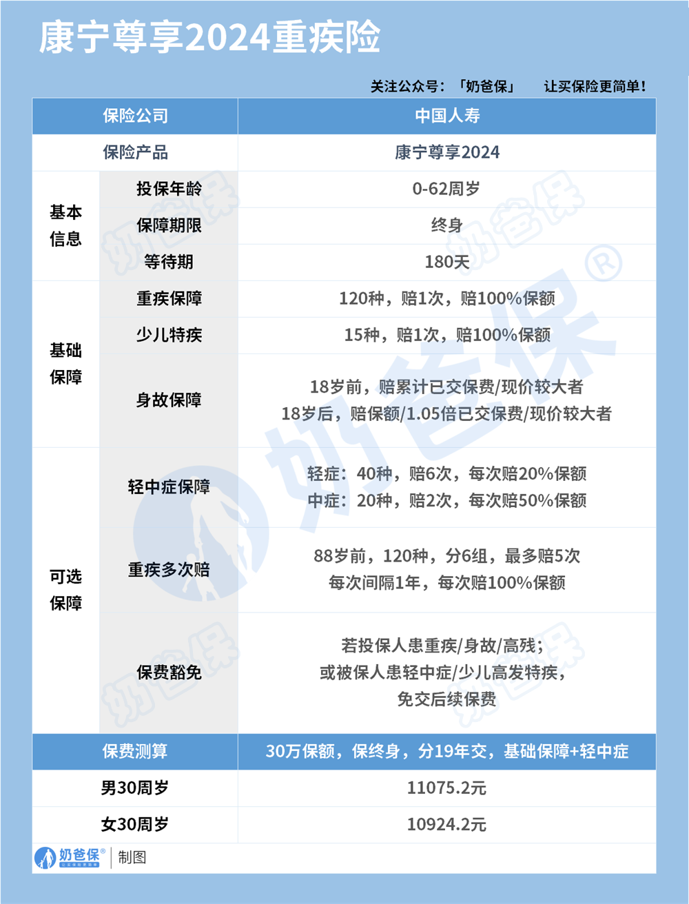
先来看看保障内容表格:

先来看看基础保障,
重疾保障:覆盖120种重疾,赔付基本保额、1.05倍已交保费或现金价值三者中的较大值。
身故责任:18岁前,赔付已交保费或现金价值;18岁后,赔付保额、1.05倍保费或现金价值。
少儿高发疾病额外赔:针对15种少儿高发疾病,额外赔付100%保额,但这些疾病需与主险重疾列表重合(例如只有白血病可获双倍赔付)。
再来看看可选责任,
轻中症保障:涵盖40种轻症,可赔付6次,每次赔付20%保额;20种中症,赔付2次,每次赔付50%保额,且轻症无隐形分组。
康宁尊享2024重疾险的优势还是非常明显的。
依托中国人寿广泛的全国网点,用户能够享受线下咨询、理赔协助等便捷服务。
还运用智能核保系统,核保、保全智能审核率分别高达95.2%和99%,理赔时效在行业内处于领先地位。
不过,这款的轻症赔付比例为20%,低于行业平均的30%;中症赔付比例50% ,低于行业平均的60%
而且重疾多次赔付间隔期为365天,长于常规的180天,且被保险人88岁后不再提供多次赔付。
如果你偏好线下服务、看重品牌稳定性,已有基础保障,且作为高净值客户需要补充终身重疾险,这款可以考虑。
三、奶爸总结
中国人寿重疾险的可靠性依托于两大关键要素:
公司实力支撑
中国人寿具备央企背景,其核心偿付能力充足率与综合偿付能力充足率均远超监管要求,能确保保单的兑付。
同时,其服务网络覆盖全国,无论身处何地,客户都能享受到稳定、便捷的服务体验。
产品设计优势
以康宁尊享2024重疾险为例,采用“基础责任扎实 + 可选责任灵活”的设计模式。
对于追求保障稳健性,且偏好线下服务的人群而言,是值得考虑的。
如果大家挑选保险有什么困难,可以扫码关注:奶爸保公众号 进行1对1咨询,
现在关注“奶爸保”公众号,回复“官网”,还可以免费领取价值199元的保障大礼包哦,让您买保险变得更简单。
微信扫一扫
微信扫一扫
关注微信
客服热线
奶爸保

