在保险市场中,金医保系列凭借出色的保障内容与较低的报销门槛,自推出后历经多次更新迭代,深受大人和小孩投保者的青睐。

2025年4月23日,人保进一步升级产品,将金医保少儿医疗险迭代为金医保少儿中高端医疗险。
人保金医保3号中高端医疗险0免赔以“0免赔+高报销比例+覆盖特需医疗”为优势,为儿童带来了更优秀的医疗保障。
接下来,奶爸将深入了解人保金医保3号中高端医疗险0免赔。
一、人保金医保3号中高端医疗险0免赔保障哪些内容?
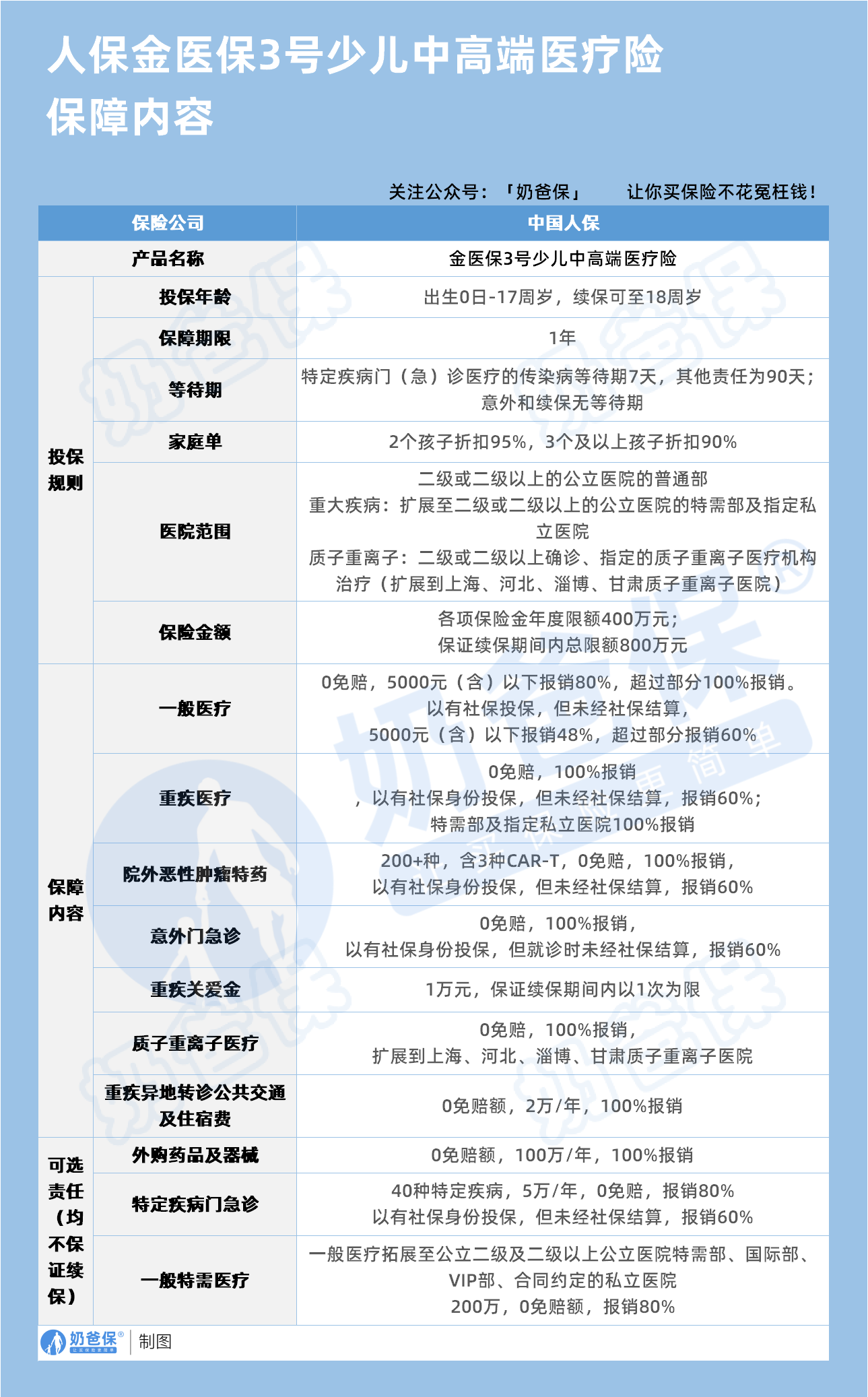
先来看看产品的保障内容表格:

1、投保规则
人保金医保3号中高端医疗险0免赔的投保年龄范围为出生0天至17周岁,
保障期限为1年,且可保证续保至孩子18周岁。
对于家庭中有多个孩子投保的情况,还提供了贴心的折扣优惠:
2个孩子投保可享95折,3个及以上孩子投保可享9折,
这有效降低了多孩家庭的保费压力,让更多家庭能够轻松为孩子配置医疗保障。
2、保障内容
1. 一般医疗
0免赔额的设置,让理赔更加轻松。
若经社保结算,5000元以内报销80%,超过5000元的部分则100%报销;
未经社保结算时,5000元以内报销48%,超过部分报销60%
这种报销方式充分考虑了不同结算情况,为投保人提供了较为灵活的保障。
2. 重大疾病医疗
同样是0免赔额,且经社保结算后可100%报销,即使未经社保结算,也能报销60%
且不仅涵盖公立医院普通部,还扩展到公立医院特需部及指定私立医院,如上海质子重离子医院,就医范围相当广泛。
3. 院外癌症特药
覆盖了200多种药品,其中包含3种CAR - T疗法。
在0免赔的情况下,经社保结算可100%报销,为癌症患者提供了有力的用药支持。
4. 意外门急诊
对于意外门急诊情况,如骨折缝合、外伤处理等,同样是0免赔,100%报销,为孩子意外受伤提供了一定保障。
5. 质子重离子医疗
也是该产品的一大亮点,0免赔且100%报销,
覆盖了上海、河北等四地指定医院,能让患儿有机会接受先进的癌症治疗手段。
3、特色保障
1. 重疾关爱金
一旦确诊重大疾病,可一次性获得1万元的重疾关爱金。
这笔资金可用于应急支出,如购买营养品、支付康复费用等,为家庭在面对重疾时提供一定的经济缓冲。
2. 异地转诊交通住宿费
考虑到跨省就医可能产生的高额交通住宿费用,
设置了2万元的保障,且100%报销,切实解决了患者跨省就医的成本问题。
3. 外购药品和器械
在医疗过程中,外购药品和器械是一笔不小的开支。
这款可附加100万的外购药品保障,覆盖了高价靶向药等长期治疗需求,为患者提供了更全面的医疗费用支持。

二、人保金医保3号中高端医疗险0免赔适合谁买?
1、追求特需医疗资源的家庭
重大疾病保障可扩展至公立医院特需部及指定私立医院,如北京和睦家医院。
在儿童需要快速安排手术或专家会诊时,公立医院特需部的优先资源能够有效缩短等待时间,
避免排队等待的困扰,为孩子提供更优质、高效的医疗服务。
2、需要高额院外药械保障者
针对白血病患儿等需要使用奕凯达(Yescarta)等价格高达120万元/疗程的CAR - T药物的情况,
这款0免赔且100%报销,为患儿家庭解决了高额药费的难题。
针对糖尿病、哮喘等需要长期院外购药的慢性病,100万的保额也能充分满足用药需求。
3、多孩家庭与高医疗支出预期者
对于多孩家庭,人保提供的折扣优惠十分诱人。
以3孩家庭为例,年保费可节省10%
假设0岁三胞胎投保,主险总保费原本为2316元(3×772元),享受折扣后可降至2084元,切实减轻了多孩家庭的经济负担。
此外,该产品年度限额400万,保证续保期间总限额800万,
这样的高保额足以应对白血病、先天性心脏病等高费用疾病,为孩子的健康提供了坚实的经济后盾。
4、关注癌症尖端治疗的家庭
该产品覆盖上海、河北等四地的质子重离子医院,这类医院的治疗费用约30 - 50万元/疗程,
而这款都可以全额报销,极大地减轻了家庭在癌症尖端治疗方面的经济压力。
此外,像贝伐珠单抗等靶向药,年均费用在15 - 20万元左右,
0免赔的设计也覆盖了这部分费用,为癌症患者提供了持续的用药保障。
三、奶爸总结
人保金医保3号少儿中高端医疗险以“0免赔+高报销+特需覆盖”为优势,
是中高收入家庭、多孩家庭以及有特定疾病需求家庭的理想选择。
虽然相较于一般医疗险,其保费高出约50%,
但考虑到它覆盖特需医疗、质子重离子及CAR - T疗法等先进医疗资源,长期性价比是不错的。
投保时,奶爸也建议附加“特定疾病门急诊”(年保费54元),
可覆盖肺炎、手足口病等儿童高发门诊支出,进一步完善孩子的保障体系。
奶爸也给大家推荐几款可长期续保的医疗险产品:

1、人保金医保3号
✅【特点】
保证续保20年:续保条件优秀,保证续保期间,无论产品停售还是身体变差都不影响续保
理赔门槛低:核心主险年免赔额支持无理赔递减至7000元,同时,还支持附加0元免赔医疗保险金,即便感冒、发烧住院治疗,也可以报销
保障力度更全:除基础保障外,还能附加院外特药医疗、外购药械,重疾住院津贴、轻中症关爱金、特定疾病及意外失能和恶性肿瘤失能保障等,非常全面。
增值服务全,就医体验更好:有重疾住院绿色通道、手术安排、住院垫付、院内照护、居家护理和特药服务等,都非常实用。
✅【不足】
部分责任不保证续保,比如外购药械费用医疗保险金,目前是1年期。
✅【适合人群】
追求长期医疗保障、更全面保障,注重院外特药保障的人群
2、金医保少儿长期医疗险
✅【特点】
保证续保时间长:保证续保至18周岁,最长保证续保18年
基础保障扎实、增值服务丰富:一般+重疾医疗保额高达800万,包含就医绿通、住院垫付、线上问诊等多种增值服务
提供院外恶性肿瘤特定药品费用医疗保障:包含157种特药(含2种CAR-T用药疗法),保额高达400万
支持多孩投保,最高享9折:为两位子女投保享95折、为三位及以上子女投保享9折
✅【不足】
可附加的特定疾病门(急)诊医疗责任不保证续保
✅【适合人群】
少儿群体,费率优势明显,追求免赔额低的人群
3、蓝医保长期医疗
蓝医保和另一款产品医享无忧的保障内容差不多,这里只介绍蓝医保:
✅【特点】
保证续保20年:稳定性强,适合老年人、免疫力低的人群投保
健康服务升级:可选特定药品保障,特药清单拓展至162种,34项健康管理服务全新升级
保障内容丰富:除一般、重疾医疗,还保障55种中轻症特定疾病,给付1万元重大疾病关爱保险金
可选保障升级:除原来的特定疾病特需医疗、个人重大疾病保险两项可选责任外,新增了附加住院津贴以及附加失能收入损失保险金,都是保证续保20年
保费可优惠:2位及以上同时投保即可享受家庭保单的95折优惠
免赔额低:三项医疗保障共享免赔额,赔付概率更高
✅【不足】
重疾医疗有免赔额,对重大疾病理赔不够友好
✅【适合人群】
追求保障全面、高性价比,或者追求长期医疗保障的中老年群体
4、蓝医保(好医好药版)长期医疗
✅【特点】
投保、理赔门槛低:最高支持70周岁投保,无理赔免赔额可最低减至5000元
保障全面:包含一般医疗、55种特定疾病、120种重疾、质子重离子治疗等
外购药及器械全面开放,不限清单:必选责任还多了外购药械、特需医疗,可报销的范围和就医体验也更高一些
可选保障丰富:新增120种重疾保险金、住院补偿金、门诊保险金、重疾特需保险金四大附加保障
家庭单优势明显:家庭单最高可享85折优惠
✅【适合人群】
追求长期医疗保障的中老年群体,以及追求癌症特药保障的人群
5、星相守长期医疗险
✅【特点】
保证续保20年:不管是计划一,还是计划二(特需医疗),都保证续保20年,尤其是计划二,在市场来看还是非常稀缺的
保障全面:包含一般医疗、轻中症、120种重疾、多种增值服务等,且支持住院前后45天门急诊,比同类产品时间更长
免赔额可选:两个计划都可以根据实际情况,选择0免赔或1/1.5/2万免赔额,且连续多年无理赔,免赔额最高下调5000元,更容易得到赔付
外购药不限清单:符合一般医疗、轻中症医疗和重疾医疗责任下的外购药,没有具体清单限制,且可报手术机器人费
可选保障丰富:可附加门急诊、重疾补充关爱金、重疾住院/监护病房津贴等,非常实用
✅【不足】
50岁后保费上涨幅度较大。
✅【适合人群】
追求高性价比、看中免赔额低,注重外购药械保障和就医体验的人群
6、好医保-长期医疗(标准版)
✅【特点】
保证续保20年:保证续保期内,续保无需审核,身体变差或理赔过都能续保
保障全面:基础的医疗保障都有,还有实用的增值服务,包括就医绿通、垫付服务等
疾病保障好:提供了1万元的重疾津贴和200万的特药保障,特药清单拓展至197种,还可附加癌症赴日医疗
健康告知宽松:没有问询到2年内体检异常情况
✅【不足】
一般医疗和重疾医疗共享保额和免赔额,特药保障有1万免赔额,且只能报销90%
需要在支付宝平台上自助投保,要仔细阅读健康告知要求
✅【适合人群】
追求更长保证续保时间,更全面的增值服务,身体状况一般的中年群体
7、平安长相安2号长期医疗
✅【特点】
投保、理赔门槛低:最高支持70周岁投保,支持给配偶父母投保,无理赔免赔额可最低减至5000元
基础保障全面:外购药、质子重离子、特殊门诊费用等皆可保障,还新增了指定疾病康复医疗责任、基因检测责任;
另外,特药从157种扩展至188种,含3种Cat-T
可选保障丰富:新增院外重疾药品(不限药品清单)、重大疾病确诊、特定疾病特需医疗三大附加保障
家庭单优势明显:2人即可成家庭单,最高可享85折优惠,家庭单可共享免赔额
增值服务强大:支持“9+1”健康服务权益
包括门诊/住院协助、暖心陪诊、院内护工看护、出院交通安排及陪同等,帮助患者更好地应对疾病带来的困扰
✅【适合人群】
追求长期医疗保障的中老年群体,家庭共同投保,注重投保、理赔门槛低的人群
8、全医保免健告医疗险(保证续保)
✅【特点】
投保、理赔门槛低:没有健康告知,带病也能买,且社保内免赔额为5000元,比一般产品还要低
保证续保5年:市面上少有的免健告,还有保证续保的产品,投保后不管身体变差还是理赔过,5年内不用担心保障中断
保障全面:除一般住院、重疾住院保障外,还有特药、质子重离子及特定外购药械保障
可扩展私立医院:就医范围除二级公立医院普通部外,还支持特定私立医院专科就诊
✅【适合人群】
带病投保、看中保证续保且保障全面的人群
微信扫一扫
微信扫一扫
关注微信
客服热线
奶爸保

