随着人们健康意识提升,对于就医体验要求更高的人会选择配置中高端医疗险。
一是,相比公立医院普通门诊,特需部、国际部或私立医院的服务和体验更好,医疗费用也要贵不少。
二是上述医疗机构医保和百万医疗险基本都不报销,而中高端医疗险可以报销。
问题来了,市面上产品那么多,有哪些中高端医疗险值得推荐?
今天奶爸就给大家逐一介绍。
一、中高端医疗险有哪些优势?
提到中高端医疗险,很多人的第一反应是“贵”。
确实,中高端医疗险因其卓越的保障和优质医疗服务,在价格上相对较高。
但与百万医疗险相比,中高端医疗险在多个方面提供了显著的优势。

1、保障范围与赔付形式
从百万医疗险到中高端医疗险,免赔额逐渐降低,保障力度显著增强,增值服务和住院环境也更为优越。
以外购药责任为例,在我国,医院因医保控费限制,部分高价药品无法开具。
百万医疗险通常仅限于抗癌药的报销,而中高端医疗险则不限药品种类,提供更全面的保障。
在赔付形式上,中高端医疗险的直付服务是其显著特点。
直付服务意味着更高的效率和更快的响应速度。
在指定医院治疗时,保险公司可以通过网络直接支付医疗费用,无需患者垫付,省时又省心。
相比之下,百万医疗险主要支持事后理赔,部分情况下可提供垫付服务。
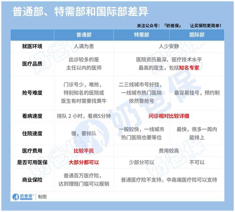
2、就医范围与体验
在就医范围方面,百万医疗险主要报销二级及以上公立医院普通部的医疗费用。
而中高端医疗险则涵盖特需部、国际部、VIP部以及指定私立医院的医疗费用,为客户提供更广泛的选择。

在就医体验上,中高端医疗险的优势更为明显。
平时难以预约的专家号,通过中高端医疗险可以轻松挂到,且无需长时间排队,就医过程更加方便快捷。
此外,就医环境更加舒适,私密性更强,有利于患者的治疗和康复。
3、高端医院的选择
值得注意的是,昂贵的私立医院虽然也是私立医院的一种,但因其费用更高,通常被单独列出。
中高端医疗险为客户提供更多选择,确保在需要时能够获得最佳的医疗服务。
总的来说,百万医疗险主要解决“看病贵”的问题,而中高端医疗险则专注于解决“看病难”的问题。
中高端医疗险不仅提供了更全面的保障,还通过优质的增值服务和舒适的就医体验,满足了对医疗服务有更高要求的客户的需求。
如果您追求卓越的医疗服务和无忧的就医体验,中高端医疗险无疑是您的理想选择。
二、2025年最好的中高端医疗险产品是哪些?
综合对比了多款产品后,奶爸给大家挑选出了8款优质的产品:

1、尊享e生中高端医疗险2024版
分为普通部计划一和计划二,以及特需部计划一和计划二,共4个投保计划。
基础保障涵盖内容非常多,包含一般医疗、重疾医疗、恶性肿瘤先进疗法医疗、特药费用医疗、外购药及外购医疗器械费用,以及重疾异地转诊公共交通及住宿费用。
1-3级甲状腺、乳腺结节患者有机会承保,且能承担对应结节进展至癌症后的医疗费用,不另外加费。
未成年人可单独投保,并且家庭单最高享8折优惠。
而且增值服务非常丰富,包含20项基础服务,特需版还增加直付医疗、预留高端病房和同城专车接送等3享服务。
更适合追求全面保障、更好的医疗环境和服务的人群。
2、尊享宝贝少儿高端医疗
基础保障涵盖一般医疗、门急诊医疗、恶性肿瘤特定药品费用医疗,以及白血病保险金。
如果真的不幸罹患白血病,100万/200万保额的赔付力度还是非常大的。
而且保额非常高,最高可赔300万。
门急诊医疗保额高次数多,门诊医疗前6次(臻享版)/前12次(尊享版)都可以100%赔付。
不仅少儿白血病单独给付保险金,对癌症所需的院外药几乎也没限制。
更适合给孩子投保,看中癌症保障的人群投保。
3、君龙臻爱无忧
保证续保6年,6年内都不担心续保的问题。
报销门槛低,免赔额可根据需求自由选择,住院医疗、门急诊医疗可以选择0免赔。
基础保障全,有门/急诊医疗、重疾保险金以及恶性肿瘤-重度特定药品保障等,
若是3年未理赔,可扩展到一般既往症,这是其他中端医疗险所不具备的大亮点。
举个例子:投保时除外甲状腺结节,前3年没有发生任何住院理赔,第 4 年因为甲状腺结节(非重大疾病既往症)住院可以赔付。
更适合追求全面保障、有长期续保需求的人群。
4、智享安康中端医疗险(2024版)
分为普通部计划一和计划二,以及特需部计划一和计划二,共4个投保计划。
基础保障涵盖一般医疗、重疾医疗、恶性肿瘤特药购药,以及重疾住院津贴。
免赔额选择较多,可选0/5000元/1万/2万的免赔额度。
可选保障包含门急诊医疗和重疾定额给付保险金,增值服务也有11项。
同样的投保条件,是几款产品中保费最低的,且外籍人员也可以投保。
更适合追求极致性价比的人群、外籍人员投保。
5、卓越馨选医疗险(2024)版
分为普通版以及特需版,共6个投保计划。
从保障、可选保障到增值服务、核保政策全方位提升,外加国际品牌背书,真的香!
院外特药清单扩展至128种,其中CAR-T药品增加至3种,海南博鳌特定药品增加至20种。
耐用医疗设备费、特需住院床位费和陪床费等都不同程度提升了赔付限额。
还支持智能核保,通过更细致的问询,让亚健康人群也可能安心参保。
6、臻馨优选个人中端医疗保障计划
基础保障包含一般医疗、重疾医疗、重症疾病住院津贴、转院交通工具费用,以及特疾药械费用补偿。
投保较为灵活,免赔额可选0/1万/3万的免赔额度,赔付比例可选50%/100%。
增值服务也有10项,包含门诊和住院绿通、住院垫付等实用保障。
外购药保障也非常优秀,拓展一般疾病的外购药及外购医疗器械,一般疾病特药无药品清单限制。
恶性肿瘤院外药除了120种临床常见特种药品,还包含了4种临床常用药械及15种临床急需进口药品。
适合注重外购药品保障的人群。
7、平安安馨相伴中高端医疗险
续保条件好,主险保证续保10年写进合同,适合0-70岁全年龄段的保障需求,
保障全面,基础保障涵盖一般医疗、耐用医疗设备、精神和心理障碍治疗、出院后特别关怀、
外购药品及医疗器械、质子重离子、院外特药、门急诊等各项责任,还能附加特需医疗。
无理赔赔付比例递增,0免赔,1万以上100%赔付;1万以下80%,无理赔第3年可达100%
外购药械责任方面,不限种类、不限病种,只要符合条件都可以报销。
涵盖报销范围更广,康复治疗费、临终关怀费、重建手术、理疗和精神治疗等都能报销。
适合预算充足,注重外购药品保障,追求高质量就医体验和服务的人群。
8、医家医
一共有4个计划,6年保证续保,保证续保期内最高800万保额,最高支持70岁投保。
基础保障包含住院医疗、住院前后门急诊医疗、特殊门诊、质子重离子医疗,以及特定疾病豁免保险费。
免赔额可以选择0免赔或者6年共享1万免赔额。
计划二/三/四还包含未成年人先天性疾病住院医疗保障。
家庭单投保有优惠,5人以上立减15%,并且支持多种方案组合。
可选责任包括医家医门诊和医家医特药,增值服务也有9项内容。
适合追求保证续保,想给孩子或者全家投保的人群。
三、奶爸总结
中高端医疗险的保障比百万医疗险更好,但价格也不是高不可攀。
只是稍微多花一点钱,就能享受到更优势的就医服务和资源,提升就医效率。
当然,如果你对常规医疗服务已经比较满意,或预算不足的,可以优先关注百万医疗险。
如果大家挑选保险有什么困难,可以扫码关注:奶爸保公众号进行1对1咨询。
现在关注“奶爸保”公众号,回复“官网”,还可以免费领取价值199元的保障大礼包哦,让您买保险变得更简单。
微信扫一扫
微信扫一扫
关注微信
客服热线
奶爸保

