投保重疾险,对身体健康状况要求是比较高的,
一般要满足健康告知才能投保。
好消息是,
妈咪保贝爱常在在3月31日前,推出阶段性人核放宽政策。
活动期间提交的人核订单,只要符合政策要求都可以承保。
尤其是早产、新生儿黄疸、低出生体重儿都有机会标体承保。
下面,我们就来深入了解一下这一政策以及相关保险产品的亮点。
一、妈咪保贝爱常在核保放宽了哪些内容?
此次妈咪保贝爱常在健康告知调整了不少,一共32项。
对于一些少儿常见的健康问题,
如新生儿黄疸、早产、川崎病、手足口病等,
满足特定条件,也都可以按照标体承保,为更多有健康小问题的人群提供了投保的便利。
来看看即日起至3月31日,支持阶段性人核政策的内容:

下面奶爸重点介绍其中几项疾病放宽后的核保条件。
1、早产儿
早产儿指在怀孕37周之前就出生的婴儿。
由于提前出生,其肺部、脑部等器官可能发育不完善,容易出现呼吸窘迫、感染、脑出血等健康问题。
这些潜在风险使得他们在购买保险时,常被视为高风险人群。
调整之后,
孕周在36周-36周+6天的早产儿,若出生时状况良好,无各类异常情况,且在年满1周岁后的儿童保健检查结果正常,就有机会以标准体承保。
2、新生儿黄疸
这是一种新生儿时期体内胆红素代谢异常,引起血中胆红素水平升高,进而出现以皮肤、黏膜及巩膜黄染为特征的病症。
大部分新生儿黄疸为非病理性,通常在出生后一段时间内会自行消退。
然而过去,患有黄疸的宝宝投保时可能会遭遇阻碍。
调整之后,
对于非病理性且无ABO溶血、无G6PD史的新生儿黄疸,只要宝宝已恢复正常,满6个月且儿童保健检查无异常,就有机会以标准体通过核保。
3、低出生体重儿
是指出生时体重低于2500克的婴儿。
他们往往身体机能较弱,免疫系统不完善,更容易患上各种疾病,因此之前较难通过重疾险核保。
调整之后,
只要出生体重大于2400G,出生时无不良状况,年满1周岁且儿童保健检查结果正常,也能够以标准体承保,获得相应的重疾保障。
总的来看,
妈咪保贝爱常在这次放宽的核保内容是非常有诚意的,让早产儿、低体重儿及有常见健康小问题的孩子也有机会标准体投保,
在此特别说明,
上述情况仅针对单项疾病异常,如有合并多项疾病异常者需综合评估;
最终核保结论以提交资料后人工核保结论为准。
二、妈咪保贝爱常在有哪些优点?
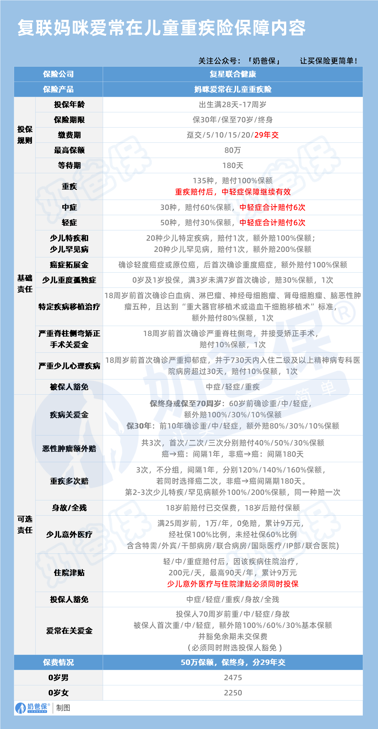
老规矩,我们先来看看妈咪保贝爱常在具体长什么样。

妈咪保贝爱常在为17周岁以下的孩子提供了保障。
产品的缴费年限最长支持29年,有效减轻了家长每年的保费压力。
等待期为180天,目前最高可配置保额为70万。
下面我们来看看妈咪保贝爱常在的3大亮点:
1、基础保障扎实
妈咪保贝爱常在的基础保障覆盖相当广泛,
除了基础的重疾、中症以及轻症,
还可选疾病关爱金、癌症多次赔、住院津贴、爱常在关爱金,保障非常全面和灵活,家长也可以结合孩子需求及预算选择。
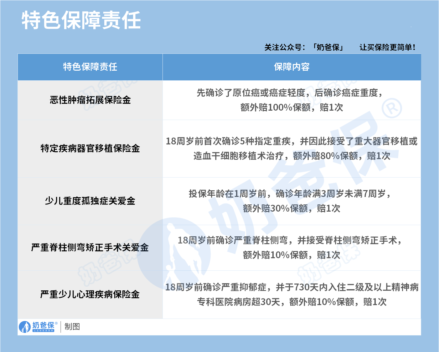
2、含多项少儿专属保障
包含特定疾病移植治疗、以及少儿孤独症/脊柱侧弯等特色保障,能在孩子患病初期提供有力经济支持。

针对少儿高发特疾,
如白血病、手足口病等,可额外赔付100%保额。
如何不幸患上罕见病,更可额外获赔200%保额,少儿特疾的保障力度相当大。
3、费率优势显著
对比同类产品,同等条件下年交保费更低,
综合性价比非常高,很适合家长给小孩投保。

比如只选择基础保障,
0岁孩子买50万保额,分29年交,保至70周岁,男宝为1735元,女宝为1555元。
折合下来每月只需一两百块钱,一顿饭钱就可以获得基础的疾病保障。
如果预算充足,也可以灵活搭配不同可选保障,给到孩子更全面的保障。
三、奶爸总结
不得不说,妈咪保贝爱常在是一款优秀的产品,
不仅基础保障全面,针对少儿特定疾病也有额外赔付,
还提供丰富的可选责任,可满足多样需求,能为孩子成长保驾护航。
而此次核保放宽,对于投保困难户和非标体人群来说,是一个利好消息。
近期有给孩子投保重疾险需求的家长,建议大家把握这个窗口期。
奶爸也给大家推荐几款优质的重疾险产品:
1、君龙人寿超级玛丽15号
第一,结节保障超全面
自带保障在原有肺结节基础上,拓展到乳腺/甲状腺结节,范围更广了。
可以说是目前市场上,少有的三大高发结节都有保障的产品。
第二,癌症保障丰富
超玛15号的癌症保障,从早期到晚期,都安排得妥妥的。
本身自带癌症拓展金,
首次确诊原位癌/轻度癌症后,确诊恶性肿瘤—重度,额外赔50%。
如果觉得不够,还可以附加以下保障:
癌症津贴或癌症多次赔(二选一):间隔一定周期后,可以赔一笔钱用于癌症持续治疗,癌症津贴有次数限制,多次赔则不限次数。
癌症重度特药治疗金:确诊癌症后需要吃高价特药,做过相关手术可以赔50%保额。

第三,重疾多次赔灵活选
重疾多次赔可以按需选择:
65周岁版,要求是65岁前确诊,额外赔2次,每次赔120%保额;
另一版则是不限年龄,额外赔2次,每次赔120%保额。

同种不同种都赔,且同种间隔周期短,只要2年
像心脏病术后复发了也能保,不用怕赔过一次就没保障了。
【适合人群】
看中结节、癌症保障,预算不多的朋友。
2、复星联合达尔文12号
第一,自带意外重疾额外赔和住院津贴。
前者因为意外导致首次重疾,可多赔35%基本保额。
等于一张保单覆盖重疾+意外,且是保至终身的双重保障!
后者在60周岁前未发生重疾,60岁后确诊,每天给付0.1%基本保额作为住院津贴。
人一辈子不一定会得重疾,但60岁后难免因小病小痛住院,
达尔文12号这个保障,可以让不确定的赔付变得更确定。
不过,这里需要注意的是,如果后续重疾/身故/全残,
会扣掉累计已给付的住院津贴金额后,再赔付。
第二,可选责任丰富
达尔文12号多重附加保障:
重疾多次赔:分65周岁版和终身版(二选一),满足多种人群需要;
重疾保费补偿:缴费期内发生重疾返还保费,实现“重疾免单”;
疾病关爱金/顶梁柱关爱保险金:家庭责任最重阶段赔更多;
癌症津贴:癌症间隔一定周期就能获得一笔理赔金。
第三,理赔门槛更低
5种特定重疾(如严重心肌炎)、原位癌、癌症津贴赔付,都比同类产品更宽松。
【适合人群】
看重理赔门槛、重疾返还保费的朋友
3、复星联合医联有盟
第一,轻中症保障灵活
必选保障是重疾,像轻中症保障、身故保障,可以加钱获得。
如果预算有限,也可以只买个重疾,先把大病保障做好;
如果预算多一点,建议大家还是要附加轻中症保障。
第二,自带一般医疗金
医联有盟自带医疗金,非常实用:
保单前5年,每年提供报销额度=0.5%*保额,100%报销,
未用完可累计,终身有效,身故/全残一次性赔剩余额度!

像买药、体检、看牙等日常开支,都能用上。
可以说是实打实把钱返还给客户使用!
第三,健康告知非常宽松
健康告知只有4条:
比如过去1年内的检查异常、是否有被医生建议住院或手术;
过去2年内的手术情况以及过去5年内的疾病情况。
针对非常高发的甲状腺/乳腺/肺结节,没有问询是否有进行手术,也没有问询是否多发,
只要结节等级在3级以内,结节直径符合要求,就有机会标体承保!
就连癌症,如果5年前已经治愈,没有复发和转移,
同时不涉及其他健康告知,也有机会投保!
【适合人群】
有健康异常的、注重就医资源和健康管理,看中产品实用性的朋友。
4、瑞华健康华佗1号康泰版
第一,基础保障扎实
轻中重疾保障都涵盖了,且轻症+中症赔付次数共7次,
目前市场上赔付次数算比较高的。
且重疾赔完,轻中症不分组还能继续赔,
不分组的好处就在于,赔付规则更宽松。
第二,性价比高
同样50万保额,保终身,基础保障,分30年交,
30岁人群投保华佗1号康泰版,比超级玛丽和达尔文便宜100元/年!
30年下来立省3000块!
第三,可选保障丰富
如果预算比较多,还可以附加:
重疾多次赔、疾病关爱金、癌症津贴、重疾保费补偿金和身故保障。
都是目前市场上热门可选保障内容,实用性强。
【适合人群】
追求高性价比、看中基础保障全面的朋友。
微信扫一扫
微信扫一扫
关注微信
客服热线
奶爸保

