在孩子成长的漫漫征途中,健康如同一盏明灯,照亮前行的道路。
然而,疾病与意外的阴影却可能随时降临,因此及早给孩子买一份重疾险也显得尤为珍贵。
妈咪保贝爱常在少儿重疾险,不仅基础保障好,保费也很实惠,可以为孩子撑起一把抵御风险的保护伞。
它不仅承载着父母对孩子的深切关爱,更是在风雨来袭时,给予家庭一份坚实的依靠。
下面奶爸来给大家详细介绍一下。
一、妈咪保贝爱常在少儿重疾险是一款怎样的产品?
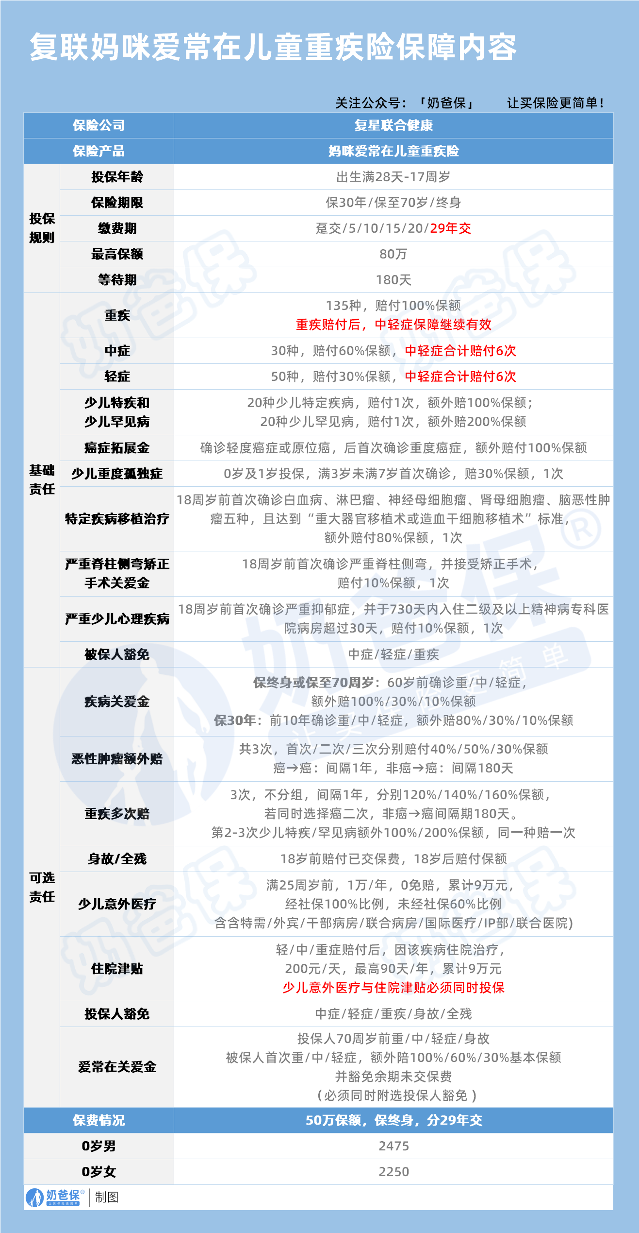
先来看看妈咪保贝爱常在少儿重疾险的保障内容表格:

妈咪保贝爱常在少儿重疾险打破地域壁垒,全国范围内均可轻松投保,不受所在地约束。
而且投保流程简洁高效,无需繁琐的双录环节,平均仅需十分钟即可完成投保,让家长省心省力。
还提供先进的在线智能核保服务,大部分有既往病史或特殊身体状况的客户都能通过智能核保自助完成投保,便捷又快速。
若个别客户无法通过智能核保,还有专业的人工核保团队提供支持,为客户争取承保机会,让投保过程更加顺畅。
妈咪保贝爱常在少儿重疾险涵盖十项必选责任,保障范围广泛,不仅包含重疾、中症、轻症,还涵盖罕见病、特定疾病以及被保人保费豁免等重要保障。
此外,更有恶性肿瘤 - 重度拓展金、特定疾病移植治疗等可选保障,还贴心地考虑了孤独症、脊柱侧弯、心理疾病等常见病,全方位呵护孩子健康,极具特色。
以下是一些具体的赔付案例,可以让您更直观地了解产品的优势:
案例一:
30岁宝妈为1岁儿子投保,选择关爱金+附加关爱金,且符合条款约定。
5年后,若妈妈患重症,儿子首次患白血病且需做移植手术,可一次性获得合计480%基本保额的赔付,
包括首次重疾100%、特定疾病100%、特定疾病移植治疗额外给付保险金80%、特定疾病关爱金100%以及附加关爱金100%
案例二:
在案例一的基础上,若被保人此前先确诊原位癌,后再确诊白血病,还可额外获得100%基本保额的赔付。
案例三:
以罕见病脊髓内肿瘤为例,若客户购买疾病关爱金、附加关爱金且符合条款约定,被保人确诊脊髓内肿瘤,可赔付重疾+罕见疾病+关爱金共500%保额。
近年来,未成年人孤独症和抑郁症发病率逐年上升,已成为社会高度关注的问题。
妈咪保贝爱常在少儿重疾险不仅为孩子提供重度孤独症、心理疾病、脊柱侧弯的治疗资金保障,更进一步提供少儿健康成长早筛服务。
该服务由复旦大学附属儿科医院新虹桥分院(暨上海星辰儿童医院)提供,借助专业医疗机构的力量,助力孩子健康成长,为家长增添一份安心。

此外,妈咪保贝爱常在少儿重疾险以其独特的双重关爱金设计,为孩子提供全方位的健康守护。
第一重关爱金:多重赔付,贴心守护
保障终身或保障至70岁计划:若孩子在60周岁前首次确诊重疾、中症或轻症,可分别额外获得100%、30%、10%基本保额的赔付。
重、中、轻症各赔付1次,为孩子早期患病提供充足保障。
保障30年计划:在投保后的第10年前,孩子首次确诊重疾、中症或轻症,同样可分别获得80%、30%、10%基本保额的额外赔付。
这一设计充分考虑了孩子在成长关键期的健康风险,给予及时的经济支持。
第二重关爱金:父母庇护,加倍守护
妈咪保贝爱常在少儿重疾险的第二重关爱金(附加险),为孩子提供了一份“父母庇护”保障。
当投保人(父母)在70周岁前确诊重疾、中症、轻症或身故时,孩子在首次确诊重疾、中症或轻症时,可分别额外获得100%、60%、30%基本保额的赔付。
更贴心的是,这份关爱金不仅在孩子首次患病时生效,后续每次患病都可继续享受。
例如,孩子首次患病后,投保人在70岁前发生上述情况之一,孩子后续再次确诊重疾、中症或轻症,依然可以领取附加关爱金的赔付。
这一设计充分考虑了家庭可能面临的突发变故,为孩子提供持续的保障。
值得一提的是,
许多家长在购买重疾险时,担心保费“白交”,因为重疾发病率相对较低。
但妈咪保贝爱常在少儿重疾险不仅提供重疾保障,还延续并升级了意外医疗保障。
它将医院范围扩展至特需医疗、国际医疗、VIP部等,即使在自费机构就医,也能100%赔付。
这一保障让孩子在面对意外伤害时,也能获得及时、优质的医疗服务,减轻家庭的经济负担。


二、奶爸总结
选择妈咪保贝爱常在少儿重疾险,以全面的保障、贴心的服务和灵活的规划,可以为孩子选择一份安心的未来。
奶爸也给大家推荐几款优质的重疾险产品:
1、君龙人寿超级玛丽15号
第一,结节保障超全面
自带保障在原有肺结节基础上,拓展到乳腺/甲状腺结节,范围更广了。
可以说是目前市场上,少有的三大高发结节都有保障的产品。
第二,癌症保障丰富
超玛15号的癌症保障,从早期到晚期,都安排得妥妥的。
本身自带癌症拓展金,
首次确诊原位癌/轻度癌症后,确诊恶性肿瘤—重度,额外赔50%。
如果觉得不够,还可以附加以下保障:
癌症津贴或癌症多次赔(二选一):间隔一定周期后,可以赔一笔钱用于癌症持续治疗,癌症津贴有次数限制,多次赔则不限次数。
癌症重度特药治疗金:确诊癌症后需要吃高价特药,做过相关手术可以赔50%保额。

第三,重疾多次赔灵活选
重疾多次赔可以按需选择:
65周岁版,要求是65岁前确诊,额外赔2次,每次赔120%保额;
另一版则是不限年龄,额外赔2次,每次赔120%保额。

同种不同种都赔,且同种间隔周期短,只要2年
像心脏病术后复发了也能保,不用怕赔过一次就没保障了。
【适合人群】
看中结节、癌症保障,预算不多的朋友。
2、复星联合达尔文12号
第一,自带意外重疾额外赔和住院津贴。
前者因为意外导致首次重疾,可多赔35%基本保额。
等于一张保单覆盖重疾+意外,且是保至终身的双重保障!
后者在60周岁前未发生重疾,60岁后确诊,每天给付0.1%基本保额作为住院津贴。
人一辈子不一定会得重疾,但60岁后难免因小病小痛住院,
达尔文12号这个保障,可以让不确定的赔付变得更确定。
不过,这里需要注意的是,如果后续重疾/身故/全残,
会扣掉累计已给付的住院津贴金额后,再赔付。
第二,可选责任丰富
达尔文12号多重附加保障:
重疾多次赔:分65周岁版和终身版(二选一),满足多种人群需要;
重疾保费补偿:缴费期内发生重疾返还保费,实现“重疾免单”;
疾病关爱金/顶梁柱关爱保险金:家庭责任最重阶段赔更多;
癌症津贴:癌症间隔一定周期就能获得一笔理赔金。
第三,理赔门槛更低
5种特定重疾(如严重心肌炎)、原位癌、癌症津贴赔付,都比同类产品更宽松。
【适合人群】
看重理赔门槛、重疾返还保费的朋友
3、复星联合医联有盟
第一,轻中症保障灵活
必选保障是重疾,像轻中症保障、身故保障,可以加钱获得。
如果预算有限,也可以只买个重疾,先把大病保障做好;
如果预算多一点,建议大家还是要附加轻中症保障。
第二,自带一般医疗金
医联有盟自带医疗金,非常实用:
保单前5年,每年提供报销额度=0.5%*保额,100%报销,
未用完可累计,终身有效,身故/全残一次性赔剩余额度!

像买药、体检、看牙等日常开支,都能用上。
可以说是实打实把钱返还给客户使用!
第三,健康告知非常宽松
健康告知只有4条:
比如过去1年内的检查异常、是否有被医生建议住院或手术;
过去2年内的手术情况以及过去5年内的疾病情况。
针对非常高发的甲状腺/乳腺/肺结节,没有问询是否有进行手术,也没有问询是否多发,
只要结节等级在3级以内,结节直径符合要求,就有机会标体承保!
就连癌症,如果5年前已经治愈,没有复发和转移,
同时不涉及其他健康告知,也有机会投保!
【适合人群】
有健康异常的、注重就医资源和健康管理,看中产品实用性的朋友。
4、瑞华健康华佗1号康泰版
第一,基础保障扎实
轻中重疾保障都涵盖了,且轻症+中症赔付次数共7次,
目前市场上赔付次数算比较高的。
且重疾赔完,轻中症不分组还能继续赔,
不分组的好处就在于,赔付规则更宽松。
第二,性价比高
同样50万保额,保终身,基础保障,分30年交,
30岁人群投保华佗1号康泰版,比超级玛丽和达尔文便宜100元/年!
30年下来立省3000块!
第三,可选保障丰富
如果预算比较多,还可以附加:
重疾多次赔、疾病关爱金、癌症津贴、重疾保费补偿金和身故保障。
都是目前市场上热门可选保障内容,实用性强。
【适合人群】
追求高性价比、看中基础保障全面的朋友。
微信扫一扫
微信扫一扫
关注微信
客服热线
奶爸保

