自2019年上市以来,不管迭代更新几个版本,妈咪保贝系列重疾险都能给孩子们提供了贴心保障,还带卷了整个少儿重疾市场的保障类目。
2025年,妈咪保贝升级为妈咪保贝爱常在少儿重疾保险,
凭借全面的保障、灵活的赔付机制以及对少儿高发疾病的全面覆盖,致力于为孩子的健康成长保驾护航。
接下来,让我们一同揭开这款重疾险的神秘面纱,探寻它为孩子健康所构筑的坚实防线。
一、妈咪保贝爱常在少儿重疾保险亮点有哪些?适合给孩子买吗?
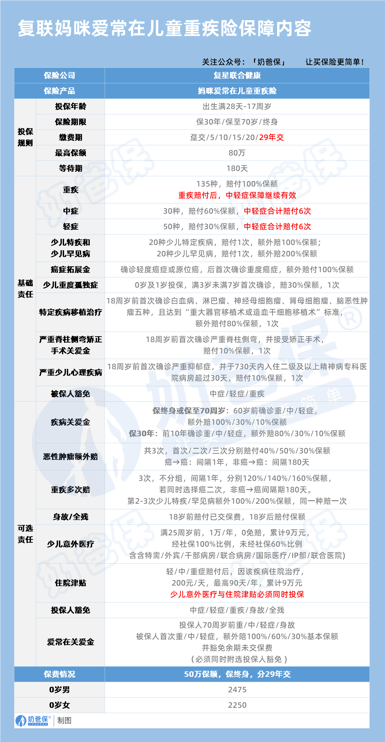
先来看看妈咪保贝爱常在少儿重疾保险的保障内容表格:

妈咪保贝爱常在少儿重疾保险投保年龄从出生满28天至17周岁,最高保额可达80万,缴费期限灵活,新增29年期交费选项,有效缓解宝妈们在孩子幼年期的经济压力。
下面我们来看看妈咪保贝爱常在少儿重疾保险的亮点:
1、疾病覆盖广,0间隔期,共享赔
覆盖215种疾病,其中,135种重疾赔付100%基本保额,赔付后非同组中/轻症责任继续有效,无间隔期保障。
30种中症每次赔付60%基本保额,50种轻症每次赔付30%基本保额,两者共享6次赔付。
20种少儿特定疾病额外赔付100%保额;20种少儿罕见疾病额外赔付200%保额,为孩子提供加倍守护。
新增少儿重度孤独症关爱金,赔付30%基本保额;18周岁前确诊严重抑郁症并符合条件,赔付10%基本保额。
移植手术额外赔:18周岁前确诊白血病等五种疾病并达到移植手术标准,额外赔付80%保额,白血病最高可获赔6倍保额。
脊柱健康保障:18周岁前确诊严重脊柱侧弯并接受矫正手术,赔付10%基本保额。
投保人关爱金:投保人70周岁前确诊疾病或身故,被保险人首次重疾/中症/轻症,额外给付100%/60%/30%基本保额。
3、提供多种特色医疗保障
意外医疗金:25周岁前提供意外医疗保障金,1万/年,0免赔,累计最高可获赔9万元,涵盖特需医疗、国际医疗中心等。
住院津贴:轻/中/重症赔付后,因该疾病住院治疗,200元/天,最高90天/年,累计最高可获赔9万元。
4、少儿健康权益丰富
除了全面的疾病保障,妈咪保贝系列少儿重疾保险还联合上海星晨儿童医院(复旦大学附属儿科医院新虹桥分院)为被保人提供十项少儿健康服务权益。
从健康检查到就医指导,全方位减少家长的后顾之忧,让孩子在成长路上少走弯路,少花冤枉钱。

二、奶爸总结
妈咪保贝系列少儿重疾保险上市6年至今,重疾理赔数据已超3亿元。
而妈咪保贝爱常在少儿重疾保险除了在保障上有突破性升级,健康服务上做得更有亮点、更实用,也更切合当下就医环境的保障需求。
奶爸也给大家推荐几款优质的重疾险产品:
1、君龙人寿超级玛丽15号
第一,结节保障超全面
自带保障在原有肺结节基础上,拓展到乳腺/甲状腺结节,范围更广了。
可以说是目前市场上,少有的三大高发结节都有保障的产品。
第二,癌症保障丰富
超玛15号的癌症保障,从早期到晚期,都安排得妥妥的。
本身自带癌症拓展金,
首次确诊原位癌/轻度癌症后,确诊恶性肿瘤—重度,额外赔50%。
如果觉得不够,还可以附加以下保障:
癌症津贴或癌症多次赔(二选一):间隔一定周期后,可以赔一笔钱用于癌症持续治疗,癌症津贴有次数限制,多次赔则不限次数。
癌症重度特药治疗金:确诊癌症后需要吃高价特药,做过相关手术可以赔50%保额。

第三,重疾多次赔灵活选
重疾多次赔可以按需选择:
65周岁版,要求是65岁前确诊,额外赔2次,每次赔120%保额;
另一版则是不限年龄,额外赔2次,每次赔120%保额。

同种不同种都赔,且同种间隔周期短,只要2年
像心脏病术后复发了也能保,不用怕赔过一次就没保障了。
【适合人群】
看中结节、癌症保障,预算不多的朋友。
2、复星联合达尔文12号
第一,自带意外重疾额外赔和住院津贴。
前者因为意外导致首次重疾,可多赔35%基本保额。
等于一张保单覆盖重疾+意外,且是保至终身的双重保障!
后者在60周岁前未发生重疾,60岁后确诊,每天给付0.1%基本保额作为住院津贴。
人一辈子不一定会得重疾,但60岁后难免因小病小痛住院,
达尔文12号这个保障,可以让不确定的赔付变得更确定。
不过,这里需要注意的是,如果后续重疾/身故/全残,
会扣掉累计已给付的住院津贴金额后,再赔付。
第二,可选责任丰富
达尔文12号多重附加保障:
重疾多次赔:分65周岁版和终身版(二选一),满足多种人群需要;
重疾保费补偿:缴费期内发生重疾返还保费,实现“重疾免单”;
疾病关爱金/顶梁柱关爱保险金:家庭责任最重阶段赔更多;
癌症津贴:癌症间隔一定周期就能获得一笔理赔金。
第三,理赔门槛更低
5种特定重疾(如严重心肌炎)、原位癌、癌症津贴赔付,都比同类产品更宽松。
【适合人群】
看重理赔门槛、重疾返还保费的朋友
3、复星联合医联有盟
第一,轻中症保障灵活
必选保障是重疾,像轻中症保障、身故保障,可以加钱获得。
如果预算有限,也可以只买个重疾,先把大病保障做好;
如果预算多一点,建议大家还是要附加轻中症保障。
第二,自带一般医疗金
医联有盟自带医疗金,非常实用:
保单前5年,每年提供报销额度=0.5%*保额,100%报销,
未用完可累计,终身有效,身故/全残一次性赔剩余额度!

像买药、体检、看牙等日常开支,都能用上。
可以说是实打实把钱返还给客户使用!
第三,健康告知非常宽松
健康告知只有4条:
比如过去1年内的检查异常、是否有被医生建议住院或手术;
过去2年内的手术情况以及过去5年内的疾病情况。
针对非常高发的甲状腺/乳腺/肺结节,没有问询是否有进行手术,也没有问询是否多发,
只要结节等级在3级以内,结节直径符合要求,就有机会标体承保!
就连癌症,如果5年前已经治愈,没有复发和转移,
同时不涉及其他健康告知,也有机会投保!
【适合人群】
有健康异常的、注重就医资源和健康管理,看中产品实用性的朋友。
4、瑞华健康华佗1号康泰版
第一,基础保障扎实
轻中重疾保障都涵盖了,且轻症+中症赔付次数共7次,
目前市场上赔付次数算比较高的。
且重疾赔完,轻中症不分组还能继续赔,
不分组的好处就在于,赔付规则更宽松。
第二,性价比高
同样50万保额,保终身,基础保障,分30年交,
30岁人群投保华佗1号康泰版,比超级玛丽和达尔文便宜100元/年!
30年下来立省3000块!
第三,可选保障丰富
如果预算比较多,还可以附加:
重疾多次赔、疾病关爱金、癌症津贴、重疾保费补偿金和身故保障。
都是目前市场上热门可选保障内容,实用性强。
【适合人群】
追求高性价比、看中基础保障全面的朋友。
微信扫一扫
微信扫一扫
关注微信
客服热线
奶爸保

