“小青龙”系列自从面世以来,一直都是少儿重疾险的爆款,保障扎实、赔付次数多,价格也很实惠。
最近升级到小青龙6号,究竟有哪些过人之处?如果想要投保,怎么买更划算呢?
下面奶爸来给大家详细介绍一下。
一、君龙人寿小青龙6号少儿重疾险亮点
我整理了一下这款产品的基本保障情况:

君龙人寿小青龙6号少儿重疾险分两款:
A款:保终身,最长缴费期可选30年;
B款:保至60周岁,最长缴费期可选20年。
总体保障内容上有些许不同,其他几乎一致。
说一下它的保障亮点:
1、赔付次数多,赔付力度大
小青龙系列,一直以来赔付次数就非常多,
君龙人寿小青龙6号少儿重疾险直接升级到顶配:

重疾最高可赔6次、轻症+中症累计最高赔6次,
就连特疾和罕见病,最高也是赔6次。
放眼当前市场来看,这个赔付次数,可以说是数一数二的。
2、保障全,先天性疾病也能赔
除了基础保障,还保留了以下保障:
癌症拓展金、白血病移植金、少儿重度自闭症保险金、少儿自闭症康复金和少儿生长发育金。

保障内容一如既往地扎实,就拿自闭症来说:

就能做到重度有给付,康复有补贴,呵护孩子成长的每一方面。
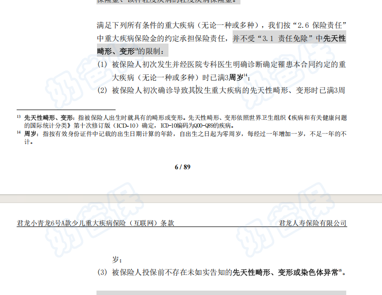
除此之外,小青龙6号还开了个先河:
3周岁起因先天性畸形、变形或染色体导致的重疾,也能赔!
大多数重疾险,对于先天性疾病者一块,都是明确列入免责条款中的:

即使少数产品能赔,比如大黄蜂13号,但大多数只能赔个别疾病,
小青龙6号不仅明确写入条款中,是可以赔的:

同时,保障范围也非常大,icd-10里面的q类都包含了:

除红斑狼疮之类的遗传性疾病外,里面的上百种畸形、变形的病症,都能保。
举个例子:
小王买了小青龙6号,3岁前没有确诊过先天性多囊肾病,20周岁时确诊了,且符合理赔条件。
其他重疾险大多数都是拒赔的,而这款就可以进行赔付。
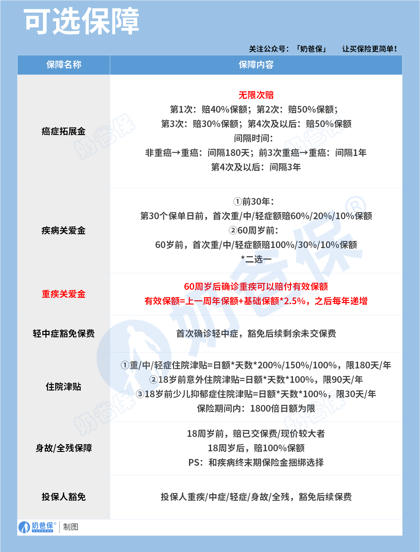
3、可选责任多,实用性强
再来看看可选责任:

像癌症拓展金、疾病关爱金等变化不大,奶爸重点说一下以下几点:
一是,重疾关爱金,
疾病关爱金通常是保障保单前X年或者60周岁前,
发生重疾/轻中症,就能额外赔一笔钱。
小青龙6号不仅涵盖了这个保障,而且还增加了一个可选责任——60岁后重疾关爱金。
60周岁后确诊重疾可以赔付有效保额,
有效保额=上一周年保额+基础保额*2.5%,之后每年递增。
比如第一年是基本保额的2.5%,第二年是5%,第三年是7.5%....
阶梯式增额,以此类推。
60周岁后,身体各项机能也都大不如前,
患重疾的概率也非常高,小青龙6号这项保障,
可以增加60岁后的重疾保额,且越晚患病,重疾关爱金就能给的越多。
如果看中晚年保障的朋友,可以考虑附加这个保障责任。
二是,多重可选保障叠加,赔付力度惊人!
就拿白血病来说,
如果同时附加疾病关爱金(60周岁前)+癌症拓展金,
那么如果第一次确诊白血病,可以获得的保额赔付:
100%(首次重疾)+120%(特疾保障)+100%(疾病关爱金)=320%

1年后进行了造血干细胞移植术,那么第二次可以获赔的保险金赔付:
120%(二次重疾赔付)+50%(白血病骨髓移植金)+40%(癌症拓展金)=210%
累计起来最高可赔530%保额,等于是买50万,最后赔了265万!
三是,住院津贴升级了。
住院津贴不仅0免赔,而且新增了抑郁症的住院保障:
18岁前因重度抑郁住院的,可以赔住院津贴=日额*天数*100%,限30天/年

如今青少年抑郁症已成为全球公共卫生危机了,升级后保障就更实用了。
4、增值服务超给力
面对疾病,除了要有钱,家长最担忧的是较难获取的优质医疗资源。
投保君龙人寿小青龙6号少儿重疾险,就能享受累计80项增值服务,覆盖孩子生命周期多个阶段,
包括:
专病管理:暖白计划、护脑计划等;
健康成长:少儿健康成长检测、生长发育服务等;
就医无忧:云医务室、少儿发热就医服务等。

尤其是这些增值服务都是写进合同条款里的,是非常少见的。
且增值服务也都非常实用,就拿白血病来说,
前期可以帮忙预约专家以及精准检测,治疗中期还可以协助定制治疗方案,
并有机会与国内外专家讨论,以及后期还有对应的康复护理服务。

而且这个服务,是和陆道培医院这家携手打造,
这医院是前中国最大的移植中心之一!
汇聚国内外顶级白血病专家和医疗资源,帮助精准检测和治疗。
我们都知道,白血病在儿童里面是非常高发的,
这个服务,无异于给孩子多提供一道生的希望。
内容比较多,想要了解其他服务保障的朋友,可以点这里咨询规划师了解。
二、君龙人寿小青龙6号少儿重疾险怎么买划算?
了解完保障内容后,那君龙人寿小青龙6号少儿重疾险怎么投保好呢?奶爸给大家提供3个方案:
1、预算有限或想提升阶段性保额
预算有限或者打算给孩子用来加保的父母朋友,
可以选择B款,保障期限保至60周岁。
先把保障安排上,等后续手头宽裕再完善。
以0岁孩子,买30万保额,20年交,基础保障+投保人豁免+轻中症豁免为例:

一年保费1300+元,相当于一个月才100多块。
重疾赔4次,该有的轻中症和特疾保障也全都有,非常全面。
在孩子成长的关键阶段提供一定的保障。
2、预算在2000元左右
如果预算再多一点点,可以考虑投保A款,
直接给孩子买份终身保障,一步到位。
以0岁孩子,买30万保额,30年交为例,

基础保障+投保人豁免+轻中症豁免,一年保费就2000出头,保障很全面。
但小青龙6号重疾险,疾病关爱金(前30年)费率不算高,
附加上一年就多几十块钱,但第30个保单日前:
首次重/中/轻症额赔60%/20%/10%保额。
即保单前30年,重疾是赔48万+中症24万+轻症12万。
赔付力度更大了!
又或者可以考虑癌症拓展金,年交保费多400元左右,
就能获得癌症无限赔付次数,非常实用!
3、想要保障更全面、赔更多
如果想要赔的更多、保障更全面,
有预算的情况下,可以把保额从30万提高到50万。

一年保费3000多,月均200多,保障内容还是很全面的,
适合预算充足的家庭。
三、奶爸总结
君龙人寿小青龙6号少儿重疾险不仅赔付次数多、保障责任全,
连先天性疾病都有机会获得理赔。
且增值服务非常实用,可以帮助广大家长朋友解决就医资源等问题。
如果你正打算给孩子投保重疾险,不妨纳入考虑范围。
奶爸也给大家推荐几款优质的重疾险产品:
1、君龙人寿超级玛丽15号
第一,结节保障超全面
自带保障在原有肺结节基础上,拓展到乳腺/甲状腺结节,范围更广了。
可以说是目前市场上,少有的三大高发结节都有保障的产品。
第二,癌症保障丰富
超玛15号的癌症保障,从早期到晚期,都安排得妥妥的。
本身自带癌症拓展金,
首次确诊原位癌/轻度癌症后,确诊恶性肿瘤—重度,额外赔50%。
如果觉得不够,还可以附加以下保障:
癌症津贴或癌症多次赔(二选一):间隔一定周期后,可以赔一笔钱用于癌症持续治疗,癌症津贴有次数限制,多次赔则不限次数。
癌症重度特药治疗金:确诊癌症后需要吃高价特药,做过相关手术可以赔50%保额。

第三,重疾多次赔灵活选
重疾多次赔可以按需选择:
65周岁版,要求是65岁前确诊,额外赔2次,每次赔120%保额;
另一版则是不限年龄,额外赔2次,每次赔120%保额。

同种不同种都赔,且同种间隔周期短,只要2年
像心脏病术后复发了也能保,不用怕赔过一次就没保障了。
【适合人群】
看中结节、癌症保障,预算不多的朋友。
2、复星联合达尔文12号
第一,自带意外重疾额外赔和住院津贴。
前者因为意外导致首次重疾,可多赔35%基本保额。
等于一张保单覆盖重疾+意外,且是保至终身的双重保障!
后者在60周岁前未发生重疾,60岁后确诊,每天给付0.1%基本保额作为住院津贴。
人一辈子不一定会得重疾,但60岁后难免因小病小痛住院,
达尔文12号这个保障,可以让不确定的赔付变得更确定。
不过,这里需要注意的是,如果后续重疾/身故/全残,
会扣掉累计已给付的住院津贴金额后,再赔付。
第二,可选责任丰富
达尔文12号多重附加保障:
重疾多次赔:分65周岁版和终身版(二选一),满足多种人群需要;
重疾保费补偿:缴费期内发生重疾返还保费,实现“重疾免单”;
疾病关爱金/顶梁柱关爱保险金:家庭责任最重阶段赔更多;
癌症津贴:癌症间隔一定周期就能获得一笔理赔金。
第三,理赔门槛更低
5种特定重疾(如严重心肌炎)、原位癌、癌症津贴赔付,都比同类产品更宽松。
【适合人群】
看重理赔门槛、重疾返还保费的朋友
3、复星联合医联有盟
第一,轻中症保障灵活
必选保障是重疾,像轻中症保障、身故保障,可以加钱获得。
如果预算有限,也可以只买个重疾,先把大病保障做好;
如果预算多一点,建议大家还是要附加轻中症保障。
第二,自带一般医疗金
医联有盟自带医疗金,非常实用:
保单前5年,每年提供报销额度=0.5%*保额,100%报销,
未用完可累计,终身有效,身故/全残一次性赔剩余额度!

像买药、体检、看牙等日常开支,都能用上。
可以说是实打实把钱返还给客户使用!
第三,健康告知非常宽松
健康告知只有4条:
比如过去1年内的检查异常、是否有被医生建议住院或手术;
过去2年内的手术情况以及过去5年内的疾病情况。
针对非常高发的甲状腺/乳腺/肺结节,没有问询是否有进行手术,也没有问询是否多发,
只要结节等级在3级以内,结节直径符合要求,就有机会标体承保!
就连癌症,如果5年前已经治愈,没有复发和转移,
同时不涉及其他健康告知,也有机会投保!
【适合人群】
有健康异常的、注重就医资源和健康管理,看中产品实用性的朋友。
4、瑞华健康华佗1号康泰版
第一,基础保障扎实
轻中重疾保障都涵盖了,且轻症+中症赔付次数共7次,
目前市场上赔付次数算比较高的。
且重疾赔完,轻中症不分组还能继续赔,
不分组的好处就在于,赔付规则更宽松。
第二,性价比高
同样50万保额,保终身,基础保障,分30年交,
30岁人群投保华佗1号康泰版,比超级玛丽和达尔文便宜100元/年!
30年下来立省3000块!
第三,可选保障丰富
如果预算比较多,还可以附加:
重疾多次赔、疾病关爱金、癌症津贴、重疾保费补偿金和身故保障。
都是目前市场上热门可选保障内容,实用性强。
【适合人群】
追求高性价比、看中基础保障全面的朋友。
微信扫一扫
微信扫一扫
关注微信
客服热线
奶爸保

