这位朋友你好,关于妈咪保贝爱常在坑多吗,是值得买的吗的问题,奶爸在这里整理了有关妈咪保贝爱常在的相关内容,希望对你有帮助:
一、妈咪保贝爱常在坑多吗?是值得买的吗?
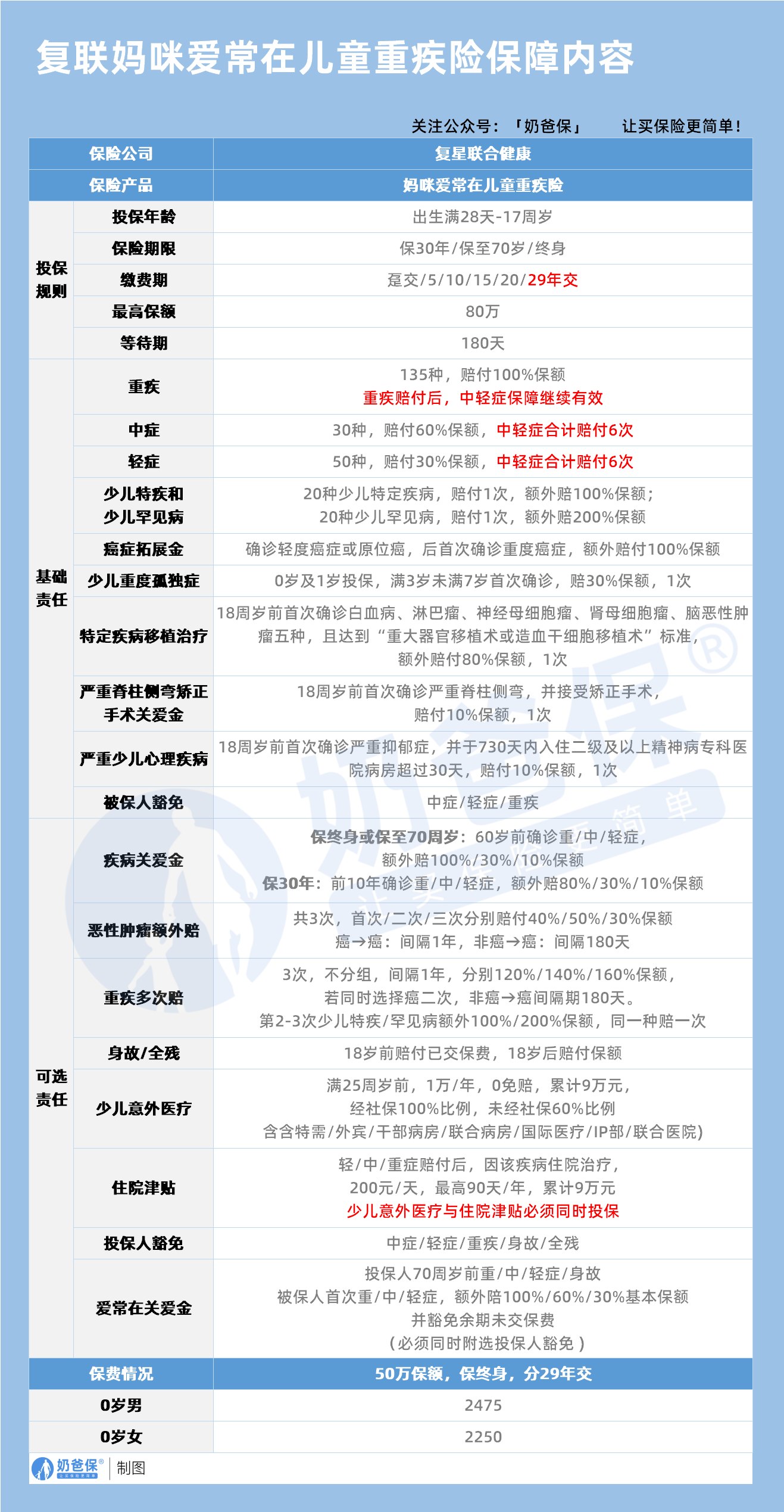
1、先看核心保障!
作为少儿重疾险,妈咪保贝爱常在的基础保障和特色保障确实相当亮眼:
赔付灵活:
重/中/轻症累计赔7次,覆盖215种疾病;
重疾赔完后,非同组的中轻症还能赔(很多竞品重疾赔完直接终止中轻症保障)。
少儿特疾专属保障:
15种少儿高发特疾(白血病、严重川崎病等)额外赔100%保额;
18岁前做重大器官/造血干细胞移植手术,额外赔80%;严重脊柱侧弯手术额外赔10%保额。
心理健康保障丰富:
自带孤独症(赔30%保额)、抑郁症(赔10%)保障,是少儿重疾里少有的“身心双护”产品。
父母关爱金(可选):
父母70岁前患重疾/身故,免交后续保费,还能让孩子保额翻倍,适合想给孩子加层“防护网”的家庭。
价格能打:
0岁男孩50万保额、保终身、29年交,年保费仅2475元,比同类产品(如小青龙6号、大黄蜂15号)更便宜,还少交1年保费。
2、这些附加保障按需选择
身故/全残保险金:
重疾和身故“二赔一”(赔了重疾,身故责任就失效),但孩子患重疾的概率远高于身故。
附加后保费涨80%,却只买了个“共享保额的寿险”,性价比极低。
建议:若想留身故保障,等孩子成年后单独买定期寿险(每年几十元就能保百万)。
疾病关爱金:
看似赔得多,但0-30岁少儿重疾发病率极低却要多花30%保费。
相当于“花高价保低发年龄段”,不如把钱用来提高保额更实在。
重疾多次赔:
癌症在重疾里算“同一种疾病”,即使多次赔,癌症复发/转移也只能赔一次。
附加要多花200元,而同价位的大黄蜂15号旗舰版,附加后仅需几十元。
若预算有限,优先保“单次重疾+高保额”更实用。
二、奶爸总结
妈咪保贝爱常在保障扎实、价格亲民,产品本身不坑,坑在“乱附加”和“没选对需求”。
如果你想了解更多重疾险产品,可以看看这篇:
如果大家挑选保险有什么困难,可以扫码关注:奶爸保公众号 进行1对1咨询,现在关注“奶爸保”公众号,回复“官网”,还可以免费领取价值199元的保障大礼包哦,让您买保险变得更简单。
妈咪保贝爱常在坑多吗?是值得买的吗?
这位朋友你好,关于妈咪保贝爱常在坑多吗,是值得买的吗的问题,奶爸在这里整理了有关妈咪保贝爱常在的相关内容,希望对你有帮助:
一、妈咪保贝爱常在坑多吗?是值得买的吗?
1、先看核心保障!
作为少儿重疾险,妈咪保贝爱常在的基础保障和特色保障确实相当亮眼:
赔付灵活:
重/中/轻症累计赔7次,覆盖215种疾病;
重疾赔完后,非同组的中轻症还能赔(很多竞品重疾赔完直接终止中轻症保障)。
少儿特疾专属保障:
15种少儿高发特疾(白血病、严重川崎病等)额外赔100%保额;
18岁前做重大器官/造血干细胞移植手术,额外赔80%;严重脊柱侧弯手术额外赔10%保额。
心理健康保障丰富:
自带孤独症(赔30%保额)、抑郁症(赔10%)保障,是少儿重疾里少有的“身心双护”产品。
父母关爱金(可选):
父母70岁前患重疾/身故,免交后续保费,还能让孩子保额翻倍,适合想给孩子加层“防护网”的家庭。
价格能打:
0岁男孩50万保额、保终身、29年交,年保费仅2475元,比同类产品(如小青龙6号、大黄蜂15号)更便宜,还少交1年保费。
2、这些附加保障按需选择
身故/全残保险金:
重疾和身故“二赔一”(赔了重疾,身故责任就失效),但孩子患重疾的概率远高于身故。
附加后保费涨80%,却只买了个“共享保额的寿险”,性价比极低。
建议:若想留身故保障,等孩子成年后单独买定期寿险(每年几十元就能保百万)。
疾病关爱金:
看似赔得多,但0-30岁少儿重疾发病率极低却要多花30%保费。
相当于“花高价保低发年龄段”,不如把钱用来提高保额更实在。
重疾多次赔:
癌症在重疾里算“同一种疾病”,即使多次赔,癌症复发/转移也只能赔一次。
附加要多花200元,而同价位的大黄蜂15号旗舰版,附加后仅需几十元。
若预算有限,优先保“单次重疾+高保额”更实用。
二、奶爸总结
妈咪保贝爱常在保障扎实、价格亲民,产品本身不坑,坑在“乱附加”和“没选对需求”。
如果你想了解更多重疾险产品,可以看看这篇:
如果大家挑选保险有什么困难,可以扫码关注:奶爸保公众号 进行1对1咨询,现在关注“奶爸保”公众号,回复“官网”,还可以免费领取价值199元的保障大礼包哦,让您买保险变得更简单。
-
一生中意终身寿险好不好?保障+收益+灵活度全解析
2025-11-12 18:00:17
-
复星保德信星颐(分红型)养老年金保险,适合哪些人买?
2025-11-12 16:00:32
-
中国人寿2026开门红年金险值得买吗?一文深度解析
2025-11-12 14:07:56
-
福有余2025是哪个公司的?给孩子买好不好?
2025-11-12 09:28:10
-
2025年快返型年金险合集:存本取息+终身领,灵活减保超省心
2025-11-10 10:50:13
查看更多所用,不泄露任何第三方
或用于其他用途