在少儿重疾险市场中,君龙人寿的小青龙系列重疾险一直备受关注。
如今,君龙小青龙6号在小青龙5号的基础上焕新升级,带来诸多亮眼变化。
比如投保年龄从出生满28天缩小到14天,增加了30年缴费的选项。
还增加了重疾关爱金,让高龄人群患重疾有更多的经济保障。
下面奶爸来给大家详细介绍一下。
一、君龙小青龙6号保障哪些内容?
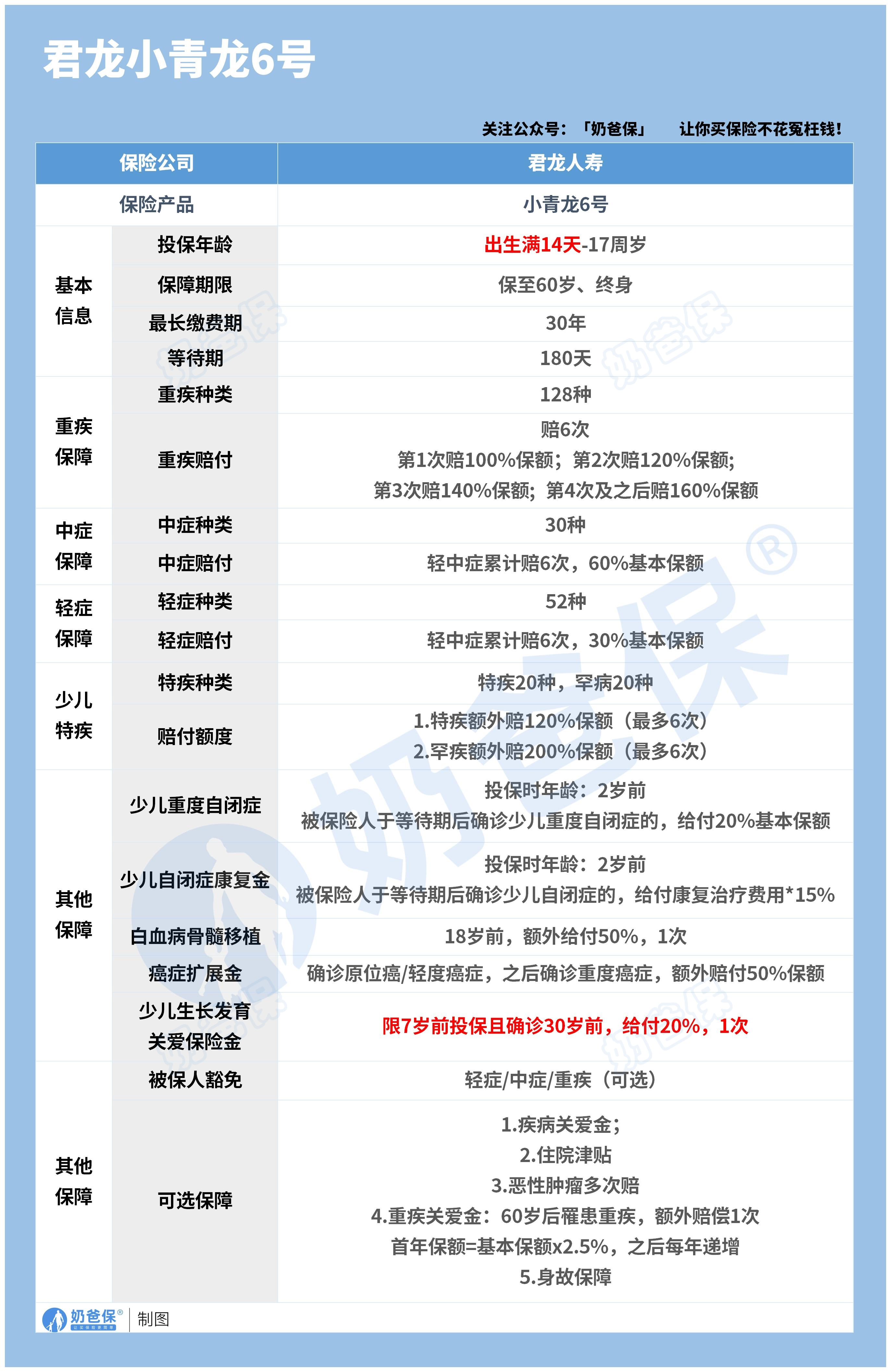
先来看看君龙小青龙6号的保障内容表格:

其投保年龄跨度为出生满14天至17周岁,精准覆盖未成年人群体。
与小青龙5号相比,君龙小青龙6号新增了保至60岁的定期版本,对于预算有限的家庭而言,这无疑是一个友好且实用的选择。
最长缴费期限是30年,可以最大限度地减轻家长每年的缴费压力。
保障内容方面,
君龙小青龙6号相当全面,涵盖重疾、中症、轻症以及少儿特定疾病等多个维度。
它覆盖了128种重大疾病,不分组且最高可赔6次,赔付比例从首次的100%逐步递增至160%
这种递增式多次赔付设计,不仅极大地提高了赔付的可能性,更显著增强了保障力度,为孩子的健康成长筑牢坚实后盾。
中症和轻症保障同样出色,保障30种中症与52种轻症,二者共享6次赔付机会,中症赔付60%保额,轻症赔付30%保额。
这一设置既能确保孩子在罹患较轻疾病时获得及时赔付,缓解家庭经济压力,又通过共享赔付次数提高了孩子获得赔付的概率,尽显对孩子的关怀。
少儿特定疾病保障是君龙小青龙6号的一大亮点。
针对20种少儿高发特定疾病提供保障,赔付比例高达120%,且同样可赔6次。
此外,还创新性地推出少儿自闭症疾病康复保险金和少儿重度自闭症疾病保险金,为自闭症患儿家庭提供更全面、贴心的保障。
可选责任方面,
君龙小青龙6号提供了丰富多样的选择,以满足不同家庭的个性化需求:
轻中症豁免:
若孩子罹患轻中症或投保人出现合同约定事故,后续保费可豁免,保障持续有效。
重疾关爱金:
60岁后罹患重疾可额外赔付1次,首年保额为基本保额的2.5%,随后逐年递增。
疾病关爱金:
可选择保单前30年或60岁前额外赔付。若选前30年,重疾、中轻症分别额外赔付60%、20%、10%;若选60岁前,则分别额外赔付100%、30%、10%
住院津贴:
因重疾、中症、轻症或意外住院,可获得每日100元或200元的住院津贴,有效缓解家庭经济压力。
恶性肿瘤重度多次赔:
不限次数的赔付设计,针对恶性肿瘤这一少儿高发疾病提供了全方位的健康守护。
身故全残保障:
18岁前赔付保费与现价中的较大者;18岁后赔付保额。
二、奶爸总结
总体而言,君龙小青龙6号在保障的全面性、灵活性以及对少儿特定疾病的针对性保障上表现都相当不错,
无论是保障力度还是产品设计的人性化程度,都堪称少儿重疾险市场中的佼佼者,为孩子的健康成长提供了强有力的保障。
奶爸也给大家推荐几款优质的重疾险产品:
1、君龙人寿超级玛丽15号
第一,结节保障超全面
自带保障在原有肺结节基础上,拓展到乳腺/甲状腺结节,范围更广了。
可以说是目前市场上,少有的三大高发结节都有保障的产品。
第二,癌症保障丰富
超玛15号的癌症保障,从早期到晚期,都安排得妥妥的。
本身自带癌症拓展金,
首次确诊原位癌/轻度癌症后,确诊恶性肿瘤—重度,额外赔50%。
如果觉得不够,还可以附加以下保障:
癌症津贴或癌症多次赔(二选一):间隔一定周期后,可以赔一笔钱用于癌症持续治疗,癌症津贴有次数限制,多次赔则不限次数。
癌症重度特药治疗金:确诊癌症后需要吃高价特药,做过相关手术可以赔50%保额。

第三,重疾多次赔灵活选
重疾多次赔可以按需选择:
65周岁版,要求是65岁前确诊,额外赔2次,每次赔120%保额;
另一版则是不限年龄,额外赔2次,每次赔120%保额。

同种不同种都赔,且同种间隔周期短,只要2年
像心脏病术后复发了也能保,不用怕赔过一次就没保障了。
【适合人群】
看中结节、癌症保障,预算不多的朋友。
2、复星联合达尔文12号
第一,自带意外重疾额外赔和住院津贴。
前者因为意外导致首次重疾,可多赔35%基本保额。
等于一张保单覆盖重疾+意外,且是保至终身的双重保障!
后者在60周岁前未发生重疾,60岁后确诊,每天给付0.1%基本保额作为住院津贴。
人一辈子不一定会得重疾,但60岁后难免因小病小痛住院,
达尔文12号这个保障,可以让不确定的赔付变得更确定。
不过,这里需要注意的是,如果后续重疾/身故/全残,
会扣掉累计已给付的住院津贴金额后,再赔付。
第二,可选责任丰富
达尔文12号多重附加保障:
重疾多次赔:分65周岁版和终身版(二选一),满足多种人群需要;
重疾保费补偿:缴费期内发生重疾返还保费,实现“重疾免单”;
疾病关爱金/顶梁柱关爱保险金:家庭责任最重阶段赔更多;
癌症津贴:癌症间隔一定周期就能获得一笔理赔金。
第三,理赔门槛更低
5种特定重疾(如严重心肌炎)、原位癌、癌症津贴赔付,都比同类产品更宽松。
【适合人群】
看重理赔门槛、重疾返还保费的朋友
3、复星联合医联有盟
第一,轻中症保障灵活
必选保障是重疾,像轻中症保障、身故保障,可以加钱获得。
如果预算有限,也可以只买个重疾,先把大病保障做好;
如果预算多一点,建议大家还是要附加轻中症保障。
第二,自带一般医疗金
医联有盟自带医疗金,非常实用:
保单前5年,每年提供报销额度=0.5%*保额,100%报销,
未用完可累计,终身有效,身故/全残一次性赔剩余额度!

像买药、体检、看牙等日常开支,都能用上。
可以说是实打实把钱返还给客户使用!
第三,健康告知非常宽松
健康告知只有4条:
比如过去1年内的检查异常、是否有被医生建议住院或手术;
过去2年内的手术情况以及过去5年内的疾病情况。
针对非常高发的甲状腺/乳腺/肺结节,没有问询是否有进行手术,也没有问询是否多发,
只要结节等级在3级以内,结节直径符合要求,就有机会标体承保!
就连癌症,如果5年前已经治愈,没有复发和转移,
同时不涉及其他健康告知,也有机会投保!
【适合人群】
有健康异常的、注重就医资源和健康管理,看中产品实用性的朋友。
4、瑞华健康华佗1号康泰版
第一,基础保障扎实
轻中重疾保障都涵盖了,且轻症+中症赔付次数共7次,
目前市场上赔付次数算比较高的。
且重疾赔完,轻中症不分组还能继续赔,
不分组的好处就在于,赔付规则更宽松。
第二,性价比高
同样50万保额,保终身,基础保障,分30年交,
30岁人群投保华佗1号康泰版,比超级玛丽和达尔文便宜100元/年!
30年下来立省3000块!
第三,可选保障丰富
如果预算比较多,还可以附加:
重疾多次赔、疾病关爱金、癌症津贴、重疾保费补偿金和身故保障。
都是目前市场上热门可选保障内容,实用性强。
【适合人群】
追求高性价比、看中基础保障全面的朋友。
微信扫一扫
微信扫一扫
关注微信
客服热线
奶爸保

