在为孩子挑选重疾险时,家长们往往慎之又慎。
小青龙6号少儿重疾险凭借其丰富的保障内容和贴心的设计,成为众多家长关注的焦点。
下面,奶爸就来深入介绍一下这款产品。
一、小青龙6号少儿重疾险好不好?
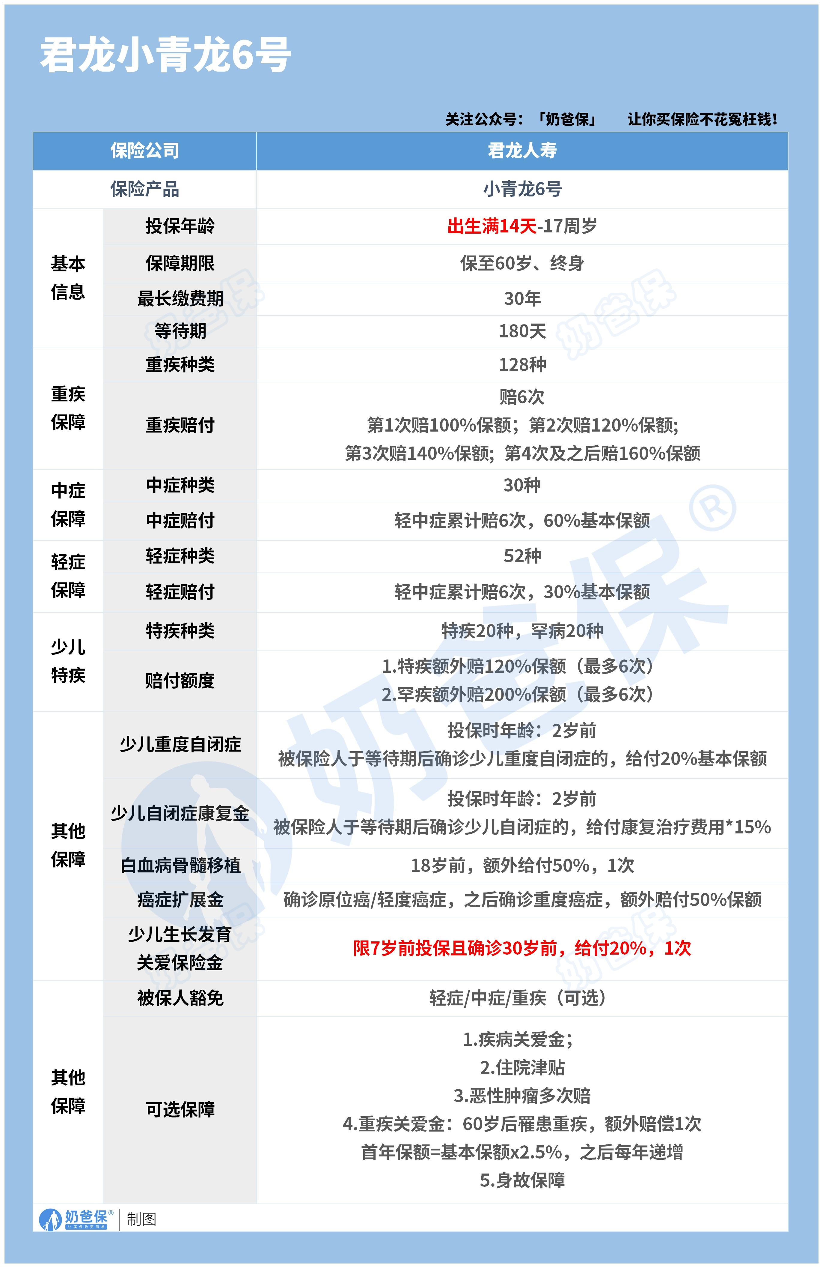
先来看看小青龙6号少儿重疾险的保障内容表格:

小青龙6号少儿重疾险主要适用于出生满14天到17周岁的儿童。
保障期限上,家长可以根据自身需求,灵活选择保至60岁或终身,
最长缴费期达30年,这一设置大大减轻了家长的缴费压力。
基础保障方面,
它涵盖了重疾、中症、轻症以及特定疾病保障。
其中,重疾保障十分出色,包含128种重疾,最多可赔付6次。
首次赔付100%保额,后续赔付比例逐渐递增,
第二次赔付120%,第三次赔付140%,第四次及之后赔付160%保额,提供了长期且有力的重疾保障。
中症涵盖30种中症,与轻症累计赔付6次,每次赔付60%基本保额;
轻症涵盖52种轻症,同样与中症累计赔付6次,每次赔付30%基本保额。
中轻症累计赔付的方式,提高了理赔的概率,让孩子在面对相对较轻病症时也能得到经济上的支持。

特定疾病保障方面,
它包含20种特疾和20种罕疾,特疾额外赔付120%保额,罕疾额外赔付200%保额,且最多各赔付6次。
这对于患有特定疾病和罕见疾病的孩子来说,无疑是巨大的帮助。
还特别关注少儿的健康问题。
等待期后确诊少儿重度自闭症,将给付20%基本保额;
若确诊少儿自闭症,将给付康复治疗费用的15%基本保额。
18岁前进行白血病骨髓移植,额外给付50%保额,限1次。
若7岁前投保,确诊原位癌或轻度癌症后,30岁前再确诊重度癌症,还可额外赔付50%保额(限1次)
可选保障方面,
疾病关爱金、恶性肿瘤多次赔、重疾关爱金和身故保障等,让家长能根据实际需求进一步拓展保障范围。
而且,若被保人罹患轻症、中症或重疾,可豁免后续保费,
还有额外的疾病关爱金和住院期间的津贴补助,可以全方位减轻家庭的经济负担。
二、小青龙6号少儿重疾险核保会问哪些问题?
在投保小青龙6号少儿重疾险前,健康告知是必不可少的环节。
保险公司会先询问被保人过去两年内是否被保险公司拒保、延期、加费或附加条件承保,
以及是否申请过重大疾病险理赔,以此了解被保人的投保历史风险。
同时,还会详细询问被保人过去两年内的住院、服药及医学检查情况。
像连续住院超过7天、因病累计服药天数超过30天、被建议住院或手术但未实施等情况都在询问范围内。
过去一年内医学检查异常,如血常规、空腹血糖、肝功能等检查异常,
或正在等待检查诊断结果、需要进一步检查治疗等信息也至关重要。
在症状询问上,晕厥、头痛、咯血等多种常见症状都被涵盖。
被保人是否患过或疑似患过肿瘤、脑神经系统疾病等多种疾病也会被询问。
值得注意的是,
对于2周岁(含)以下被保人,
保险公司会关注出生时体重、是否早产、有无窒息或缺氧史等细节,以及甲状腺功能异常、心脏杂音等情况。
还会询问被保人在胎儿时期的检查情况,甚至被保人父母是否存在先天性疾病、遗传性疾病等 。
三、奶爸总结
小青龙6号少儿重疾险在保障内容上表现卓越,无论是重疾、中症、轻症的赔付设置,
还是特定疾病保障和少儿专属保障,都为孩子的健康成长提供了坚实的后盾。
丰富的可选保障也满足了不同家庭的差异化需求,值得家长们纳入考虑范围,为孩子的未来增添一份安心保障。
奶爸也给大家推荐几款优质的重疾险产品:
1、君龙人寿超级玛丽15号
第一,结节保障超全面
自带保障在原有肺结节基础上,拓展到乳腺/甲状腺结节,范围更广了。
可以说是目前市场上,少有的三大高发结节都有保障的产品。
第二,癌症保障丰富
超玛15号的癌症保障,从早期到晚期,都安排得妥妥的。
本身自带癌症拓展金,
首次确诊原位癌/轻度癌症后,确诊恶性肿瘤—重度,额外赔50%。
如果觉得不够,还可以附加以下保障:
癌症津贴或癌症多次赔(二选一):间隔一定周期后,可以赔一笔钱用于癌症持续治疗,癌症津贴有次数限制,多次赔则不限次数。
癌症重度特药治疗金:确诊癌症后需要吃高价特药,做过相关手术可以赔50%保额。

第三,重疾多次赔灵活选
重疾多次赔可以按需选择:
65周岁版,要求是65岁前确诊,额外赔2次,每次赔120%保额;
另一版则是不限年龄,额外赔2次,每次赔120%保额。

同种不同种都赔,且同种间隔周期短,只要2年
像心脏病术后复发了也能保,不用怕赔过一次就没保障了。
【适合人群】
看中结节、癌症保障,预算不多的朋友。
2、复星联合达尔文12号
第一,自带意外重疾额外赔和住院津贴。
前者因为意外导致首次重疾,可多赔35%基本保额。
等于一张保单覆盖重疾+意外,且是保至终身的双重保障!
后者在60周岁前未发生重疾,60岁后确诊,每天给付0.1%基本保额作为住院津贴。
人一辈子不一定会得重疾,但60岁后难免因小病小痛住院,
达尔文12号这个保障,可以让不确定的赔付变得更确定。
不过,这里需要注意的是,如果后续重疾/身故/全残,
会扣掉累计已给付的住院津贴金额后,再赔付。
第二,可选责任丰富
达尔文12号多重附加保障:
重疾多次赔:分65周岁版和终身版(二选一),满足多种人群需要;
重疾保费补偿:缴费期内发生重疾返还保费,实现“重疾免单”;
疾病关爱金/顶梁柱关爱保险金:家庭责任最重阶段赔更多;
癌症津贴:癌症间隔一定周期就能获得一笔理赔金。
第三,理赔门槛更低
5种特定重疾(如严重心肌炎)、原位癌、癌症津贴赔付,都比同类产品更宽松。
【适合人群】
看重理赔门槛、重疾返还保费的朋友
3、复星联合医联有盟
第一,轻中症保障灵活
必选保障是重疾,像轻中症保障、身故保障,可以加钱获得。
如果预算有限,也可以只买个重疾,先把大病保障做好;
如果预算多一点,建议大家还是要附加轻中症保障。
第二,自带一般医疗金
医联有盟自带医疗金,非常实用:
保单前5年,每年提供报销额度=0.5%*保额,100%报销,
未用完可累计,终身有效,身故/全残一次性赔剩余额度!

像买药、体检、看牙等日常开支,都能用上。
可以说是实打实把钱返还给客户使用!
第三,健康告知非常宽松
健康告知只有4条:
比如过去1年内的检查异常、是否有被医生建议住院或手术;
过去2年内的手术情况以及过去5年内的疾病情况。
针对非常高发的甲状腺/乳腺/肺结节,没有问询是否有进行手术,也没有问询是否多发,
只要结节等级在3级以内,结节直径符合要求,就有机会标体承保!
就连癌症,如果5年前已经治愈,没有复发和转移,
同时不涉及其他健康告知,也有机会投保!
【适合人群】
有健康异常的、注重就医资源和健康管理,看中产品实用性的朋友。
4、瑞华健康华佗1号康泰版
第一,基础保障扎实
轻中重疾保障都涵盖了,且轻症+中症赔付次数共7次,
目前市场上赔付次数算比较高的。
且重疾赔完,轻中症不分组还能继续赔,
不分组的好处就在于,赔付规则更宽松。
第二,性价比高
同样50万保额,保终身,基础保障,分30年交,
30岁人群投保华佗1号康泰版,比超级玛丽和达尔文便宜100元/年!
30年下来立省3000块!
第三,可选保障丰富
如果预算比较多,还可以附加:
重疾多次赔、疾病关爱金、癌症津贴、重疾保费补偿金和身故保障。
都是目前市场上热门可选保障内容,实用性强。
【适合人群】
追求高性价比、看中基础保障全面的朋友。
微信扫一扫
微信扫一扫
关注微信
客服热线
奶爸保

