近年来,儿童健康问题愈发牵动着每个家庭的心弦。
从频发的儿童罕见病报道,到身边孩子因重疾给家庭带来沉重打击的事例,
都让家长们深刻意识到为孩子配置重疾险的紧迫性。
而在挑选儿童重疾险时,保障期限的选择至关重要,它关乎着保单能否在关键时期发挥作用。
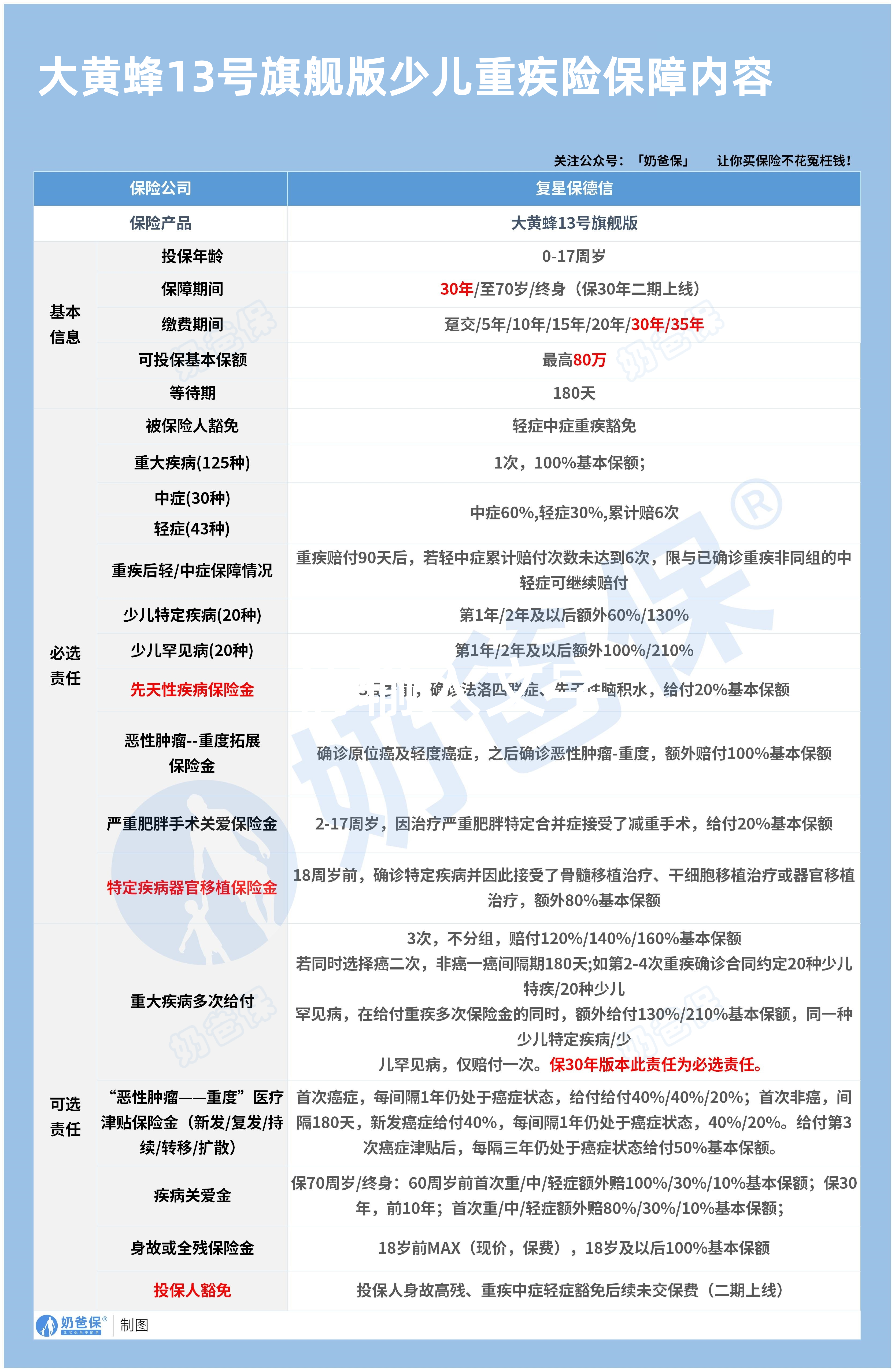
复星保德信推出的大黄蜂13号旗舰版少儿重疾险,凭借全面且丰富的保障,以及灵活的投保方案,吸引了众多家长的关注。
此外,保30年选项更是凭借着高性价比的优势,成为众多家庭关注的焦点。
那么,这个保障期限有必要选吗,这款产品又是否适合给孩子购买呢?
下面奶爸来给大家详细介绍一下。
一、大黄蜂13号旗舰版少儿重疾险保30年有必要选吗?适合给孩子买吗?
在为孩子挑选重疾险时,保障期限的选择至关重要。
大黄蜂13号旗舰版少儿重疾险提供了保30年、保至70岁和保终身的选项,这个保障期限究竟该怎么选呢?
从保费角度来看,保30年相对经济实惠。

对于0周岁孩子选择30万保额,保30年,分20年缴费,仅选择基础保障,
男童每年保费为435元;0周岁女童则为465元。
而保至70岁的保费,相比保30年有所增加。
同样30万保额,0周岁孩子分35年缴费,男童每年保费945元,女童每年保费864元。
这个期限能覆盖孩子从幼年到中老年前期,提供相对长期的保障,减少因健康变化而无法再次投保的风险。
保终身的话,保费进一步提升。
还是30万保额,0周岁孩子分35年缴费,男童每年保费1347元,女童每年保费1212元。
它能给予孩子一生的重疾保障,无需担忧保障中断,不过对家庭经济要求也更高。
与保至70岁或终身相比,保30年的保费支出明显较低。
这对于预算有限的家庭来说,是一个较为经济实惠的选择,
可以让家庭在不造成过大经济压力的情况下,为孩子提供一份重疾保障,在孩子成长的关键阶段给予守护。
保障内容上,
无论保30年、70岁还是终身,大黄蜂13号旗舰版少儿重疾险都涵盖多种常见少儿重疾。

保30年能在在孩子身体较为脆弱、抵御疾病能力较弱的成长初期,在孩子不幸患上重疾时,提供一笔可观的保险金。
这笔钱可以用于支付医疗费用、弥补家长因照顾孩子而产生的收入损失等,减轻家庭的经济负担。
然而,随着医学的不断进步,未来的医疗技术可能会有更大的突破,疾病的治疗和保障方式也可能发生变化。
而选择保30年后,保障到期后,如果孩子健康状况出现变化,可能会面临难以再次购买重疾险的问题。
相比之下,选择保至70岁或终身的保障期限,虽然保费较高,但可以为孩子提供更长期、稳定的保障,无需担心保障中断的风险。
对于一些经济条件较好、希望为孩子提供更全面、长久保障的家庭来说,奶爸更推荐大家选择保至70岁或终身的选项。
二、奶爸总结
大黄蜂13号旗舰版少儿重疾险保30年是否有必要选,取决于家庭的经济状况和保障需求。
如果家庭预算有限,想要在孩子成长的关键阶段提供一份保障,保30年是一个不错的选择。
如果家庭经济条件允许,追求更长久稳定的保障,保至70岁或终身则更为合适。
奶爸也给大家推荐几款优质的重疾险产品:
1、君龙人寿超级玛丽15号
第一,结节保障超全面
自带保障在原有肺结节基础上,拓展到乳腺/甲状腺结节,范围更广了。
可以说是目前市场上,少有的三大高发结节都有保障的产品。
第二,癌症保障丰富
超玛15号的癌症保障,从早期到晚期,都安排得妥妥的。
本身自带癌症拓展金,
首次确诊原位癌/轻度癌症后,确诊恶性肿瘤—重度,额外赔50%。
如果觉得不够,还可以附加以下保障:
癌症津贴或癌症多次赔(二选一):间隔一定周期后,可以赔一笔钱用于癌症持续治疗,癌症津贴有次数限制,多次赔则不限次数。
癌症重度特药治疗金:确诊癌症后需要吃高价特药,做过相关手术可以赔50%保额。

第三,重疾多次赔灵活选
重疾多次赔可以按需选择:
65周岁版,要求是65岁前确诊,额外赔2次,每次赔120%保额;
另一版则是不限年龄,额外赔2次,每次赔120%保额。

同种不同种都赔,且同种间隔周期短,只要2年
像心脏病术后复发了也能保,不用怕赔过一次就没保障了。
【适合人群】
看中结节、癌症保障,预算不多的朋友。
2、复星联合达尔文12号
第一,自带意外重疾额外赔和住院津贴。
前者因为意外导致首次重疾,可多赔35%基本保额。
等于一张保单覆盖重疾+意外,且是保至终身的双重保障!
后者在60周岁前未发生重疾,60岁后确诊,每天给付0.1%基本保额作为住院津贴。
人一辈子不一定会得重疾,但60岁后难免因小病小痛住院,
达尔文12号这个保障,可以让不确定的赔付变得更确定。
不过,这里需要注意的是,如果后续重疾/身故/全残,
会扣掉累计已给付的住院津贴金额后,再赔付。
第二,可选责任丰富
达尔文12号多重附加保障:
重疾多次赔:分65周岁版和终身版(二选一),满足多种人群需要;
重疾保费补偿:缴费期内发生重疾返还保费,实现“重疾免单”;
疾病关爱金/顶梁柱关爱保险金:家庭责任最重阶段赔更多;
癌症津贴:癌症间隔一定周期就能获得一笔理赔金。
第三,理赔门槛更低
5种特定重疾(如严重心肌炎)、原位癌、癌症津贴赔付,都比同类产品更宽松。
【适合人群】
看重理赔门槛、重疾返还保费的朋友
3、复星联合医联有盟
第一,轻中症保障灵活
必选保障是重疾,像轻中症保障、身故保障,可以加钱获得。
如果预算有限,也可以只买个重疾,先把大病保障做好;
如果预算多一点,建议大家还是要附加轻中症保障。
第二,自带一般医疗金
医联有盟自带医疗金,非常实用:
保单前5年,每年提供报销额度=0.5%*保额,100%报销,
未用完可累计,终身有效,身故/全残一次性赔剩余额度!

像买药、体检、看牙等日常开支,都能用上。
可以说是实打实把钱返还给客户使用!
第三,健康告知非常宽松
健康告知只有4条:
比如过去1年内的检查异常、是否有被医生建议住院或手术;
过去2年内的手术情况以及过去5年内的疾病情况。
针对非常高发的甲状腺/乳腺/肺结节,没有问询是否有进行手术,也没有问询是否多发,
只要结节等级在3级以内,结节直径符合要求,就有机会标体承保!
就连癌症,如果5年前已经治愈,没有复发和转移,
同时不涉及其他健康告知,也有机会投保!
【适合人群】
有健康异常的、注重就医资源和健康管理,看中产品实用性的朋友。
4、瑞华健康华佗1号康泰版
第一,基础保障扎实
轻中重疾保障都涵盖了,且轻症+中症赔付次数共7次,
目前市场上赔付次数算比较高的。
且重疾赔完,轻中症不分组还能继续赔,
不分组的好处就在于,赔付规则更宽松。
第二,性价比高
同样50万保额,保终身,基础保障,分30年交,
30岁人群投保华佗1号康泰版,比超级玛丽和达尔文便宜100元/年!
30年下来立省3000块!
第三,可选保障丰富
如果预算比较多,还可以附加:
重疾多次赔、疾病关爱金、癌症津贴、重疾保费补偿金和身故保障。
都是目前市场上热门可选保障内容,实用性强。
【适合人群】
追求高性价比、看中基础保障全面的朋友。
微信扫一扫
微信扫一扫
关注微信
客服热线
奶爸保

