在孩子成长的道路上,健康是他们最宝贵的财富。
然而,面对日益增长的环境和健康风险,为孩子提供一份全面的保障显得尤为重要。
小青龙6号重疾险作为一款专为儿童设计的重疾险产品,不仅覆盖了多种重大疾病,
还特别增加了儿童常见疾病的保障,确保孩子们在遭遇疾病时能够得到最好的治疗和关怀。
下面奶爸将给大家详细介绍一下。
一、小青龙6号重疾险优缺点有哪些?
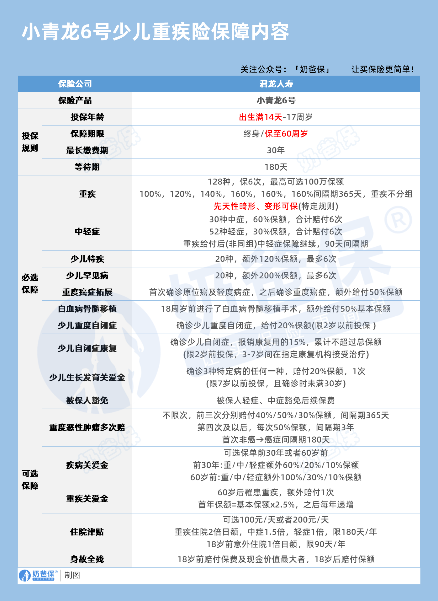
先来看看小青龙6号重疾险的保障内容表格:

奶爸给大家介绍一下小青龙6号重疾险的优点:
1、保障全面
小青龙6号重疾险覆盖了128种重疾,赔付次数高达6次,且赔付比例逐次递增,最高可达160%保额。
这意味着在孩子漫长的成长过程中,即便不幸多次遭遇重疾,也能获得充足的经济支持。
中症与轻症保障同样出色,30种中症和52种轻症,累计可赔付6次,分别赔付60%和30%的基本保额,
让孩子在面对较轻疾病时,能够及时获得治疗,减轻家庭的经济负担。
此外,少儿常见的特定疾病和罕见疾病还提供了额外赔付,
少儿特疾额外赔120%保额,罕疾额外赔200%保额,且最多可赔付6次,为孩子的健康成长撑起了一把坚实的保护伞。
2、提供多项特色保障
小青龙6号重疾险的特色保障也有不少,体现了对少儿身心健康的关注。
少儿重度自闭症与自闭症康复金的设置,专门为自闭症儿童提供了支持,不仅给付基本保额,还承担康复治疗费用,助力孩子更好地恢复健康。

白血病骨髓移植额外赔付这一保障,对于18岁前确诊白血病并接受骨髓移植的孩子,额外给付50%保额,为家庭解决了燃眉之急。
癌症扩展金与少儿生长发育关爱,更是从不同疾病类型和治疗阶段出发,全方位地考虑到了孩子的经济需求和生长发育情况。
3、投保灵活
小青龙6号重疾险的保障期限可选择保至60岁或终身,无论是希望为孩子提供阶段性保障,还是陪伴孩子一生,都能满足。
最长可分30年缴费,可以有效减轻家长每年的缴费压力,让更多家庭能够轻松为孩子投保。
此外,疾病关爱金、住院津贴、恶性肿瘤多次赔、重疾关爱金和身故保障等丰富的可选保障,家长可以根据孩子的实际情况和家庭经济状况,自由搭配,定制适合的保障方案。
再来看看小青龙6号重疾险重疾险的缺点:
1、等待期稍长
小青龙6号重疾险的等待期为180天,相较于部分同类产品,确实稍显漫长。
对于那些急需为孩子提供保障的家庭来说,这段等待期可能会带来一定的心理压力,他们渴望孩子能更快地享受到保障的呵护。
2、部分保障赔付有限制
以少儿重度自闭症和自闭症康复金的保障为例,需要在投保时孩子年龄为2岁前且等待期后确诊才能给付。
这一条件可能会让一些错过2岁前投保时机,或者孩子在稍大年龄才确诊的家庭感到不够灵活,无法充分享受到这一贴心保障。
总的来说,
小青龙6号重疾险重疾险在保障孩子健康方面有着诸多亮点,为孩子的成长提供了有力的支持,
但也存在不足,家长们可以根据家庭实际情况和孩子的需求,权衡利弊,做出最适合的决策。
二、奶爸总结
在孩子的成长过程中,可能会遇到各种不可预测的健康挑战,
而小青龙6号重疾险不仅为孩子提供了必要的健康保障,还为家庭带来了额外的安心和舒适。
奶爸也给大家推荐几款优质的重疾险产品:
1、君龙人寿超级玛丽15号
第一,结节保障超全面
自带保障在原有肺结节基础上,拓展到乳腺/甲状腺结节,范围更广了。
可以说是目前市场上,少有的三大高发结节都有保障的产品。
第二,癌症保障丰富
超玛15号的癌症保障,从早期到晚期,都安排得妥妥的。
本身自带癌症拓展金,
首次确诊原位癌/轻度癌症后,确诊恶性肿瘤—重度,额外赔50%。
如果觉得不够,还可以附加以下保障:
癌症津贴或癌症多次赔(二选一):间隔一定周期后,可以赔一笔钱用于癌症持续治疗,癌症津贴有次数限制,多次赔则不限次数。
癌症重度特药治疗金:确诊癌症后需要吃高价特药,做过相关手术可以赔50%保额。

第三,重疾多次赔灵活选
重疾多次赔可以按需选择:
65周岁版,要求是65岁前确诊,额外赔2次,每次赔120%保额;
另一版则是不限年龄,额外赔2次,每次赔120%保额。

同种不同种都赔,且同种间隔周期短,只要2年
像心脏病术后复发了也能保,不用怕赔过一次就没保障了。
【适合人群】
看中结节、癌症保障,预算不多的朋友。
2、复星联合达尔文12号
第一,自带意外重疾额外赔和住院津贴。
前者因为意外导致首次重疾,可多赔35%基本保额。
等于一张保单覆盖重疾+意外,且是保至终身的双重保障!
后者在60周岁前未发生重疾,60岁后确诊,每天给付0.1%基本保额作为住院津贴。
人一辈子不一定会得重疾,但60岁后难免因小病小痛住院,
达尔文12号这个保障,可以让不确定的赔付变得更确定。
不过,这里需要注意的是,如果后续重疾/身故/全残,
会扣掉累计已给付的住院津贴金额后,再赔付。
第二,可选责任丰富
达尔文12号多重附加保障:
重疾多次赔:分65周岁版和终身版(二选一),满足多种人群需要;
重疾保费补偿:缴费期内发生重疾返还保费,实现“重疾免单”;
疾病关爱金/顶梁柱关爱保险金:家庭责任最重阶段赔更多;
癌症津贴:癌症间隔一定周期就能获得一笔理赔金。
第三,理赔门槛更低
5种特定重疾(如严重心肌炎)、原位癌、癌症津贴赔付,都比同类产品更宽松。
【适合人群】
看重理赔门槛、重疾返还保费的朋友
3、复星联合医联有盟
第一,轻中症保障灵活
必选保障是重疾,像轻中症保障、身故保障,可以加钱获得。
如果预算有限,也可以只买个重疾,先把大病保障做好;
如果预算多一点,建议大家还是要附加轻中症保障。
第二,自带一般医疗金
医联有盟自带医疗金,非常实用:
保单前5年,每年提供报销额度=0.5%*保额,100%报销,
未用完可累计,终身有效,身故/全残一次性赔剩余额度!

像买药、体检、看牙等日常开支,都能用上。
可以说是实打实把钱返还给客户使用!
第三,健康告知非常宽松
健康告知只有4条:
比如过去1年内的检查异常、是否有被医生建议住院或手术;
过去2年内的手术情况以及过去5年内的疾病情况。
针对非常高发的甲状腺/乳腺/肺结节,没有问询是否有进行手术,也没有问询是否多发,
只要结节等级在3级以内,结节直径符合要求,就有机会标体承保!
就连癌症,如果5年前已经治愈,没有复发和转移,
同时不涉及其他健康告知,也有机会投保!
【适合人群】
有健康异常的、注重就医资源和健康管理,看中产品实用性的朋友。
4、瑞华健康华佗1号康泰版
第一,基础保障扎实
轻中重疾保障都涵盖了,且轻症+中症赔付次数共7次,
目前市场上赔付次数算比较高的。
且重疾赔完,轻中症不分组还能继续赔,
不分组的好处就在于,赔付规则更宽松。
第二,性价比高
同样50万保额,保终身,基础保障,分30年交,
30岁人群投保华佗1号康泰版,比超级玛丽和达尔文便宜100元/年!
30年下来立省3000块!
第三,可选保障丰富
如果预算比较多,还可以附加:
重疾多次赔、疾病关爱金、癌症津贴、重疾保费补偿金和身故保障。
都是目前市场上热门可选保障内容,实用性强。
【适合人群】
追求高性价比、看中基础保障全面的朋友。
微信扫一扫
微信扫一扫
关注微信
客服热线
奶爸保

