风险无处不在,为孩子提供全面的健康保障成为了每个家庭的首要任务。
儿童重疾险作为保障孩子健康的重要手段之一,受到了越来越多家长的关注。
在众多儿童重疾险产品中,我们该怎么选择呢?
今天,奶爸就来推荐一款复星联合的产品——妈咪爱常在儿童重疾险。
一起来看看!
一、复星联合妈咪爱常在儿童重疾险保障如何?
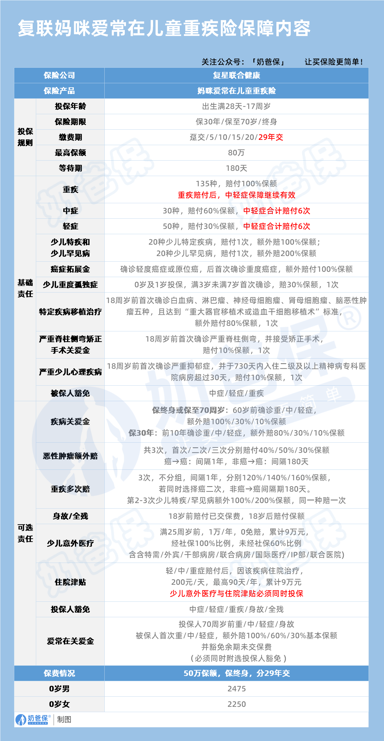
先来看看复星联合妈咪爱常在儿童重疾险的保障内容表格:

1、基本保障
复星联合妈咪爱常在儿童重疾险提供135种重大疾病的保障,若被保险人因意外或等待期后因非意外原因确诊初次发生本合同所列的重大疾病,将按基本保险金额的100%给付重大疾病保险金。
包含30种中度疾病,若被保险人确诊,将按基本保险金额的一定比例给付中度疾病保险金。
涵盖50种轻度疾病,若被保险人确诊,同样将按基本保险金额的一定比例给付轻度疾病保险金。轻度疾病保险金和中度疾病保险金的给付次数合并累计,以六次为限。
2、其他特定保障
复星联合妈咪爱常在儿童重疾险保障20种少儿特定疾病和20种少儿罕见疾病:
少儿特定疾病按基本保险金额的100%给付;少儿罕见疾病,将按基本保险金额的200%给付。
恶性肿瘤——重度拓展保险金:若被保险人确诊初次发生本合同所列的恶性肿瘤——重度,且之前已因恶性肿瘤——轻度或原位癌赔付过轻度疾病保险金,将额外给付恶性肿瘤——重度拓展保险金。
少儿重度孤独症关爱保险金:仅向投保时年龄为0周岁及1周岁的被保险人提供,若被保险人确诊初次发生本合同约定的少儿重度孤独症,将给付少儿重度孤独症关爱保险金。
特定疾病移植治疗额外给付保险金:若被保险人因治疗本合同约定的五种重大疾病而达到“重大器官移植术或造血干细胞移植术”的重大疾病标准,将给付特定疾病移植治疗额外给付保险金。
严重少儿心理疾病保险金:若被保险人确诊初次发生本合同约定的严重抑郁症,并因严重抑郁症入住二级及以上精神病专科医院病房超过一定天数,将给付严重少儿心理疾病保险金。
严重脊柱侧弯矫正手术关爱保险金:若患上相关疾病,可获得10%基本保额的赔付。
疾病豁免保险费责任:若被保险人确诊初次发生本合同所列的重大疾病、中度疾病或轻度疾病,将豁免后续各期保险费,合同继续有效。
3、可选保障
疾病关爱保险金:根据保障期限的不同,提供60周岁前或前10年的重大疾病与中度疾病额外给付保险金。
少儿意外医疗保险金责任:为少儿提供因意外伤害导致的医疗费用保障。
重大疾病、中度疾病或轻度疾病住院津贴保险金责任:针对因重大疾病、中度疾病或轻度疾病住院的情况,提供住院津贴。
恶性肿瘤——重度多次给付保险金责任:针对恶性肿瘤的复发或转移,提供多次给付保险金。
重大疾病多次给付保险金责任:针对初次确诊重大疾病后,再次确诊重大疾病的情况,提供多次给付保险金。
身故或全残保险金责任:在被保险人身故或全残时,给付保险金。
疾病终末期保险金责任:在被保险人达到疾病终末期状态时,给付保险金。
二、复星联合保险公司怎么样?
复星联合保险股东背景是上海复星产业投资有限公司、广东宜华房地产开发有限公司等,是一家合法合规经营的保险公司。
其公司注册资本较为雄厚,并且拥有稳健的业务经营策略,涵盖了医药、地产、金融等多个领域。
复星联合保险的产品线相对丰富,涵盖了医疗保险、重疾险、意外险等多个领域。
复星联合保险的购买渠道相对便捷,客户可以通过官方网站、官方微信公众号等线上渠道进行自助投保和理赔服务。
在偿付能力方面,复星联合保险同样表现合格。
根据银保监会规定,保险公司的偿付能力要达标,必须同时满足综合偿付能力充足率不低于100%、核心偿付能力充足率不低于50%、风险综合评级不低于B类三个条件。
而复星联合保险在最新一期(2023年年度报告)的信息披露中,综合偿付能力充足率为111%,核心偿付能力充足率为56%,风险综合评级均为BB类,偿付能力达到监管要求。
在理赔服务方面,其公司提供了网络服务,可以通过官方网站或者手机APP进行在线购买和理赔申请。
同时,他们还提供了就医指导、健康咨询等灵活服务,为保险持有人提供更加便捷的健康管理。
综上所述,复星联合保险公司是合格的保险公司,其产品同样是一个值得考虑的选择。
三、奶爸总结
复星联合妈咪爱常在儿童重疾险保障全面,保司合法合规,该产品值得我们考虑。
奶爸也给大家推荐几款优质的重疾险产品:
1、君龙人寿超级玛丽15号
第一,结节保障超全面
自带保障在原有肺结节基础上,拓展到乳腺/甲状腺结节,范围更广了。
可以说是目前市场上,少有的三大高发结节都有保障的产品。
第二,癌症保障丰富
超玛15号的癌症保障,从早期到晚期,都安排得妥妥的。
本身自带癌症拓展金,
首次确诊原位癌/轻度癌症后,确诊恶性肿瘤—重度,额外赔50%。
如果觉得不够,还可以附加以下保障:
癌症津贴或癌症多次赔(二选一):间隔一定周期后,可以赔一笔钱用于癌症持续治疗,癌症津贴有次数限制,多次赔则不限次数。
癌症重度特药治疗金:确诊癌症后需要吃高价特药,做过相关手术可以赔50%保额。

第三,重疾多次赔灵活选
重疾多次赔可以按需选择:
65周岁版,要求是65岁前确诊,额外赔2次,每次赔120%保额;
另一版则是不限年龄,额外赔2次,每次赔120%保额。

同种不同种都赔,且同种间隔周期短,只要2年
像心脏病术后复发了也能保,不用怕赔过一次就没保障了。
【适合人群】
看中结节、癌症保障,预算不多的朋友。
2、复星联合达尔文12号
第一,自带意外重疾额外赔和住院津贴。
前者因为意外导致首次重疾,可多赔35%基本保额。
等于一张保单覆盖重疾+意外,且是保至终身的双重保障!
后者在60周岁前未发生重疾,60岁后确诊,每天给付0.1%基本保额作为住院津贴。
人一辈子不一定会得重疾,但60岁后难免因小病小痛住院,
达尔文12号这个保障,可以让不确定的赔付变得更确定。
不过,这里需要注意的是,如果后续重疾/身故/全残,
会扣掉累计已给付的住院津贴金额后,再赔付。
第二,可选责任丰富
达尔文12号多重附加保障:
重疾多次赔:分65周岁版和终身版(二选一),满足多种人群需要;
重疾保费补偿:缴费期内发生重疾返还保费,实现“重疾免单”;
疾病关爱金/顶梁柱关爱保险金:家庭责任最重阶段赔更多;
癌症津贴:癌症间隔一定周期就能获得一笔理赔金。
第三,理赔门槛更低
5种特定重疾(如严重心肌炎)、原位癌、癌症津贴赔付,都比同类产品更宽松。
【适合人群】
看重理赔门槛、重疾返还保费的朋友
3、复星联合医联有盟
第一,轻中症保障灵活
必选保障是重疾,像轻中症保障、身故保障,可以加钱获得。
如果预算有限,也可以只买个重疾,先把大病保障做好;
如果预算多一点,建议大家还是要附加轻中症保障。
第二,自带一般医疗金
医联有盟自带医疗金,非常实用:
保单前5年,每年提供报销额度=0.5%*保额,100%报销,
未用完可累计,终身有效,身故/全残一次性赔剩余额度!

像买药、体检、看牙等日常开支,都能用上。
可以说是实打实把钱返还给客户使用!
第三,健康告知非常宽松
健康告知只有4条:
比如过去1年内的检查异常、是否有被医生建议住院或手术;
过去2年内的手术情况以及过去5年内的疾病情况。
针对非常高发的甲状腺/乳腺/肺结节,没有问询是否有进行手术,也没有问询是否多发,
只要结节等级在3级以内,结节直径符合要求,就有机会标体承保!
就连癌症,如果5年前已经治愈,没有复发和转移,
同时不涉及其他健康告知,也有机会投保!
【适合人群】
有健康异常的、注重就医资源和健康管理,看中产品实用性的朋友。
4、瑞华健康华佗1号康泰版
第一,基础保障扎实
轻中重疾保障都涵盖了,且轻症+中症赔付次数共7次,
目前市场上赔付次数算比较高的。
且重疾赔完,轻中症不分组还能继续赔,
不分组的好处就在于,赔付规则更宽松。
第二,性价比高
同样50万保额,保终身,基础保障,分30年交,
30岁人群投保华佗1号康泰版,比超级玛丽和达尔文便宜100元/年!
30年下来立省3000块!
第三,可选保障丰富
如果预算比较多,还可以附加:
重疾多次赔、疾病关爱金、癌症津贴、重疾保费补偿金和身故保障。
都是目前市场上热门可选保障内容,实用性强。
【适合人群】
追求高性价比、看中基础保障全面的朋友。
微信扫一扫
微信扫一扫
关注微信
客服热线
奶爸保

