妈咪爱常在少儿重疾险是近期将上线的一款少儿重疾险产品,它是复星联合健康推出的。
之前复星联合也推出了不少大家耳熟能详的产品,比如妈咪保贝系列。
这一次妈咪爱常在少儿重疾险消息一出就引来不少人关注。
今天我们就提前去了解妈咪爱常在少儿重疾险的优缺点。
一、妈咪爱常在少儿重疾险优缺点是什么?
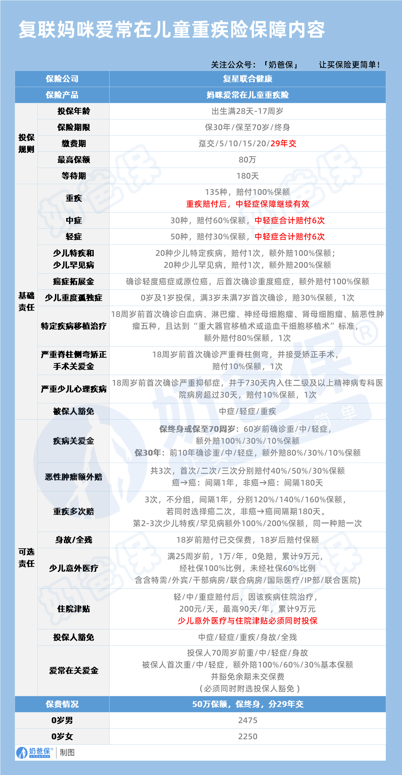
先来看看妈咪爱常在少儿重疾险的保障内容表格:

下面奶爸为大家总结一下这款产品的优势:
1. 保障期选择灵活
妈咪爱常在少儿重疾险一共有3个保障计划,有定期的比如保30年或者保至70岁;还有终身稳定的保障。
消费者可以根据自己的保障需求,选择合适的保障计划。
2. 基础保障全面
妈咪爱常在少儿重疾险基础保障包含135种重疾;30种中症和50种轻症,都是不分组赔付的,两者共享6次赔付次数,在一定程度上降低了理赔门槛。
针对特疾和罕疾都有额外赔付约定,其中特疾额外赔付100%;罕疾额外赔付200%,赔付比例高,保障力度大。
3. 少儿特色保障丰富
还有多项少儿特色保障,比如少儿重度孤独症,额外赔付30%保额;
特定疾病移植治疗额外赔付80%;严重脊柱弯矫正手术关爱金赔付10%保额;严重少儿心理疾病保险金等。
这几项保障则都是针对少儿群体的特色保障,是其他产品所没有的。
4. 可选责任实用
妈咪爱常在少儿重疾险的附加责任相当丰富,有7项之多。
比如希望加大保障力度,可以附加疾病关爱金,提升基础保障的比例;
若是希望有少儿意外保障可以附加少儿意外医疗保险金。
还有疾病住院津贴保险金;恶性肿瘤-重度多次赔付;重疾多次给付;身故等责任。
大家可以结合自己的预算灵活附加上述责任,若是不知道如何搭配,可以私信奶爸咨询。
分析完妈咪爱常在少儿重疾险的优点下面我们看看它的缺点是什么。
1. 等待期稍长
妈咪爱常在少儿重疾险的等待期为180天,意味着投保之后需要180天之后才能获得“真正”的保障,若是90天等待期可以缩短一半期限,对被保人更为有利。
如果您对等待期相关的问题有疑问,可以微信搜一搜关注“奶爸保”咨询。
2. 特色保障覆盖年龄范围较窄
妈咪爱常在少儿重疾险有各项少儿特色保障,但是重度孤独症只覆盖3到7岁人群,范围相对较窄。
3.保司知名度较低
很多人买保险都喜欢“大品牌”,从这一点出发的话,复星联合健康保险公司规模较小,知名度较低。
若是想要投保大品牌保险公司产品,可以私信奶爸免费获得投保方案。
二、奶爸总结
妈咪爱常在少儿重疾险创新了多项少儿特色保障,且赔付力度不低,大家可以结合自己的保障灵活添加附加责任。
奶爸也给大家推荐几款优质的重疾险产品:
1、君龙人寿超级玛丽15号
第一,结节保障超全面
自带保障在原有肺结节基础上,拓展到乳腺/甲状腺结节,范围更广了。
可以说是目前市场上,少有的三大高发结节都有保障的产品。
第二,癌症保障丰富
超玛15号的癌症保障,从早期到晚期,都安排得妥妥的。
本身自带癌症拓展金,
首次确诊原位癌/轻度癌症后,确诊恶性肿瘤—重度,额外赔50%。
如果觉得不够,还可以附加以下保障:
癌症津贴或癌症多次赔(二选一):间隔一定周期后,可以赔一笔钱用于癌症持续治疗,癌症津贴有次数限制,多次赔则不限次数。
癌症重度特药治疗金:确诊癌症后需要吃高价特药,做过相关手术可以赔50%保额。

第三,重疾多次赔灵活选
重疾多次赔可以按需选择:
65周岁版,要求是65岁前确诊,额外赔2次,每次赔120%保额;
另一版则是不限年龄,额外赔2次,每次赔120%保额。

同种不同种都赔,且同种间隔周期短,只要2年
像心脏病术后复发了也能保,不用怕赔过一次就没保障了。
【适合人群】
看中结节、癌症保障,预算不多的朋友。
2、复星联合达尔文12号
第一,自带意外重疾额外赔和住院津贴。
前者因为意外导致首次重疾,可多赔35%基本保额。
等于一张保单覆盖重疾+意外,且是保至终身的双重保障!
后者在60周岁前未发生重疾,60岁后确诊,每天给付0.1%基本保额作为住院津贴。
人一辈子不一定会得重疾,但60岁后难免因小病小痛住院,
达尔文12号这个保障,可以让不确定的赔付变得更确定。
不过,这里需要注意的是,如果后续重疾/身故/全残,
会扣掉累计已给付的住院津贴金额后,再赔付。
第二,可选责任丰富
达尔文12号多重附加保障:
重疾多次赔:分65周岁版和终身版(二选一),满足多种人群需要;
重疾保费补偿:缴费期内发生重疾返还保费,实现“重疾免单”;
疾病关爱金/顶梁柱关爱保险金:家庭责任最重阶段赔更多;
癌症津贴:癌症间隔一定周期就能获得一笔理赔金。
第三,理赔门槛更低
5种特定重疾(如严重心肌炎)、原位癌、癌症津贴赔付,都比同类产品更宽松。
【适合人群】
看重理赔门槛、重疾返还保费的朋友
3、复星联合医联有盟
第一,轻中症保障灵活
必选保障是重疾,像轻中症保障、身故保障,可以加钱获得。
如果预算有限,也可以只买个重疾,先把大病保障做好;
如果预算多一点,建议大家还是要附加轻中症保障。
第二,自带一般医疗金
医联有盟自带医疗金,非常实用:
保单前5年,每年提供报销额度=0.5%*保额,100%报销,
未用完可累计,终身有效,身故/全残一次性赔剩余额度!

像买药、体检、看牙等日常开支,都能用上。
可以说是实打实把钱返还给客户使用!
第三,健康告知非常宽松
健康告知只有4条:
比如过去1年内的检查异常、是否有被医生建议住院或手术;
过去2年内的手术情况以及过去5年内的疾病情况。
针对非常高发的甲状腺/乳腺/肺结节,没有问询是否有进行手术,也没有问询是否多发,
只要结节等级在3级以内,结节直径符合要求,就有机会标体承保!
就连癌症,如果5年前已经治愈,没有复发和转移,
同时不涉及其他健康告知,也有机会投保!
【适合人群】
有健康异常的、注重就医资源和健康管理,看中产品实用性的朋友。
4、瑞华健康华佗1号康泰版
第一,基础保障扎实
轻中重疾保障都涵盖了,且轻症+中症赔付次数共7次,
目前市场上赔付次数算比较高的。
且重疾赔完,轻中症不分组还能继续赔,
不分组的好处就在于,赔付规则更宽松。
第二,性价比高
同样50万保额,保终身,基础保障,分30年交,
30岁人群投保华佗1号康泰版,比超级玛丽和达尔文便宜100元/年!
30年下来立省3000块!
第三,可选保障丰富
如果预算比较多,还可以附加:
重疾多次赔、疾病关爱金、癌症津贴、重疾保费补偿金和身故保障。
都是目前市场上热门可选保障内容,实用性强。
【适合人群】
追求高性价比、看中基础保障全面的朋友。
微信扫一扫
微信扫一扫
关注微信
客服热线
奶爸保

