复星联合健康最近将上线一款新品,复联妈咪爱常在少儿重疾险。
这款新品可能放宽肺炎核保,让更多人得到保障。
那么复联妈咪爱常在少儿重疾险的保障怎么样呢?
下面奶爸带大家一起来认识这款新品吧!
一、复联妈咪爱常在少儿重疾险测评
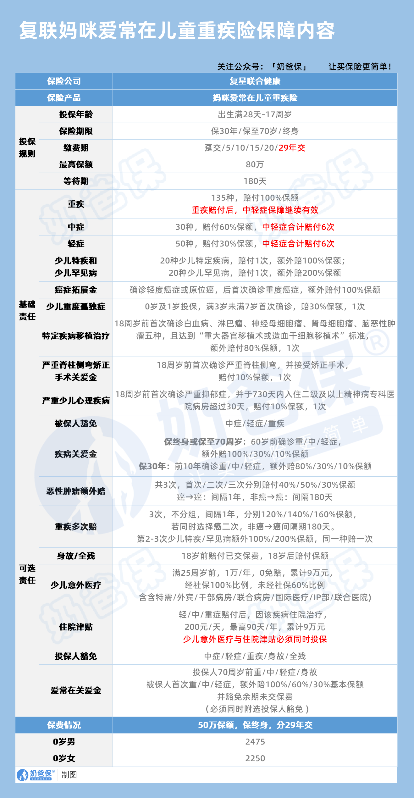
根据搜集到的资料,奶爸已经将产品的保障整理在一张表格中了:

(1)投保规则
复联妈咪爱常在少儿重疾险的投保年龄范围要求从出生后的28天到17周岁的少年儿童均可投保。
这意味着,无论孩子处于婴儿期、幼儿期还是学龄期,都可以获得相应的保障。
该保险提供三种保障期限供投保人选择,分别是30年、保至70岁以及终身保障。
这样的设计充分考虑了不同家庭的需求和预算,让投保人能够根据自己的实际情况选择最合适的保障期限。
最长可达29年的缴费期,有效减轻了家庭经济压力,使得父母能够在不影响生活质量的前提下,为孩子提供长期的保障。
180天的等待期是行业内的常见标准,虽然这段时间内发生疾病可能无法获得赔付,但这也是保险公司为了防范逆选择和道德风险而设定的必要措施。
(2)重疾、中症、轻症保障
重疾保障:复联妈咪爱常在少儿重疾险覆盖了135种重大疾病,一旦确诊,将赔付100%的基本保额,且仅赔付一次。
这一保障力度能应对重大疾病的治疗和康复费用。
中症保障:包含30种中症疾病,赔付额度为60%的基本保额,且与中症轻症共享6次赔付机会(不分组),无间隔期。这样的设计大大提高了保障的灵活性和实用性。
轻症保障:覆盖50种轻症疾病,赔付额度为30%的基本保额,同样与中症共享6次赔付机会(不分组),无间隔期。
轻症保障的存在,能够在疾病初期就提供及时的赔付,帮助家庭减轻经济负担。
(3)少儿特疾罕疾保障
复联妈咪爱常在少儿重疾险还特别关注少儿特有的疾病风险,设置了特疾和罕疾保障。
其中,特疾20种,罕疾20种,一旦确诊,特疾将额外赔付100%的基本保额,罕疾则额外赔付200%的基本保额。
这一保障力度充分体现了保险公司对少儿健康的高度关注。
(4)其他保障
除了基本的重疾、中症、轻症和少儿特疾保障外,复联妈咪爱常在少儿重疾险还提供了多项其他保障,包括:
恶性肿瘤——重度拓展保险金:额外赔付100%基本保额,1次。
少儿重度孤独症关爱保险金:年满3周岁且未满7周岁的被保险人确诊,赔付30%基本保额,1次。
特定疾病移植治疗额外给付保险金:赔80%基本保额,1次。
严重脊柱侧弯矫正手术关爱保险金:被保险人满18周岁(不含18周岁生日)前,赔10%基本保额,1次。
严重少儿心理疾病保险金:被保险人满18周岁(不含18周岁生日)前,赔10%基本保额,1次。
这些附加保障不仅覆盖了多种少儿特有的健康风险,还体现了保险公司对少儿健康保障的全面性和前瞻性。
被保人豁免:一旦被保险人罹患轻症、中症或重疾,即可豁免后续保费,保障继续有效。
这一设计充分考虑了家庭的经济压力和实际情况,为被保险人提供了更加人性化的保障。
(5)可选责任
复联妈咪爱常在少儿重疾险还提供了多项可选责任,如疾病关爱保险金、少儿意外医疗保险金、重大疾病或中度疾病或轻度疾病住院津贴保险金等。
投保人可以根据自己的需求和预算选择相应的可选责任,进一步增强保障力度。
二、奶爸总结
复联妈咪爱常在少儿重疾险以其全面的保障范围、贴心的设计和灵活的保障期限,为孩子们的成长提供了坚实的保障。
奶爸也给大家推荐几款优质的重疾险产品:
1、君龙人寿超级玛丽15号
第一,结节保障超全面
自带保障在原有肺结节基础上,拓展到乳腺/甲状腺结节,范围更广了。
可以说是目前市场上,少有的三大高发结节都有保障的产品。
第二,癌症保障丰富
超玛15号的癌症保障,从早期到晚期,都安排得妥妥的。
本身自带癌症拓展金,
首次确诊原位癌/轻度癌症后,确诊恶性肿瘤—重度,额外赔50%。
如果觉得不够,还可以附加以下保障:
癌症津贴或癌症多次赔(二选一):间隔一定周期后,可以赔一笔钱用于癌症持续治疗,癌症津贴有次数限制,多次赔则不限次数。
癌症重度特药治疗金:确诊癌症后需要吃高价特药,做过相关手术可以赔50%保额。

第三,重疾多次赔灵活选
重疾多次赔可以按需选择:
65周岁版,要求是65岁前确诊,额外赔2次,每次赔120%保额;
另一版则是不限年龄,额外赔2次,每次赔120%保额。

同种不同种都赔,且同种间隔周期短,只要2年
像心脏病术后复发了也能保,不用怕赔过一次就没保障了。
【适合人群】
看中结节、癌症保障,预算不多的朋友。
2、复星联合达尔文12号
第一,自带意外重疾额外赔和住院津贴。
前者因为意外导致首次重疾,可多赔35%基本保额。
等于一张保单覆盖重疾+意外,且是保至终身的双重保障!
后者在60周岁前未发生重疾,60岁后确诊,每天给付0.1%基本保额作为住院津贴。
人一辈子不一定会得重疾,但60岁后难免因小病小痛住院,
达尔文12号这个保障,可以让不确定的赔付变得更确定。
不过,这里需要注意的是,如果后续重疾/身故/全残,
会扣掉累计已给付的住院津贴金额后,再赔付。
第二,可选责任丰富
达尔文12号多重附加保障:
重疾多次赔:分65周岁版和终身版(二选一),满足多种人群需要;
重疾保费补偿:缴费期内发生重疾返还保费,实现“重疾免单”;
疾病关爱金/顶梁柱关爱保险金:家庭责任最重阶段赔更多;
癌症津贴:癌症间隔一定周期就能获得一笔理赔金。
第三,理赔门槛更低
5种特定重疾(如严重心肌炎)、原位癌、癌症津贴赔付,都比同类产品更宽松。
【适合人群】
看重理赔门槛、重疾返还保费的朋友
3、复星联合医联有盟
第一,轻中症保障灵活
必选保障是重疾,像轻中症保障、身故保障,可以加钱获得。
如果预算有限,也可以只买个重疾,先把大病保障做好;
如果预算多一点,建议大家还是要附加轻中症保障。
第二,自带一般医疗金
医联有盟自带医疗金,非常实用:
保单前5年,每年提供报销额度=0.5%*保额,100%报销,
未用完可累计,终身有效,身故/全残一次性赔剩余额度!

像买药、体检、看牙等日常开支,都能用上。
可以说是实打实把钱返还给客户使用!
第三,健康告知非常宽松
健康告知只有4条:
比如过去1年内的检查异常、是否有被医生建议住院或手术;
过去2年内的手术情况以及过去5年内的疾病情况。
针对非常高发的甲状腺/乳腺/肺结节,没有问询是否有进行手术,也没有问询是否多发,
只要结节等级在3级以内,结节直径符合要求,就有机会标体承保!
就连癌症,如果5年前已经治愈,没有复发和转移,
同时不涉及其他健康告知,也有机会投保!
【适合人群】
有健康异常的、注重就医资源和健康管理,看中产品实用性的朋友。
4、瑞华健康华佗1号康泰版
第一,基础保障扎实
轻中重疾保障都涵盖了,且轻症+中症赔付次数共7次,
目前市场上赔付次数算比较高的。
且重疾赔完,轻中症不分组还能继续赔,
不分组的好处就在于,赔付规则更宽松。
第二,性价比高
同样50万保额,保终身,基础保障,分30年交,
30岁人群投保华佗1号康泰版,比超级玛丽和达尔文便宜100元/年!
30年下来立省3000块!
第三,可选保障丰富
如果预算比较多,还可以附加:
重疾多次赔、疾病关爱金、癌症津贴、重疾保费补偿金和身故保障。
都是目前市场上热门可选保障内容,实用性强。
【适合人群】
追求高性价比、看中基础保障全面的朋友。
微信扫一扫
微信扫一扫
关注微信
客服热线
奶爸保

