在为孩子选择保险时,家长们总是希望找到既全面又贴心的保障方案。
小福娃儿童重疾险是一款专为儿童设计的险产品,
不仅覆盖了多种常见的重大疾病,还特别增加了对儿童特定疾病的保障,
确保孩子们在成长的道路上得到更全面的保护。
近期还推出了核保放宽的利好消息,为更多家庭带来了福音。
下面奶爸来给大家详细介绍一下。
一、小福娃儿童重疾险怎么样?
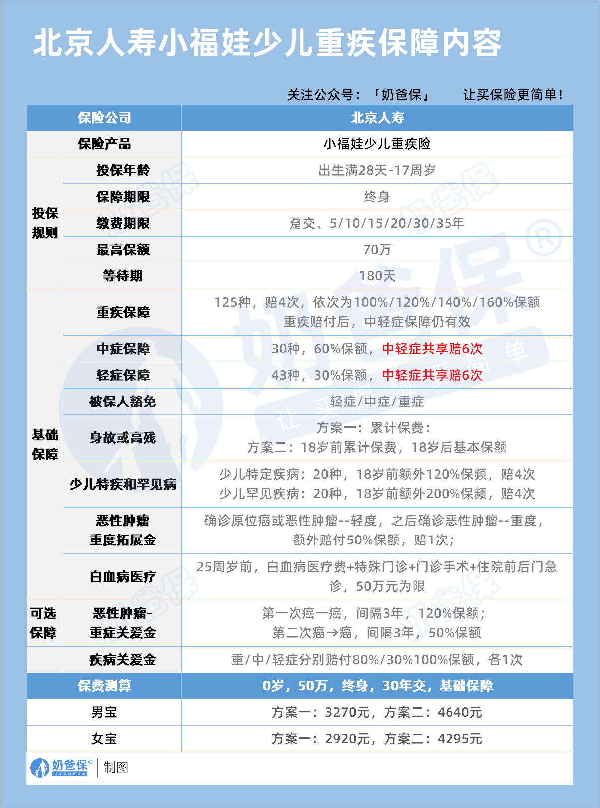
先来看看小福娃儿童重疾险的保障内容表格:

小福娃儿童重疾险的投保年龄范围广泛,覆盖0-17周岁的儿童,保障期限为终身。
缴费方式灵活多样,包括趸交、5年、10年、15年、20年、30年、35年交等选项,满足不同家庭的财务规划需求。
等待期为180天,也是中规中矩。
小福娃儿童重疾险覆盖125种重大疾病,分4次赔付,赔付比例逐次递增,从100%基本保额起,最高可达160%基本保额。
这种设计不仅提供了充足的赔付金额,还能有效抵御通货膨胀的影响。
中症覆盖30种疾病,赔付60%基本保额;轻症覆盖43种疾病,赔付30%基本保额。
这样的赔付比例在同类产品中属于较高水平,能够为孩子提供更为周全的健康保障。
针对20种少儿特定疾病,额外赔付120%基本保额;
对于20种少儿罕见病,额外赔付200%基本保额,充分体现了对儿童健康保障的特殊关注。
25岁前罹患白血病,将获得额外的保险金,减轻家庭的经济负担。
若孩子先确诊原位癌或恶性肿瘤-轻度,之后再确诊恶性肿瘤-重度,将额外赔付50%保额。
可选责任也很丰富,
提供疾病关爱金,60周岁前首次确诊重/中/轻症,也能获得额外赔付。
身故或全残保障也提供两种方案,满足不同家庭的风险偏好和保障需求。
“恶性肿瘤-重度”保险还支持多次赔付,间隔3年,为孩子提供长期的癌症保障。
二、小福娃儿童重疾险核保放宽了哪些内容?
小福娃儿童重疾险在2025年1月1日起至2025年3月31日期间实施核保放宽政策,
针对多种疾病制定了新的核保标准,让更多孩子有机会获得保障。

下面奶爸挑几个疾病给大家重点介绍一下。
1、结膜炎、泪管炎
只要已治愈且无后遗症,就可以按照放宽后的政策进行核保。
这意味着孩子曾经患过此类疾病,但已经完全康复且没有留下任何不良影响,不会对投保该重疾险产生阻碍。
2、脐疝
若复查无异常,即可符合核保标准。脐疝是婴幼儿常见疾病,很多孩子随着成长会自行恢复,
该政策为这类孩子提供了更宽松的投保条件,只要复查结果正常,就有机会顺利投保。
3、甲状腺结节、甲状腺囊肿
未手术治疗的情况下,复查结节已消失且甲状腺功能正常,就能通过核保。
甲状腺疾病在儿童中也有一定发病率,该政策对于未进行手术但病情好转且甲状腺功能正常的孩子来说,增加了投保成功的可能性。
三、奶爸总结
在为孩子选择保险时,小福娃儿童重疾险以其全面的保障和贴心的设计,为孩子们的成长之路提供了坚实的守护。
它不仅覆盖了多种少儿常见重大疾病,还特别考虑了孩子成长过程中的特殊健康需求,确保在关键时刻能够提供及时的经济援助,为家庭提供了一个经济实惠且保障全面的选择。
奶爸也给大家推荐几款优质的重疾险产品:
1、君龙人寿超级玛丽15号
第一,结节保障超全面
自带保障在原有肺结节基础上,拓展到乳腺/甲状腺结节,范围更广了。
可以说是目前市场上,少有的三大高发结节都有保障的产品。
第二,癌症保障丰富
超玛15号的癌症保障,从早期到晚期,都安排得妥妥的。
本身自带癌症拓展金,
首次确诊原位癌/轻度癌症后,确诊恶性肿瘤—重度,额外赔50%。
如果觉得不够,还可以附加以下保障:
癌症津贴或癌症多次赔(二选一):间隔一定周期后,可以赔一笔钱用于癌症持续治疗,癌症津贴有次数限制,多次赔则不限次数。
癌症重度特药治疗金:确诊癌症后需要吃高价特药,做过相关手术可以赔50%保额。

第三,重疾多次赔灵活选
重疾多次赔可以按需选择:
65周岁版,要求是65岁前确诊,额外赔2次,每次赔120%保额;
另一版则是不限年龄,额外赔2次,每次赔120%保额。

同种不同种都赔,且同种间隔周期短,只要2年
像心脏病术后复发了也能保,不用怕赔过一次就没保障了。
【适合人群】
看中结节、癌症保障,预算不多的朋友。
2、复星联合达尔文12号
第一,自带意外重疾额外赔和住院津贴。
前者因为意外导致首次重疾,可多赔35%基本保额。
等于一张保单覆盖重疾+意外,且是保至终身的双重保障!
后者在60周岁前未发生重疾,60岁后确诊,每天给付0.1%基本保额作为住院津贴。
人一辈子不一定会得重疾,但60岁后难免因小病小痛住院,
达尔文12号这个保障,可以让不确定的赔付变得更确定。
不过,这里需要注意的是,如果后续重疾/身故/全残,
会扣掉累计已给付的住院津贴金额后,再赔付。
第二,可选责任丰富
达尔文12号多重附加保障:
重疾多次赔:分65周岁版和终身版(二选一),满足多种人群需要;
重疾保费补偿:缴费期内发生重疾返还保费,实现“重疾免单”;
疾病关爱金/顶梁柱关爱保险金:家庭责任最重阶段赔更多;
癌症津贴:癌症间隔一定周期就能获得一笔理赔金。
第三,理赔门槛更低
5种特定重疾(如严重心肌炎)、原位癌、癌症津贴赔付,都比同类产品更宽松。
【适合人群】
看重理赔门槛、重疾返还保费的朋友
3、复星联合医联有盟
第一,轻中症保障灵活
必选保障是重疾,像轻中症保障、身故保障,可以加钱获得。
如果预算有限,也可以只买个重疾,先把大病保障做好;
如果预算多一点,建议大家还是要附加轻中症保障。
第二,自带一般医疗金
医联有盟自带医疗金,非常实用:
保单前5年,每年提供报销额度=0.5%*保额,100%报销,
未用完可累计,终身有效,身故/全残一次性赔剩余额度!

像买药、体检、看牙等日常开支,都能用上。
可以说是实打实把钱返还给客户使用!
第三,健康告知非常宽松
健康告知只有4条:
比如过去1年内的检查异常、是否有被医生建议住院或手术;
过去2年内的手术情况以及过去5年内的疾病情况。
针对非常高发的甲状腺/乳腺/肺结节,没有问询是否有进行手术,也没有问询是否多发,
只要结节等级在3级以内,结节直径符合要求,就有机会标体承保!
就连癌症,如果5年前已经治愈,没有复发和转移,
同时不涉及其他健康告知,也有机会投保!
【适合人群】
有健康异常的、注重就医资源和健康管理,看中产品实用性的朋友。
4、瑞华健康华佗1号康泰版
第一,基础保障扎实
轻中重疾保障都涵盖了,且轻症+中症赔付次数共7次,
目前市场上赔付次数算比较高的。
且重疾赔完,轻中症不分组还能继续赔,
不分组的好处就在于,赔付规则更宽松。
第二,性价比高
同样50万保额,保终身,基础保障,分30年交,
30岁人群投保华佗1号康泰版,比超级玛丽和达尔文便宜100元/年!
30年下来立省3000块!
第三,可选保障丰富
如果预算比较多,还可以附加:
重疾多次赔、疾病关爱金、癌症津贴、重疾保费补偿金和身故保障。
都是目前市场上热门可选保障内容,实用性强。
【适合人群】
追求高性价比、看中基础保障全面的朋友。
微信扫一扫
微信扫一扫
关注微信
客服热线
奶爸保

