在现代社会,随着环境变化和生活压力的增加,儿童面临的健康风险也在不断上升。
在孩子的成长过程中,健康是父母最关心的问题,因此也有越来越多的家长开始关注儿童重疾险。
复联妈咪爱常在儿童重疾险不仅涵盖了常见的少儿疾病,还提供了多种可选责任,旨在为孩子的健康成长提供全方位的保护。
下面奶爸来给大家详细介绍一下。
一、复联妈咪爱常在儿童重疾险保障哪些内容?
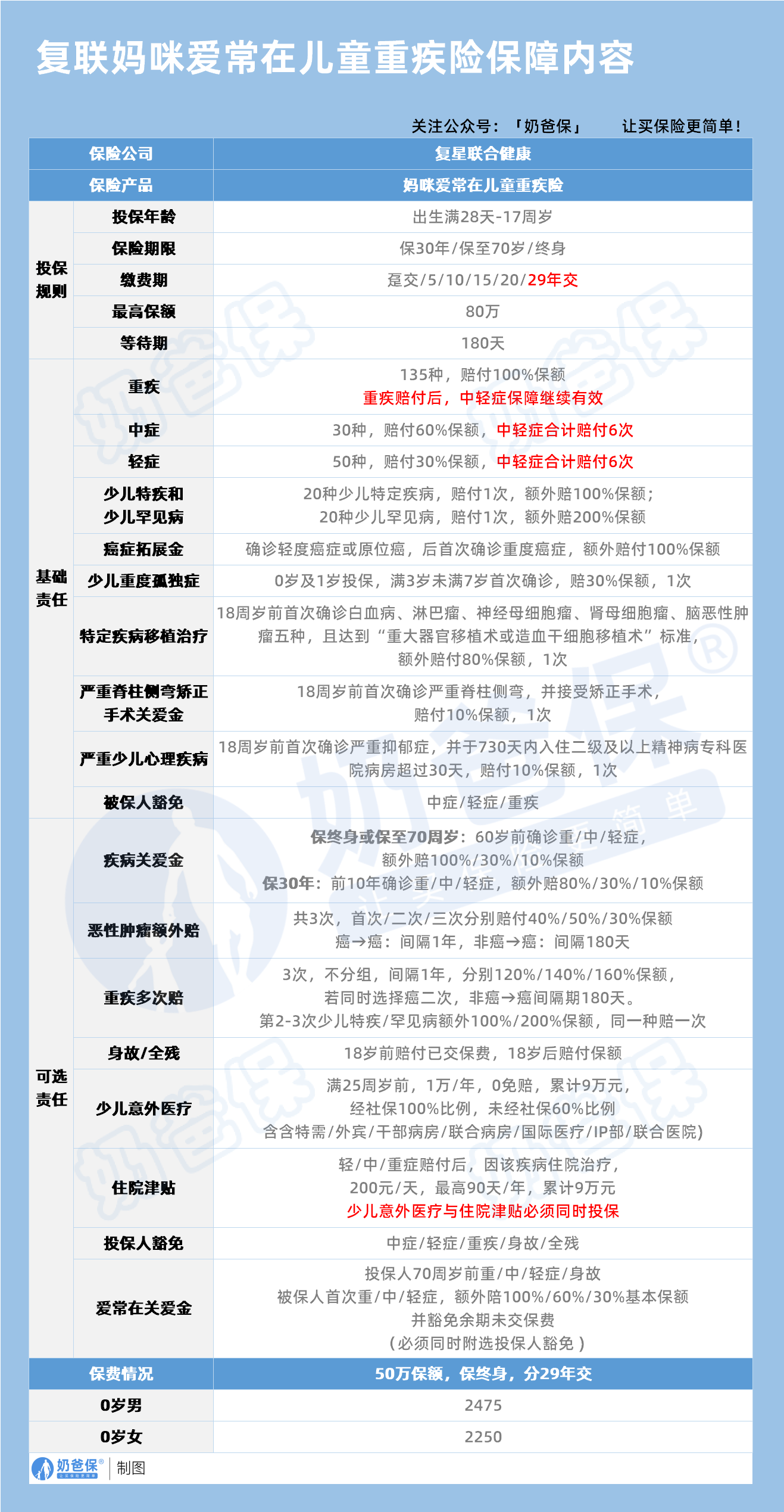
先来看看复联妈咪爱常在儿童重疾险的保障内容表格:

先来看看投保规则,
复联妈咪爱常在儿童重疾险适用于出生满28天至17周岁的儿童,主要保障孩子从婴儿到青少年阶段。
保障期限选择也很多,包括保30年、保至70岁或终身,为孩子的长期健康提供保障。
也提供了灵活的缴费期选择,包括趸交、5年交、10年交、15年交、20年交和29年交,
方便家长根据自己的经济状况选择合适的缴费方式。
最高保额可达70万元,也可以为家庭提供了充足的保障额度。
等待期为180天,对比同类产品稍微有点长。
再来看看复联妈咪爱常在儿童重疾险的基础保障,
1、重疾保障
覆盖135种重疾,赔付100%保额。
而且重疾赔付后,中轻症保障继续有效,为孩子提供持续的健康保障。
2、中轻症保障
中症覆盖30种,赔付60%保额;轻症覆盖50种,赔付30%保额,
中轻症累计给付6次,确保了孩子在面对不同严重程度的疾病时都能得到及时的经济支持。
3、少儿特疾和罕见病保障
针对20种少儿特定疾病,赔付1次,额外赔100%保额;
针对20种少儿罕见病,赔付1次,额外赔200%保额,为孩子提供了更全面的保护。
4、癌症拓展金
若孩子首次确诊恶性肿瘤-重度,且之前因恶性肿瘤轻度或原位癌已获赔轻症,
保险公司也会额外赔付100%保额,为孩子的治疗提供更多资金支持。
对于孩子在成长过程中容易出现的疾病,还设置了各种特色保障,
比如少儿重度孤独症、特定疾病移植治疗、严重脊柱侧弯矫正手术、严重少儿心理疾病等保障,非常贴心。
复联妈咪爱常在儿童重疾险的可选责任也相当丰富,奶爸挑几个重点介绍一下:
1、疾病关爱金
根据保障期限不同,额外获赔的保额比例也有所不同,为孩子提供更多的关爱。
2、重疾多次赔
第二/第三/第四次确诊重疾,分别赔付120%/140%/160%,120%基本保额,为孩子提供多次保障。
如果给付第二/三次重疾保险金时,对应的重疾属于少儿特疾或罕见病,也会额外赔付100%或200%基本保额。
3、恶性肿瘤额外赔
赔3次,分别赔40%、50%、30%基本保额,还可以和重疾多次赔叠加,为孩子提供更全面的癌症保障。
4、少儿意外医疗
25岁前孩子因为意外需要去门诊或者住院,可以报销社保内用药,为孩子提供额外的意外医疗保障。
5、住院津贴
孩子确诊轻、中、重症住院后,也会每天给付200元,
每年限90天,最高可以赔9万,可以减轻孩子在住院期间家庭的经济压力。
二、复联妈咪爱常在儿童重疾险一年多少钱?
在为孩子选择重疾险时,保费是一个重要的考量因素。
奶爸以50万保额,交29年,保终身,计划一为例,投保复联妈咪爱常在儿童重疾险,
0岁男孩每年保费为2475元,女孩是2250元。
这个价格在同类产品中具有较高的性价比,为家长提供了一个经济实惠的选择。

当然,你也可以看看同类儿童重疾险产品的价格:

选择50万保额、保终身、分30年缴费且不含身故保障,
大黄蜂12号、青云卫5号和小淘气5号重疾险的保费分别为男0周岁2550元、2800元和4485元,女0周岁2230元、2465元和3795元。
附加身故保障后,保费会相应提高。
例如,男0周岁的保费分别为4625元、4655元和6420元,女0周岁的保费分别为4220元、4275元和5675元。
家长在选择儿童重疾险产品时,也可以综合考虑保费、保障内容以及家庭经济状况,选择适合自己孩子的产品。
三、奶爸总结
作为家长,我们无法预知未来,但可以通过提前规划,为孩子筑起一道坚实的健康防线。
复联妈咪爱常在儿童重疾险是一款全面、灵活且具有高性价比的产品,
不仅提供了基本的保障,还通过多种可选责任,满足了不同家庭的个性化需求。
通过为孩子投保这款产品,家长可以为孩子的健康成长提供坚实的保障,让家庭的未来更加安心。
奶爸也给大家推荐几款优质的重疾险产品:
1、君龙人寿超级玛丽15号
第一,结节保障超全面
自带保障在原有肺结节基础上,拓展到乳腺/甲状腺结节,范围更广了。
可以说是目前市场上,少有的三大高发结节都有保障的产品。
第二,癌症保障丰富
超玛15号的癌症保障,从早期到晚期,都安排得妥妥的。
本身自带癌症拓展金,
首次确诊原位癌/轻度癌症后,确诊恶性肿瘤—重度,额外赔50%。
如果觉得不够,还可以附加以下保障:
癌症津贴或癌症多次赔(二选一):间隔一定周期后,可以赔一笔钱用于癌症持续治疗,癌症津贴有次数限制,多次赔则不限次数。
癌症重度特药治疗金:确诊癌症后需要吃高价特药,做过相关手术可以赔50%保额。

第三,重疾多次赔灵活选
重疾多次赔可以按需选择:
65周岁版,要求是65岁前确诊,额外赔2次,每次赔120%保额;
另一版则是不限年龄,额外赔2次,每次赔120%保额。

同种不同种都赔,且同种间隔周期短,只要2年
像心脏病术后复发了也能保,不用怕赔过一次就没保障了。
【适合人群】
看中结节、癌症保障,预算不多的朋友。
2、复星联合达尔文12号
第一,自带意外重疾额外赔和住院津贴。
前者因为意外导致首次重疾,可多赔35%基本保额。
等于一张保单覆盖重疾+意外,且是保至终身的双重保障!
后者在60周岁前未发生重疾,60岁后确诊,每天给付0.1%基本保额作为住院津贴。
人一辈子不一定会得重疾,但60岁后难免因小病小痛住院,
达尔文12号这个保障,可以让不确定的赔付变得更确定。
不过,这里需要注意的是,如果后续重疾/身故/全残,
会扣掉累计已给付的住院津贴金额后,再赔付。
第二,可选责任丰富
达尔文12号多重附加保障:
重疾多次赔:分65周岁版和终身版(二选一),满足多种人群需要;
重疾保费补偿:缴费期内发生重疾返还保费,实现“重疾免单”;
疾病关爱金/顶梁柱关爱保险金:家庭责任最重阶段赔更多;
癌症津贴:癌症间隔一定周期就能获得一笔理赔金。
第三,理赔门槛更低
5种特定重疾(如严重心肌炎)、原位癌、癌症津贴赔付,都比同类产品更宽松。
【适合人群】
看重理赔门槛、重疾返还保费的朋友
3、复星联合医联有盟
第一,轻中症保障灵活
必选保障是重疾,像轻中症保障、身故保障,可以加钱获得。
如果预算有限,也可以只买个重疾,先把大病保障做好;
如果预算多一点,建议大家还是要附加轻中症保障。
第二,自带一般医疗金
医联有盟自带医疗金,非常实用:
保单前5年,每年提供报销额度=0.5%*保额,100%报销,
未用完可累计,终身有效,身故/全残一次性赔剩余额度!

像买药、体检、看牙等日常开支,都能用上。
可以说是实打实把钱返还给客户使用!
第三,健康告知非常宽松
健康告知只有4条:
比如过去1年内的检查异常、是否有被医生建议住院或手术;
过去2年内的手术情况以及过去5年内的疾病情况。
针对非常高发的甲状腺/乳腺/肺结节,没有问询是否有进行手术,也没有问询是否多发,
只要结节等级在3级以内,结节直径符合要求,就有机会标体承保!
就连癌症,如果5年前已经治愈,没有复发和转移,
同时不涉及其他健康告知,也有机会投保!
【适合人群】
有健康异常的、注重就医资源和健康管理,看中产品实用性的朋友。
4、瑞华健康华佗1号康泰版
第一,基础保障扎实
轻中重疾保障都涵盖了,且轻症+中症赔付次数共7次,
目前市场上赔付次数算比较高的。
且重疾赔完,轻中症不分组还能继续赔,
不分组的好处就在于,赔付规则更宽松。
第二,性价比高
同样50万保额,保终身,基础保障,分30年交,
30岁人群投保华佗1号康泰版,比超级玛丽和达尔文便宜100元/年!
30年下来立省3000块!
第三,可选保障丰富
如果预算比较多,还可以附加:
重疾多次赔、疾病关爱金、癌症津贴、重疾保费补偿金和身故保障。
都是目前市场上热门可选保障内容,实用性强。
【适合人群】
追求高性价比、看中基础保障全面的朋友。
微信扫一扫
微信扫一扫
关注微信
客服热线
奶爸保

