这位朋友你好,关于超级玛丽真多次重疾险优缺点多吗的问题,奶爸在这里整理了有关超级玛丽真多次重疾险的相关内容,希望对你有帮助:
一、超级玛丽真多次重疾险优缺点多吗?
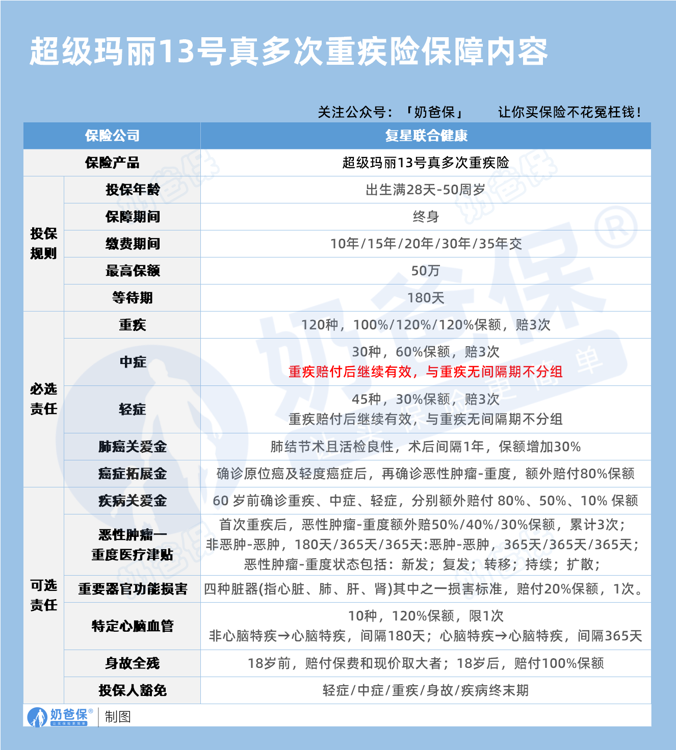
超级玛丽真多次重疾险是一款特色鲜明的保险产品,下面来看看它的优缺点。
优点
重疾保障创新且力度大:
它涵盖120种重疾,赔付3次,比例逐次递增,首次100%保额,后两次均为120%保额。
还支持同种重疾间隔2年后二次赔付,也大大增强了对重疾风险的抵御能力。
轻中症保障持续有效:
中症30种,赔付60%基本保额,轻症45种,赔付30%基本保额,
且重疾赔付后,非同组的中症和轻症保障依旧有效,无间隔期限制。
癌症保障出色:
设有癌症拓展金,若先确诊原位癌或轻度癌症,之后发展为恶性肿瘤-重度,可额外赔付80%保额。
同时,恶性肿瘤重度医疗津贴实用,首次重疾后,若是癌症新发、复发、转移等,间隔1年就能赔付,累计3次,赔付比例总计达120%,
相比多数产品3年的间隔期,大大提高了获赔的可能性。
价格优势明显:
以30岁人群投保50万保额,30年交,保终身为例,男性年缴保费约7510元,女性约6950元。
与同类产品比,价格较为亲民,能让更多人以相对较低的成本获得多次赔付保障。
核保宽松:
对常见的结节、肺结节、抑郁症和焦虑症等,核保尺度相对宽松,很多情况都能正常承保,
给身体处于亚健康状态的人群提供了获得保障的机会。
缺点
等待期较长:等待期为180天,相较于部分产品90天的等待期,时间有些长。
二、奶爸总结
超级玛丽真多次重疾险保障全面且赔付灵活,创新的同种重疾赔付、强大的癌症保障以及亲民价格等优点突出。
但等待期长和特定职业限制等缺点也需关注。
若追求全面保障、有家族重疾病史,特别是癌症病史,且预算有限又希望获得多次赔付保障的人群,这款产品值得考虑。
如果你想了解更多重疾险产品,可以看看这篇:
如果大家挑选保险有什么困难,可以扫码关注:奶爸保公众号 进行1对1咨询,现在关注“奶爸保”公众号,回复“官网”,还可以免费领取价值199元的保障大礼包哦,让您买保险变得更简单。
超级玛丽真多次重疾险优缺点多吗?
这位朋友你好,关于超级玛丽真多次重疾险优缺点多吗的问题,奶爸在这里整理了有关超级玛丽真多次重疾险的相关内容,希望对你有帮助:
一、超级玛丽真多次重疾险优缺点多吗?
超级玛丽真多次重疾险是一款特色鲜明的保险产品,下面来看看它的优缺点。
优点
重疾保障创新且力度大:
它涵盖120种重疾,赔付3次,比例逐次递增,首次100%保额,后两次均为120%保额。
还支持同种重疾间隔2年后二次赔付,也大大增强了对重疾风险的抵御能力。
轻中症保障持续有效:
中症30种,赔付60%基本保额,轻症45种,赔付30%基本保额,
且重疾赔付后,非同组的中症和轻症保障依旧有效,无间隔期限制。
癌症保障出色:
设有癌症拓展金,若先确诊原位癌或轻度癌症,之后发展为恶性肿瘤-重度,可额外赔付80%保额。
同时,恶性肿瘤重度医疗津贴实用,首次重疾后,若是癌症新发、复发、转移等,间隔1年就能赔付,累计3次,赔付比例总计达120%,
相比多数产品3年的间隔期,大大提高了获赔的可能性。
价格优势明显:
以30岁人群投保50万保额,30年交,保终身为例,男性年缴保费约7510元,女性约6950元。
与同类产品比,价格较为亲民,能让更多人以相对较低的成本获得多次赔付保障。
核保宽松:
对常见的结节、肺结节、抑郁症和焦虑症等,核保尺度相对宽松,很多情况都能正常承保,
给身体处于亚健康状态的人群提供了获得保障的机会。
缺点
等待期较长:等待期为180天,相较于部分产品90天的等待期,时间有些长。
二、奶爸总结
超级玛丽真多次重疾险保障全面且赔付灵活,创新的同种重疾赔付、强大的癌症保障以及亲民价格等优点突出。
但等待期长和特定职业限制等缺点也需关注。
若追求全面保障、有家族重疾病史,特别是癌症病史,且预算有限又希望获得多次赔付保障的人群,这款产品值得考虑。
如果你想了解更多重疾险产品,可以看看这篇:
如果大家挑选保险有什么困难,可以扫码关注:奶爸保公众号 进行1对1咨询,现在关注“奶爸保”公众号,回复“官网”,还可以免费领取价值199元的保障大礼包哦,让您买保险变得更简单。
-
一生中意终身寿险好不好?保障+收益+灵活度全解析
2025-11-12 18:00:17
-
复星保德信星颐(分红型)养老年金保险,适合哪些人买?
2025-11-12 16:00:32
-
中国人寿2026开门红年金险值得买吗?一文深度解析
2025-11-12 14:07:56
-
福有余2025是哪个公司的?给孩子买好不好?
2025-11-12 09:28:10
-
2025年快返型年金险合集:存本取息+终身领,灵活减保超省心
2025-11-10 10:50:13
查看更多所用,不泄露任何第三方
或用于其他用途