近两年,青云卫系列少儿重疾险火遍家长圈。如今迎来升级——招商仁和青云卫6号。
数据显示,我国每年新增儿童重大疾病患者超过4万例,
其中白血病占比超过30%,少儿恶性肿瘤年发病率已超过每百万人中120例。
这意味着每不到1小时,就有一名儿童被诊断出癌症。
面对这样的现实,为孩子备一份充足的重疾险成为许多父母的刚需,今天我们就来深入剖析青云卫6号。
青云卫6号少儿重疾险的优缺点
哪些人适合买青云卫6号
奶爸总结
一、青云卫6号少儿重疾险的优缺点
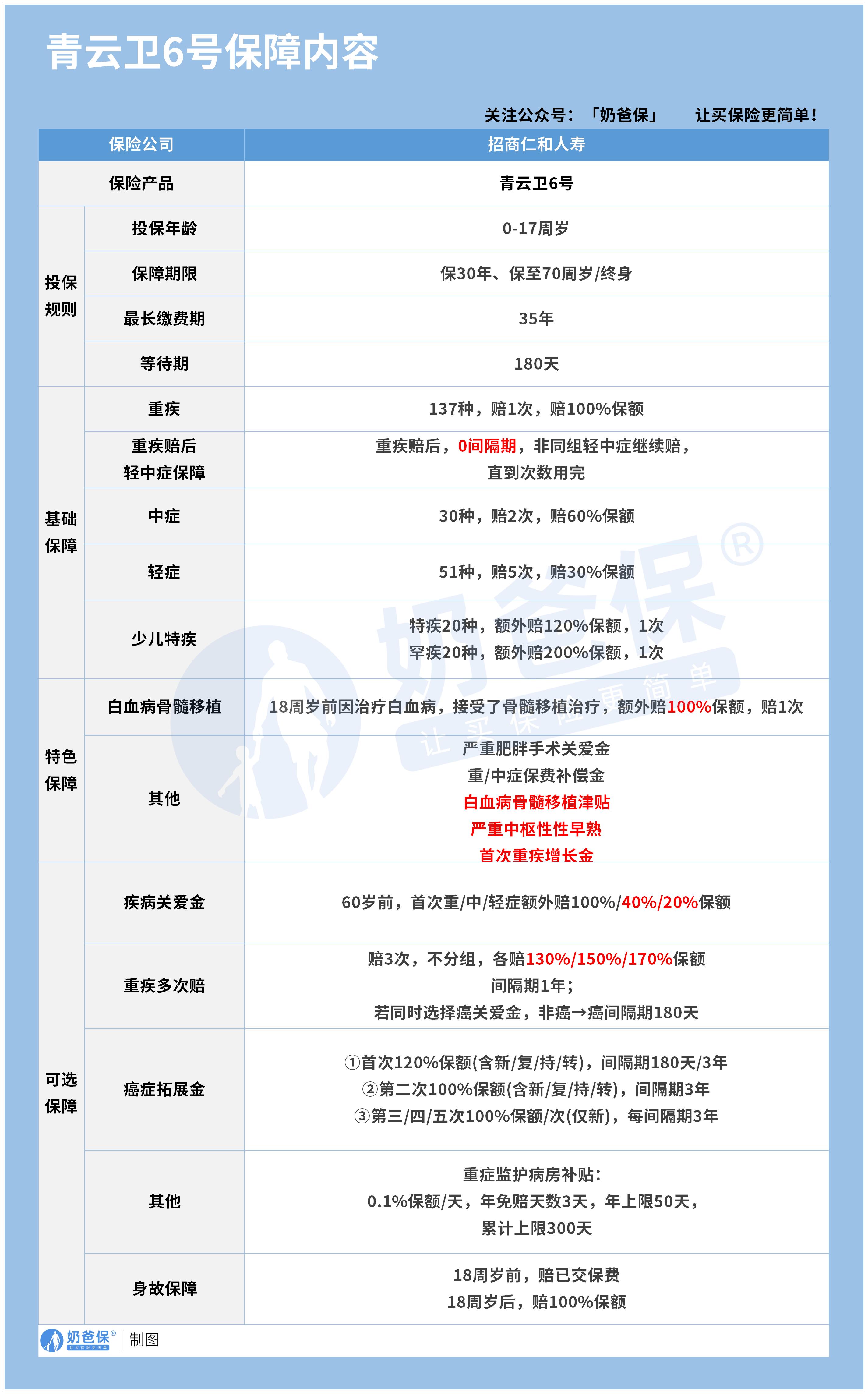
老规矩,先来看看青云卫6号少儿重疾险长什么样。

首先来看看产品都有哪些优点:
1. 央企背书 + 35 年缴费期,杠杆拉满不心疼
承保公司招商仁和不简单。
由招商局、中国移动、中国航信三大央企联合发起,国企股份占比 82.95%。
综合偿付能力充足率远超监管要求,买保险就是买安心,大品牌让人放心。
缴费期最长达 35 年,0 岁宝宝投保 50 万保额,年交保费最低只要三千出头。
拉长缴费期,既能降低年缴压力,还能更容易触发保费豁免,杠杆效应拉满。
2. 重疾赔后轻中症照赔,行业少见的 “持续保障”
这是青云卫 6 号的核心王牌。
市面上多数重疾险,重疾赔完合同就终止。
但它不一样:重疾赔付后,0 间隔期,非同组轻中症还能继续赔。
比如孩子先得重疾获赔,后续再确诊轻症,还能拿到 30% 保额,直到 5 次轻症赔完。
数据显示,重疾患者后续患轻中症的概率比普通人高 3 倍,这个保障太实用!
3. 少儿特疾赔付天花板,最高赔 420% 保额
家长最担心的少儿高发重疾,它保障给足。
20 种少儿特疾额外赔 120%,20 种罕见病额外赔 200%。
加上基础保额 100%,特疾最高能赔 220%,罕见病最高赔 300%。
再叠加 18 岁前白血病骨髓移植额外 100% 赔付,极端情况能赔 420% 保额!
参考 2 岁宝宝神经母细胞瘤案例,80 万保额最终赔 272 万,足够覆盖顶尖治疗费用。
4. 创新保障戳痛点,18 岁前保额自动涨
两个特色保障直击家长需求:
一是首次重疾增长金,18 岁前每个保单年度额外赔 6%,最高多赔 100% 保额。
0 岁投保 50 万,到 18 岁时重疾保额能涨到 100 万,完美匹配孩子成长阶段的风险。
二是严重中枢性性早熟保障,男孩 9 岁前、女孩 8 岁前确诊,额外赔 10% 保额。
这是行业少见的针对性保障,顺应了当下儿童健康新需求。
5. 可选责任灵活,癌症最高赔 5 次
预算充足的家庭,能叠加更全面的保障:
重疾多次赔:不分组赔 3 次,依次赔 130%、150%、170% 保额,间隔期仅 1 年。
癌症拓展金:最多赔 5 次,首次 120% 保额,复发、转移都能赔,间隔期最短 180 天。
疾病关爱金:60 岁前首次重 / 中 / 轻症额外赔 100%/40%/20%,相当于保额翻倍。
接着是产品有哪些不足:
青云卫6号的等待期为180天,比市面上90天等待期的产品长了一倍。
这意味着从保单生效起半年内,如果因疾病出险,保险公司不赔。
如果附加重疾多次赔,每次赔付间隔期为1年。有些产品间隔期更短。
但青云卫的重疾多次赔不分组的优势,部分抵消了间隔期偏长的问题。
二、哪些人适合买青云卫6号
了解了青云卫6号的保障内容以及它的优缺点,
接着下一个问题,哪些人适合买青云卫6号呢?
废话不多说,直接上干货,这些家庭闭眼买:
1、注重长期全面保障的家庭
青云卫6号保障全面,尤其“重疾赔后轻中症继续赔”的设计,提供长期保障。
2、担心孩子患白血病的家庭
我国儿童白血病发病率约为每10万人中3-4例,是儿童期最常见的恶性肿瘤。
青云卫6号对白血病提供三重保障:重疾赔付+少儿特疾额外赔+骨髓移植额外赔。
3、预算相对充足的家庭
青云卫6号基础版价格中等,但如果附加多项可选责任,保费会明显增加。
年预算3000元以上的家庭更能发挥其优势。
4、想为孩子锁定终身保障的家庭
青云卫6号提供终身保障选项,孩子年纪小,保费便宜,锁定终身保障更划算。
三、奶爸总结
总的来说,青云卫6号凭借全面的保障,尤其是“重疾赔后轻中症继续赔”的创新设计,成为市场上的佼佼者。
但它也有等待期偏长等不足,大家选择时要结合家庭实际情况和预算。
若是你打算进一步了解青云卫6号这款产品,可以后台私信奶爸获取产品资料哦。
奶爸也给大家推荐几款优质的重疾险产品:
1、君龙人寿超级玛丽15号
第一,结节保障超全面
自带保障在原有肺结节基础上,拓展到乳腺/甲状腺结节,范围更广了。
可以说是目前市场上,少有的三大高发结节都有保障的产品。
第二,癌症保障丰富
超玛15号的癌症保障,从早期到晚期,都安排得妥妥的。
本身自带癌症拓展金,
首次确诊原位癌/轻度癌症后,确诊恶性肿瘤—重度,额外赔50%。
如果觉得不够,还可以附加以下保障:
癌症津贴或癌症多次赔(二选一):间隔一定周期后,可以赔一笔钱用于癌症持续治疗,癌症津贴有次数限制,多次赔则不限次数。
癌症重度特药治疗金:确诊癌症后需要吃高价特药,做过相关手术可以赔50%保额。

第三,重疾多次赔灵活选
重疾多次赔可以按需选择:
65周岁版,要求是65岁前确诊,额外赔2次,每次赔120%保额;
另一版则是不限年龄,额外赔2次,每次赔120%保额。

同种不同种都赔,且同种间隔周期短,只要2年
像心脏病术后复发了也能保,不用怕赔过一次就没保障了。
【适合人群】
看中结节、癌症保障,预算不多的朋友。
2、复星联合达尔文12号
第一,自带意外重疾额外赔和住院津贴。
前者因为意外导致首次重疾,可多赔35%基本保额。
等于一张保单覆盖重疾+意外,且是保至终身的双重保障!
后者在60周岁前未发生重疾,60岁后确诊,每天给付0.1%基本保额作为住院津贴。
人一辈子不一定会得重疾,但60岁后难免因小病小痛住院,
达尔文12号这个保障,可以让不确定的赔付变得更确定。
不过,这里需要注意的是,如果后续重疾/身故/全残,
会扣掉累计已给付的住院津贴金额后,再赔付。
第二,可选责任丰富
达尔文12号多重附加保障:
重疾多次赔:分65周岁版和终身版(二选一),满足多种人群需要;
重疾保费补偿:缴费期内发生重疾返还保费,实现“重疾免单”;
疾病关爱金/顶梁柱关爱保险金:家庭责任最重阶段赔更多;
癌症津贴:癌症间隔一定周期就能获得一笔理赔金。
第三,理赔门槛更低
5种特定重疾(如严重心肌炎)、原位癌、癌症津贴赔付,都比同类产品更宽松。
【适合人群】
看重理赔门槛、重疾返还保费的朋友
3、复星联合医联有盟
第一,轻中症保障灵活
必选保障是重疾,像轻中症保障、身故保障,可以加钱获得。
如果预算有限,也可以只买个重疾,先把大病保障做好;
如果预算多一点,建议大家还是要附加轻中症保障。
第二,自带一般医疗金
医联有盟自带医疗金,非常实用:
保单前5年,每年提供报销额度=0.5%*保额,100%报销,
未用完可累计,终身有效,身故/全残一次性赔剩余额度!

像买药、体检、看牙等日常开支,都能用上。
可以说是实打实把钱返还给客户使用!
第三,健康告知非常宽松
健康告知只有4条:
比如过去1年内的检查异常、是否有被医生建议住院或手术;
过去2年内的手术情况以及过去5年内的疾病情况。
针对非常高发的甲状腺/乳腺/肺结节,没有问询是否有进行手术,也没有问询是否多发,
只要结节等级在3级以内,结节直径符合要求,就有机会标体承保!
就连癌症,如果5年前已经治愈,没有复发和转移,
同时不涉及其他健康告知,也有机会投保!
【适合人群】
有健康异常的、注重就医资源和健康管理,看中产品实用性的朋友。
4、瑞华健康华佗1号康泰版
第一,基础保障扎实
轻中重疾保障都涵盖了,且轻症+中症赔付次数共7次,
目前市场上赔付次数算比较高的。
且重疾赔完,轻中症不分组还能继续赔,
不分组的好处就在于,赔付规则更宽松。
第二,性价比高
同样50万保额,保终身,基础保障,分30年交,
30岁人群投保华佗1号康泰版,比超级玛丽和达尔文便宜100元/年!
30年下来立省3000块!
第三,可选保障丰富
如果预算比较多,还可以附加:
重疾多次赔、疾病关爱金、癌症津贴、重疾保费补偿金和身故保障。
都是目前市场上热门可选保障内容,实用性强。
【适合人群】
追求高性价比、看中基础保障全面的朋友。
微信扫一扫
微信扫一扫
关注微信
客服热线
奶爸保

