这位朋友你好,关于青云卫6号重疾险缺点多吗,给孩子买好吗的问题,奶爸在这里整理了有关青云卫6号重疾险的相关内容,希望对你有帮助:
一、青云卫6号重疾险缺点多吗?给孩子买好吗?
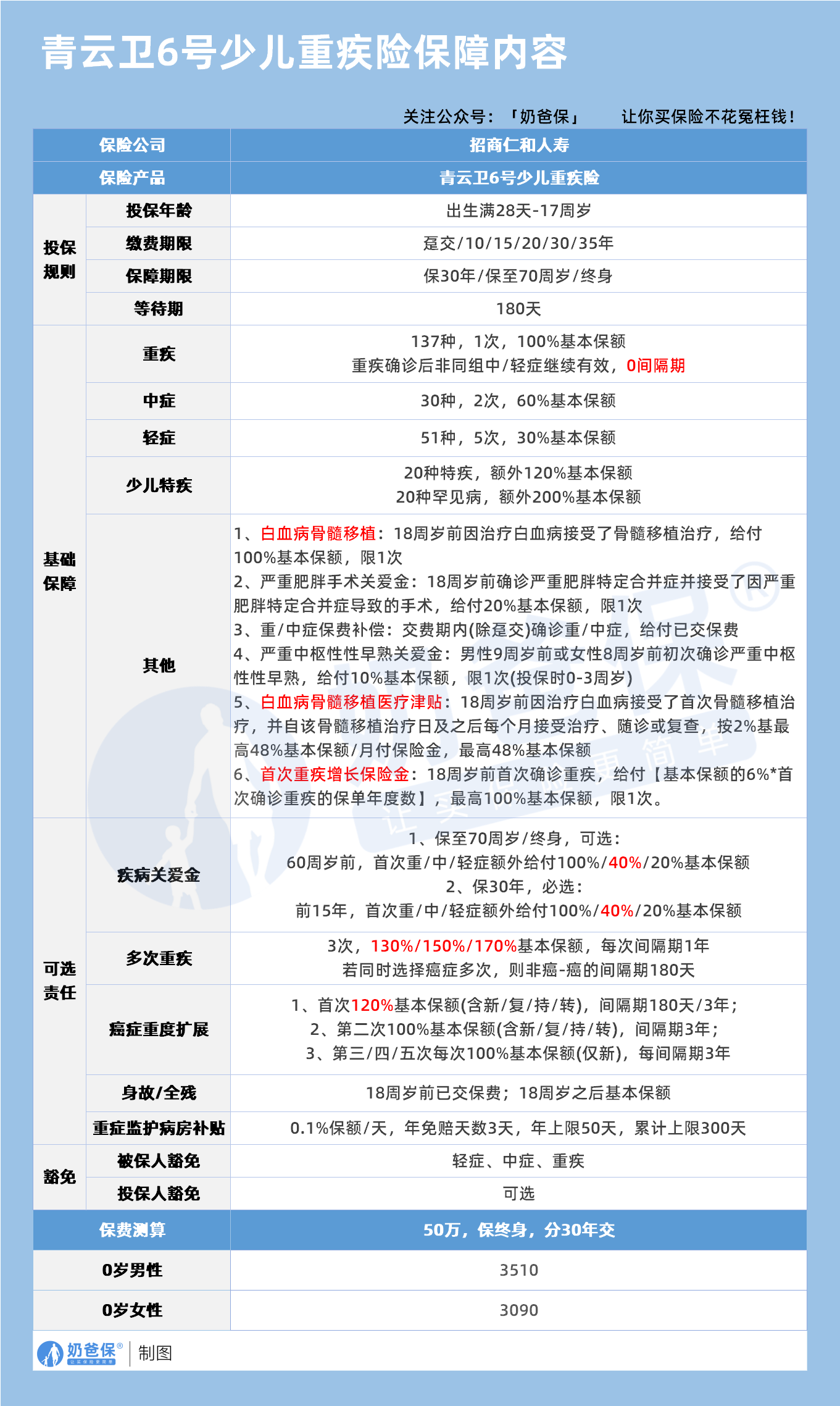
从“缺点”角度看:
其一,部分附加责任实用性有差异。
比如“重症监护病房(ICU)补贴”,赔付规则是“基本保额×0.1%×(实际入住天数 - 3天免赔天数)”,年最多赔50天、累计300天。
假设保额50万,孩子住ICU 10天,仅能赔(10-3)×50万×0.1% = 3500元,
对ICU动辄每天数千元的花费来说,单次赔付金额有限,若为这一责任额外付费,性价比不算高。
它也有很多优点:
首先,基础保障扎实全面。
128种重疾赔100%保额,30种中症赔60%保额(最多2次),51种轻症赔30%保额(最多5次),
且中轻症赔付后不影响重疾保障,
能充分覆盖儿童成长中可能遇到的大病、中病、小病风险,
比如肺炎引发的轻症、手足口病引发的中症,都能获得对应赔付。
其次,少儿高发疾病赔付力度大。
20种少儿特疾额外赔120%保额,20种罕见病额外赔200%保额。
再者,可选责任灵活,能按需定制。
“疾病关爱金”适合希望孩子60岁前保障更充足的家庭;
“重疾多次赔”(不分组赔3次,每次比例递增130%、150%、170%),适合看重“长期多次重疾保障”的家长;
“癌症拓展金”则针对儿童癌症复发、转移等情况,提供最多5次赔付。
家长可根据预算和对未来风险的判断,自由搭配责任,让保障更贴合孩子需求。
最后,增值服务能解决就医痛点。
包含重疾绿通、住院垫付等服务,孩子生病时,能快速对接优质医疗资源,尤其对身处医疗资源紧张城市的家庭很实用。
二、奶爸总结
青云卫6号重疾险缺点有限,核心保障扎实、少儿特疾保障足、可选责任灵活,还是很适合给孩子买的。
如果你想了解更多重疾险产品,可以看看这篇:
如果大家挑选保险有什么困难,可以扫码关注:奶爸保公众号 进行1对1咨询,现在关注“奶爸保”公众号,回复“官网”,还可以免费领取价值199元的保障大礼包哦,让您买保险变得更简单。
青云卫6号重疾险缺点多吗?给孩子买好吗?
这位朋友你好,关于青云卫6号重疾险缺点多吗,给孩子买好吗的问题,奶爸在这里整理了有关青云卫6号重疾险的相关内容,希望对你有帮助:
一、青云卫6号重疾险缺点多吗?给孩子买好吗?
从“缺点”角度看:
其一,部分附加责任实用性有差异。
比如“重症监护病房(ICU)补贴”,赔付规则是“基本保额×0.1%×(实际入住天数 - 3天免赔天数)”,年最多赔50天、累计300天。
假设保额50万,孩子住ICU 10天,仅能赔(10-3)×50万×0.1% = 3500元,
对ICU动辄每天数千元的花费来说,单次赔付金额有限,若为这一责任额外付费,性价比不算高。
它也有很多优点:
首先,基础保障扎实全面。
128种重疾赔100%保额,30种中症赔60%保额(最多2次),51种轻症赔30%保额(最多5次),
且中轻症赔付后不影响重疾保障,
能充分覆盖儿童成长中可能遇到的大病、中病、小病风险,
比如肺炎引发的轻症、手足口病引发的中症,都能获得对应赔付。
其次,少儿高发疾病赔付力度大。
20种少儿特疾额外赔120%保额,20种罕见病额外赔200%保额。
再者,可选责任灵活,能按需定制。
“疾病关爱金”适合希望孩子60岁前保障更充足的家庭;
“重疾多次赔”(不分组赔3次,每次比例递增130%、150%、170%),适合看重“长期多次重疾保障”的家长;
“癌症拓展金”则针对儿童癌症复发、转移等情况,提供最多5次赔付。
家长可根据预算和对未来风险的判断,自由搭配责任,让保障更贴合孩子需求。
最后,增值服务能解决就医痛点。
包含重疾绿通、住院垫付等服务,孩子生病时,能快速对接优质医疗资源,尤其对身处医疗资源紧张城市的家庭很实用。
二、奶爸总结
青云卫6号重疾险缺点有限,核心保障扎实、少儿特疾保障足、可选责任灵活,还是很适合给孩子买的。
如果你想了解更多重疾险产品,可以看看这篇:
如果大家挑选保险有什么困难,可以扫码关注:奶爸保公众号 进行1对1咨询,现在关注“奶爸保”公众号,回复“官网”,还可以免费领取价值199元的保障大礼包哦,让您买保险变得更简单。
-
一生中意终身寿险好不好?保障+收益+灵活度全解析
2025-11-12 18:00:17
-
复星保德信星颐(分红型)养老年金保险,适合哪些人买?
2025-11-12 16:00:32
-
中国人寿2026开门红年金险值得买吗?一文深度解析
2025-11-12 14:07:56
-
福有余2025是哪个公司的?给孩子买好不好?
2025-11-12 09:28:10
-
2025年快返型年金险合集:存本取息+终身领,灵活减保超省心
2025-11-10 10:50:13
查看更多所用,不泄露任何第三方
或用于其他用途