这位朋友你好,关于商业保险包括哪些保险,到底有没有必要买呢这个问题,奶爸在这里整理了有关保险知识的相关内容,希望对你有帮助:
一、商业保险包括哪些保险?到底有没有必要买呢?
商业保险是相对于社会保险而言的,是由保险公司提供的一种保险产品,为个人或企业提供超出基本社会保障范围的附加保障。
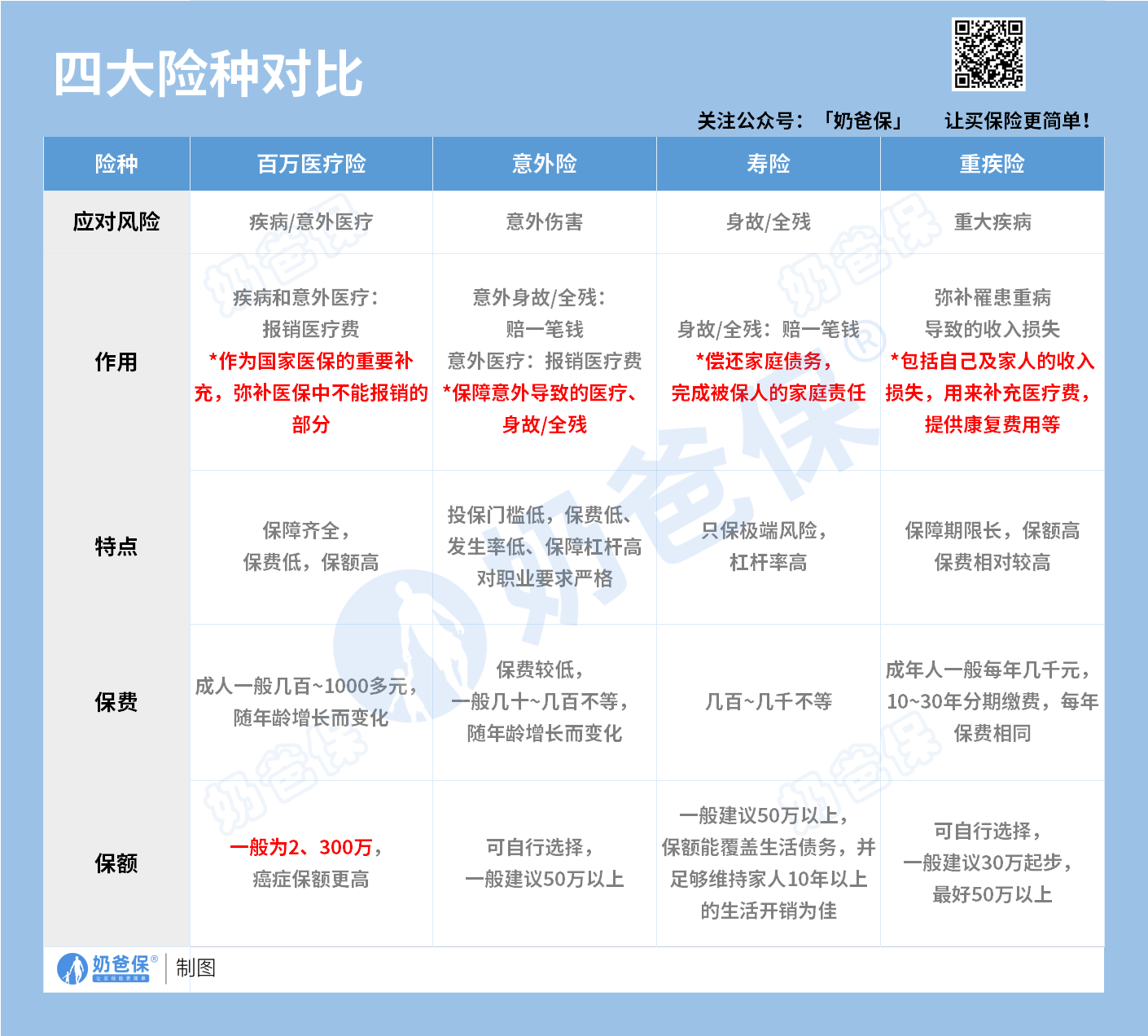
商业保险包括多种不同类型的保险,主要可以分为以下几类(四大险种为例):
1、医疗险:
医疗险主要用于补偿被保险人因疾病或意外伤害导致的医疗费用,根据保险的不同,它可能涵盖门诊、住院、手术费用等。
2、意外险:
这种保险主要保障被保险人因意外伤害导致的身故、残疾或医疗费用。
意外险的保障范围通常包括意外身故保险金、意外残疾保险金和意外医疗保险金,保费低,保障相对全面。
3、寿险:
寿险是一种以被保险人的生命为保险标的,以被保险人的生存或身故为给付保险金条件的人身保险。
寿险主要分为定期寿险和终身寿险两种,定期寿险有固定的保障期限,而终身寿险的保障期限为被保险人的整个生命周期。
4、重疾险:
重疾险是指当被保险人确诊患有合同约定的重大疾病时,保险公司按照合同约定给付保险金的保险。
这类保险的目的是为了减轻被保险人因重大疾病治疗而产生的经济负担,给付方式是一次性给付。
除了基础的这四大险种之外,商业保险还有理财类保险,如增额终身寿险、年金险等,兼具投资和保障功能,满足不同需求。
在面对突发事件、意外事故或疾病时,商业保险能够提供经济上的支持和保障,减轻个人或企业的经济压力。
至于是否有必要购买商业保险,这取决于个人或家庭的财务状况、风险承受能力以及对未来可能发生事件的预防措施。
二、奶爸总结
总之,商业保险是个人或家庭保障计划的重要组成部分,它可以提供更多元化、个性化的保障选择。
在购买之前,建议仔细研究各种保险产品的特点,根据自己的实际需求和经济条件做出明智的选择。
如果大家挑选保险有什么困难,可以扫码关注:奶爸保公众号 进行1对1咨询,现在关注“奶爸保”公众号,回复“官网”,还可以免费领取价值199元的保障大礼包哦,让您买保险变得更简单。
商业保险包括哪些保险?到底有没有必要买呢?
这位朋友你好,关于商业保险包括哪些保险,到底有没有必要买呢这个问题,奶爸在这里整理了有关保险知识的相关内容,希望对你有帮助:
一、商业保险包括哪些保险?到底有没有必要买呢?
商业保险是相对于社会保险而言的,是由保险公司提供的一种保险产品,为个人或企业提供超出基本社会保障范围的附加保障。
商业保险包括多种不同类型的保险,主要可以分为以下几类(四大险种为例):
1、医疗险:
医疗险主要用于补偿被保险人因疾病或意外伤害导致的医疗费用,根据保险的不同,它可能涵盖门诊、住院、手术费用等。
2、意外险:
这种保险主要保障被保险人因意外伤害导致的身故、残疾或医疗费用。
意外险的保障范围通常包括意外身故保险金、意外残疾保险金和意外医疗保险金,保费低,保障相对全面。
3、寿险:
寿险是一种以被保险人的生命为保险标的,以被保险人的生存或身故为给付保险金条件的人身保险。
寿险主要分为定期寿险和终身寿险两种,定期寿险有固定的保障期限,而终身寿险的保障期限为被保险人的整个生命周期。
4、重疾险:
重疾险是指当被保险人确诊患有合同约定的重大疾病时,保险公司按照合同约定给付保险金的保险。
这类保险的目的是为了减轻被保险人因重大疾病治疗而产生的经济负担,给付方式是一次性给付。
除了基础的这四大险种之外,商业保险还有理财类保险,如增额终身寿险、年金险等,兼具投资和保障功能,满足不同需求。
在面对突发事件、意外事故或疾病时,商业保险能够提供经济上的支持和保障,减轻个人或企业的经济压力。
至于是否有必要购买商业保险,这取决于个人或家庭的财务状况、风险承受能力以及对未来可能发生事件的预防措施。
二、奶爸总结
总之,商业保险是个人或家庭保障计划的重要组成部分,它可以提供更多元化、个性化的保障选择。
在购买之前,建议仔细研究各种保险产品的特点,根据自己的实际需求和经济条件做出明智的选择。
如果大家挑选保险有什么困难,可以扫码关注:奶爸保公众号 进行1对1咨询,现在关注“奶爸保”公众号,回复“官网”,还可以免费领取价值199元的保障大礼包哦,让您买保险变得更简单。
-
一生中意终身寿险好不好?保障+收益+灵活度全解析
2025-11-12 18:00:17
-
复星保德信星颐(分红型)养老年金保险,适合哪些人买?
2025-11-12 16:00:32
-
中国人寿2026开门红年金险值得买吗?一文深度解析
2025-11-12 14:07:56
-
福有余2025是哪个公司的?给孩子买好不好?
2025-11-12 09:28:10
-
2025年快返型年金险合集:存本取息+终身领,灵活减保超省心
2025-11-10 10:50:13
查看更多所用,不泄露任何第三方
或用于其他用途