给宝宝买保险,很多家长都听说过“大黄蜂”的大名。
最近,大黄蜂16号全能版口碑爆棚,成了少儿重疾险里的“明星产品”。
它基础保障扎实,可选责任更是丰富得像一本菜单。但到底该怎么选?哪些责任真香?
今天,我们就来掰开揉碎,好好讲讲它的那些可选责任,帮你把钱花在刀刃上。
核心亮点抢先看
深度解析可选责任
奶爸总结
一、 核心亮点抢先看
在深入了解可选责任之前,我们先快速看看它的基础保障为什么能打。

重疾赔完,轻中症还能赔! 这是它最核心的亮点之一。
市面上很多产品,一旦赔了重疾,合同就结束了。
但大黄蜂16号不一样,重疾理赔后,非同组的轻症、中症保障继续有效!
这意味着孩子未来依然有保障,非常人性化。
少儿特疾保障力度大。
针对20种少儿特定疾病,额外赔120%保额;20种少儿罕见病,直接翻倍,额外赔200%保额。
比如买了50万保额,确诊特定疾病能拿60万,确诊罕见病能拿100万,有力对抗大病风险。
特色保障覆盖广且贴心。
从恶性肿瘤拓展金、质子重离子关爱金,到少儿重度自闭症和严重抑郁关爱金,它关注的不仅是生理疾病,还有孩子的心理健康,考虑非常周全。
保费补偿很实用。
在缴费期内确诊重疾或中症,保险公司除了赔保额,还会把累计已交的保费退还给你。
相当于“免费”获得了保障,减轻了家庭的经济负担。
基础保障已经这么能打,那通过可选责任来“定制”一份完美保单,就更是它的精髓了。
二、 深度解析可选责任
这些可选责任就像是游戏里的“技能点”,点对了,保障能级能提升好几个档次。
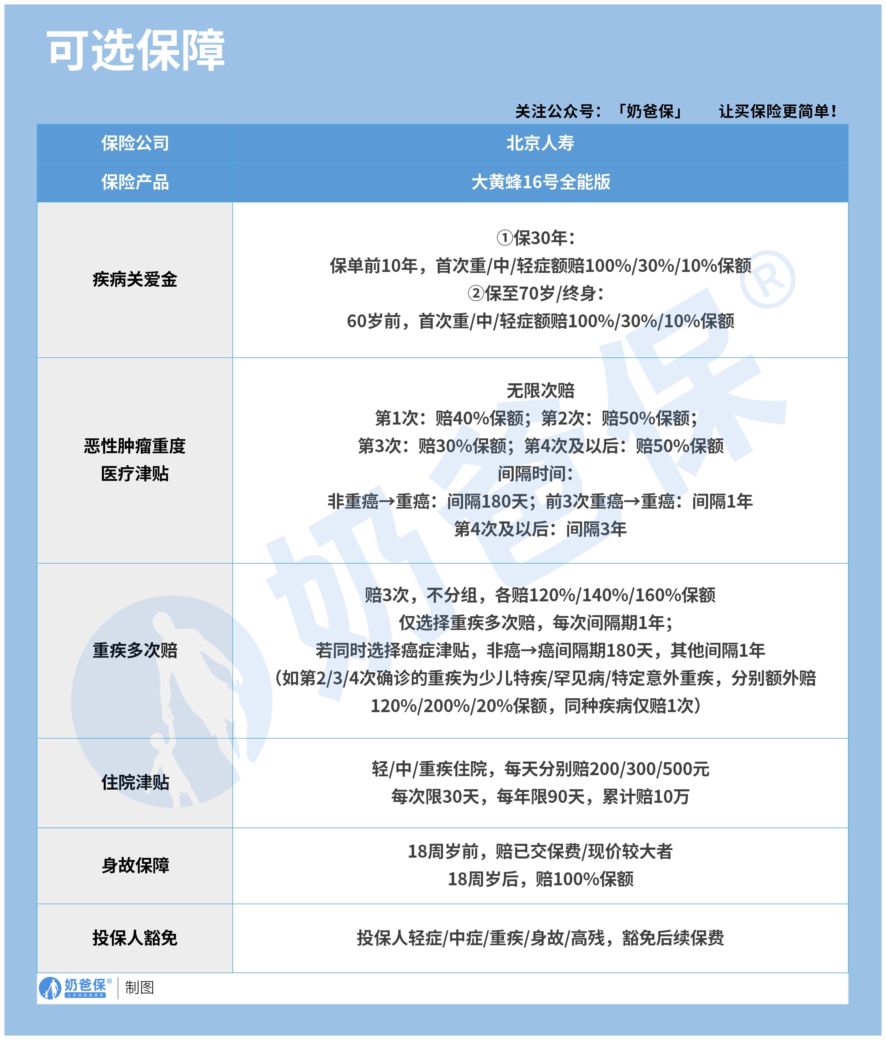
1. 疾病关爱金:让前期保障更“厚”
这是什么? 简单说,就是在特定时间段内,首次确诊重疾、中症或轻症,能拿到一笔额外的保险金。
怎么赔?
如果选择保30年,在保单前10年,重疾额外赔100%保额,中症额外赔30%,轻症额外赔10%。
如果选择保至70岁或终身,在60岁前,都能享受上述同样的额外赔付。
适合谁? 强烈建议附加! 这意味着在孩子保障最关键的前几十年,保额直接“翻倍”。比如买50万保额,在保障期内确诊重疾,实际能拿到100万。用更少的钱,撬动了更高的杠杆,性价比极高。
2. 恶性肿瘤重度医疗津贴:对抗“癌症”这把钝刀子
这是什么? 这不是一次性的癌症确诊赔付,而是针对癌症后续治疗的持续补贴。癌症治疗周期长、花费高,这个责任就是为此设计的。
怎么赔? 它的赔付次数几乎是“无限次”的,非常夸张。
第一次确诊癌症重度,赔40%保额。
第二次,赔50%。
第三次,赔30%。
从第四次开始,每次都能赔50%。
间隔期也合理,比如第二次癌症与第一次间隔满1年就能赔。
适合谁? 特别关注癌症保障的家庭。数据显示,少儿恶性肿瘤中,白血病占比很高,治疗和复发风险不容忽视。这个责任能提供稳定的现金流,支持长期的抗癌治疗。
3. 重疾多次赔:给人生多上几道保险
这是什么? 保障孩子一生中不止一次得重大疾病的风险。
怎么赔? 不分组赔付3次,第一次赔120%保额,第二次140%,第三次160%,越往后赔得越多。如果后续确诊的还是少儿特疾或罕见病,还能再叠加额外赔。
适合谁? 预算充足,希望给孩子提供终身、全面保障的家长。随着医疗进步,重疾治愈率越来越高,但得过一次重疾后,身体机能下降,再次罹患其他重疾的风险会增加。这个责任就是应对这种风险的最佳工具。
4. 住院津贴:弥补隐形损失
这是什么? 孩子因轻、中、重疾病住院,按天领钱。这笔钱不管医疗费花多少,是用于补贴家长误工费、营养费等隐形开支的。
怎么赔? 轻症住院每天200元,中症300元,重疾500元。每次最多赔30天,一年最多90天。
适合谁? 作为保障的“甜点”。孩子生病,父母总有一方要请假照顾,收入会受影响。每天几百块的补贴,能实实在在地缓解压力。
5. 身故/全残保障 & 投保人豁免
身故保障: 18岁前返保费,18岁后赔保额。对于预算非常紧张,只想纯粹保障疾病的家庭,可以不选。
投保人豁免(必选!): 这是给孩子保险的“安全绳”。如果作为投保人的家长不幸得了轻症、中症、重疾,或身故、全残,那么孩子这份保单后续的保费就不用再交了,保障继续有效。这确保了父母的爱与责任,不会因为自身风险而中断。
三、奶爸总结
大黄蜂16号全能版的成功,就在于它的“灵活性”。
它理解不同家庭有不同的需求和预算,所以把选择权交给了你。
记住一个原则:先做足保额,再丰富保障。
在保额足够(建议至少50万)的前提下,根据你的预算,优先考虑“疾病关爱金”和“投保人豁免”,再逐步叠加“恶性肿瘤津贴”和“重疾多次赔”。
这样,你就能为孩子量身定制一份既科学又实惠的完美保障了。
奶爸也给大家推荐几款优质的重疾险产品:
1、君龙人寿超级玛丽15号
第一,结节保障超全面
自带保障在原有肺结节基础上,拓展到乳腺/甲状腺结节,范围更广了。
可以说是目前市场上,少有的三大高发结节都有保障的产品。
第二,癌症保障丰富
超玛15号的癌症保障,从早期到晚期,都安排得妥妥的。
本身自带癌症拓展金,
首次确诊原位癌/轻度癌症后,确诊恶性肿瘤—重度,额外赔50%。
如果觉得不够,还可以附加以下保障:
癌症津贴或癌症多次赔(二选一):间隔一定周期后,可以赔一笔钱用于癌症持续治疗,癌症津贴有次数限制,多次赔则不限次数。
癌症重度特药治疗金:确诊癌症后需要吃高价特药,做过相关手术可以赔50%保额。

第三,重疾多次赔灵活选
重疾多次赔可以按需选择:
65周岁版,要求是65岁前确诊,额外赔2次,每次赔120%保额;
另一版则是不限年龄,额外赔2次,每次赔120%保额。

同种不同种都赔,且同种间隔周期短,只要2年
像心脏病术后复发了也能保,不用怕赔过一次就没保障了。
【适合人群】
看中结节、癌症保障,预算不多的朋友。
2、复星联合达尔文12号
第一,自带意外重疾额外赔和住院津贴。
前者因为意外导致首次重疾,可多赔35%基本保额。
等于一张保单覆盖重疾+意外,且是保至终身的双重保障!
后者在60周岁前未发生重疾,60岁后确诊,每天给付0.1%基本保额作为住院津贴。
人一辈子不一定会得重疾,但60岁后难免因小病小痛住院,
达尔文12号这个保障,可以让不确定的赔付变得更确定。
不过,这里需要注意的是,如果后续重疾/身故/全残,
会扣掉累计已给付的住院津贴金额后,再赔付。
第二,可选责任丰富
达尔文12号多重附加保障:
重疾多次赔:分65周岁版和终身版(二选一),满足多种人群需要;
重疾保费补偿:缴费期内发生重疾返还保费,实现“重疾免单”;
疾病关爱金/顶梁柱关爱保险金:家庭责任最重阶段赔更多;
癌症津贴:癌症间隔一定周期就能获得一笔理赔金。
第三,理赔门槛更低
5种特定重疾(如严重心肌炎)、原位癌、癌症津贴赔付,都比同类产品更宽松。
【适合人群】
看重理赔门槛、重疾返还保费的朋友
3、复星联合医联有盟
第一,轻中症保障灵活
必选保障是重疾,像轻中症保障、身故保障,可以加钱获得。
如果预算有限,也可以只买个重疾,先把大病保障做好;
如果预算多一点,建议大家还是要附加轻中症保障。
第二,自带一般医疗金
医联有盟自带医疗金,非常实用:
保单前5年,每年提供报销额度=0.5%*保额,100%报销,
未用完可累计,终身有效,身故/全残一次性赔剩余额度!

像买药、体检、看牙等日常开支,都能用上。
可以说是实打实把钱返还给客户使用!
第三,健康告知非常宽松
健康告知只有4条:
比如过去1年内的检查异常、是否有被医生建议住院或手术;
过去2年内的手术情况以及过去5年内的疾病情况。
针对非常高发的甲状腺/乳腺/肺结节,没有问询是否有进行手术,也没有问询是否多发,
只要结节等级在3级以内,结节直径符合要求,就有机会标体承保!
就连癌症,如果5年前已经治愈,没有复发和转移,
同时不涉及其他健康告知,也有机会投保!
【适合人群】
有健康异常的、注重就医资源和健康管理,看中产品实用性的朋友。
4、瑞华健康华佗1号康泰版
第一,基础保障扎实
轻中重疾保障都涵盖了,且轻症+中症赔付次数共7次,
目前市场上赔付次数算比较高的。
且重疾赔完,轻中症不分组还能继续赔,
不分组的好处就在于,赔付规则更宽松。
第二,性价比高
同样50万保额,保终身,基础保障,分30年交,
30岁人群投保华佗1号康泰版,比超级玛丽和达尔文便宜100元/年!
30年下来立省3000块!
第三,可选保障丰富
如果预算比较多,还可以附加:
重疾多次赔、疾病关爱金、癌症津贴、重疾保费补偿金和身故保障。
都是目前市场上热门可选保障内容,实用性强。
【适合人群】
追求高性价比、看中基础保障全面的朋友。
微信扫一扫
微信扫一扫
关注微信
客服热线
奶爸保

