这位朋友你好,关于大黄蜂16号全能版多少钱、有哪些特色的问题,奶爸在这里整理了相关内容,希望对你有帮助:
一、大黄蜂16号全能版多少钱?有哪些特色?
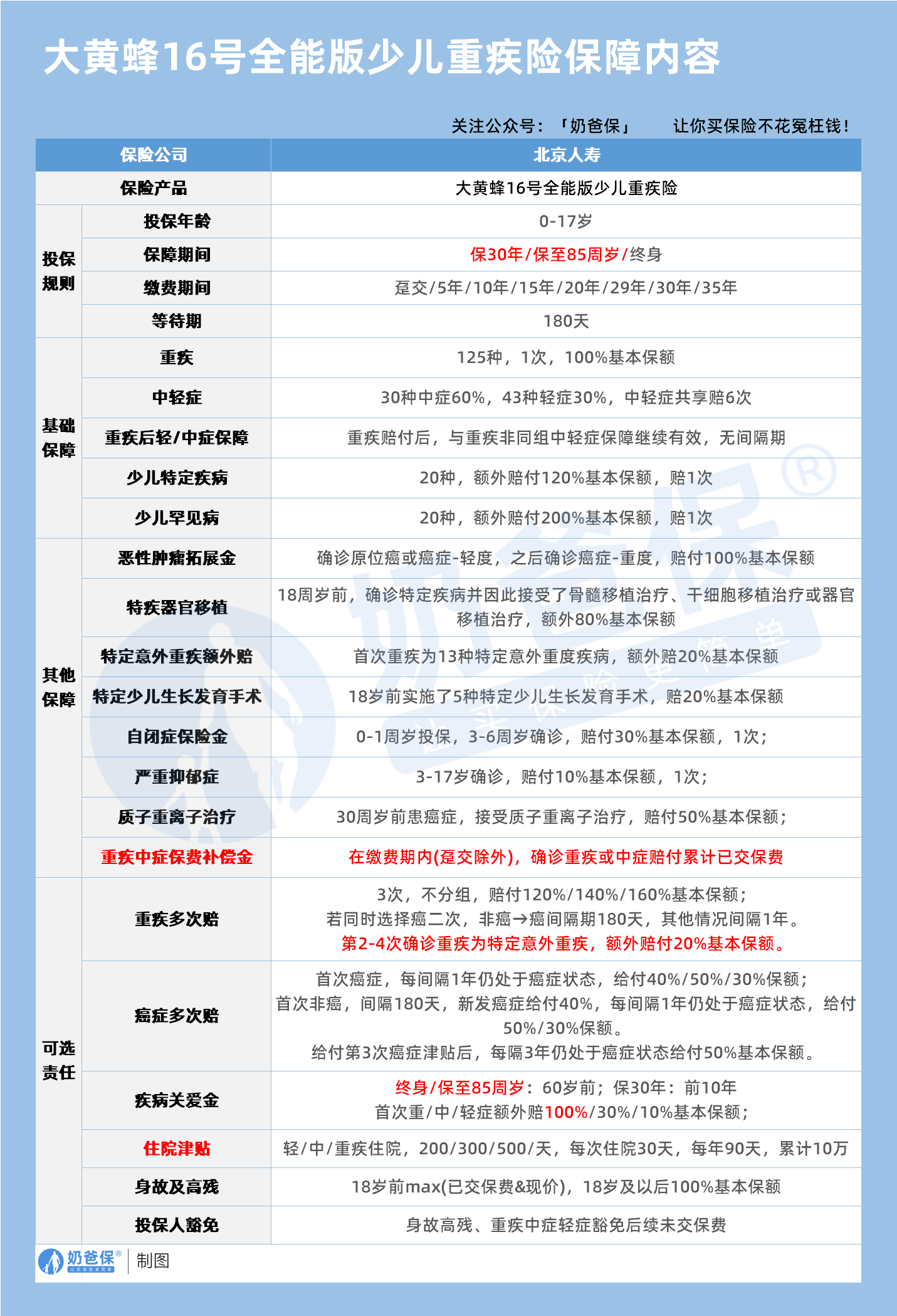
(一)投保与基础保障兼顾灵活与扎实
投保规则适配性强:投保年龄覆盖 0-17 周岁,保障期间可选保 30 年、保至 85 周岁或终身;缴费期提供趸交、5 年 / 10 年 / 15 年 / 20 年 / 29 年 / 30 年 / 35 年交等方案,满足不同家庭的财务规划周期。
核心疾病保障夯实根基:涵盖 125 种重疾(1 次赔付,100% 基本保额)、30 种中症(60% 保额)、43 种轻症(30% 保额),中轻症共享 6 次赔付;重疾赔付后,非同组中轻症保障仍继续有效且无间隔期,保障延续性更优。
(二)少儿特疾与特色责任直击细分风险
少儿特疾额外赔付力度大:20 种少儿特定疾病额外赔付 120% 基本保额,20 种少儿罕见病额外赔付 200% 基本保额,针对少儿高发特疾和罕见病提供高额保障。
特色保障覆盖小众需求:设置恶性肿瘤拓展金(原位癌 / 轻度癌症→重度癌症额外赔 100%)、特疾器官移植额外赔 80%、特定意外重疾额外赔 20%、特定少儿生长发育手术赔 20%;同时涵盖自闭症保险金(0-1 周岁投保,3-6 周岁确诊赔 30%)、严重抑郁症保险金(3-17 周岁确诊赔 10%)、质子重离子治疗赔 50%,从肿瘤、器官移植、生长发育、精神疾病、高端治疗等维度,填补少儿健康保障的细分空白。
(三)可选责任丰富,保障 “全能性” 突出
重疾与癌症多次赔强化长期风险抵御:重疾多次赔可选 3 次不分组,赔付比例依次为 120%/140%/160% 基本保额,若第 2-4 次确诊为特定意外重疾还额外赔 20%;癌症多次赔覆盖新发、复发、持续等状态,多次赔付比例梯度设计(40%/50%/30% 等),为癌症长期治疗提供持续资金支持。
疾病关爱与住院津贴延伸保障场景:疾病关爱金在终身 / 保至 85 周岁版本中,60 周岁前、前 30 年、前 10 年分别对首次重 / 中 / 轻症额外赔 100%/30%/10%;住院津贴按轻 / 中 / 重疾住院分别给付 200/300/500 元 / 天,累计赔付额度高,覆盖住院期间的经济压力。
豁免与身故责任体现人性化:重疾中症保费补偿金可在缴费期内(趸交除外)确诊重疾 / 中症时豁免已交保费;身故及高残责任在 18 岁前赔付已交保费与现价最大值,18 岁及以后赔付 100% 基本保额,投保人豁免则覆盖身故高残、重疾中症轻症等场景,豁免后续未交保费。
以0 岁投保、50 万保额、保终身、分 30 年缴费为测算场景,保费随保障方案组合和性别呈现差异化:
基本责任:男孩年交 3065 元,女孩年交 2715 元;
基本责任 + 重疾多次:男孩年交 3245 元,女孩年交 2876 元;
基本 + 疾病关爱:男孩年交 3905 元,女孩年交 3500 元;
基本责任 + 重疾多次 + 癌症多次:男孩年交 3750 元,女孩年交 3515 元;
基本责任 + 重疾多次 + 疾病关爱:男孩年交 4085 元,女孩年交 3665 元;
基本责任 + 重疾多次 + 癌症多次 + 疾病关爱:男孩年交 4590 元,女孩年交 4305 元。
可见,女孩保费整体低于男孩,且随着保障责任的叠加(如新增重疾多次、癌症多次、疾病关爱金等),保费呈阶梯式增长。结合其对少儿特疾、精神疾病、生长发育手术等小众风险的覆盖,以及重疾多次赔、癌症多次赔等强化责任,该产品在少儿重疾险市场中实现了 “保障广度” 与 “赔付力度” 的双重提升,能让家长根据家庭预算和风险偏好,为孩子定制从 “基础保障” 到 “全能保障” 的多维度健康防护网。
二、奶爸总结
综上,大黄蜂 16 号全能版凭借对少儿细分风险的精准捕捉、丰富且灵活的责任配置,以及差异化的保费设计,
成为少儿重疾险领域的 “全能型” 选手。无论是关注基础保障的家庭,还是追求重疾多次赔、癌症持续保障的家庭,都能在该产品中找到适配方案,为孩子的健康成长构建更周全的财务壁垒。
像了解更多少儿重疾险的内容,可以点击下方链接:
如果大家挑选保险有什么困难,可以扫码关注:奶爸保公众号 进行1对1咨询,现在关注“奶爸保”公众号,回复“官网”,还可以免费领取价值199元的保障大礼包哦,让您买保险变得更简单。
大黄蜂16号全能版多少钱?有哪些特色?
这位朋友你好,关于大黄蜂16号全能版多少钱、有哪些特色的问题,奶爸在这里整理了相关内容,希望对你有帮助:
一、大黄蜂16号全能版多少钱?有哪些特色?
(一)投保与基础保障兼顾灵活与扎实
投保规则适配性强:投保年龄覆盖 0-17 周岁,保障期间可选保 30 年、保至 85 周岁或终身;缴费期提供趸交、5 年 / 10 年 / 15 年 / 20 年 / 29 年 / 30 年 / 35 年交等方案,满足不同家庭的财务规划周期。
核心疾病保障夯实根基:涵盖 125 种重疾(1 次赔付,100% 基本保额)、30 种中症(60% 保额)、43 种轻症(30% 保额),中轻症共享 6 次赔付;重疾赔付后,非同组中轻症保障仍继续有效且无间隔期,保障延续性更优。
(二)少儿特疾与特色责任直击细分风险
少儿特疾额外赔付力度大:20 种少儿特定疾病额外赔付 120% 基本保额,20 种少儿罕见病额外赔付 200% 基本保额,针对少儿高发特疾和罕见病提供高额保障。
特色保障覆盖小众需求:设置恶性肿瘤拓展金(原位癌 / 轻度癌症→重度癌症额外赔 100%)、特疾器官移植额外赔 80%、特定意外重疾额外赔 20%、特定少儿生长发育手术赔 20%;同时涵盖自闭症保险金(0-1 周岁投保,3-6 周岁确诊赔 30%)、严重抑郁症保险金(3-17 周岁确诊赔 10%)、质子重离子治疗赔 50%,从肿瘤、器官移植、生长发育、精神疾病、高端治疗等维度,填补少儿健康保障的细分空白。
(三)可选责任丰富,保障 “全能性” 突出
重疾与癌症多次赔强化长期风险抵御:重疾多次赔可选 3 次不分组,赔付比例依次为 120%/140%/160% 基本保额,若第 2-4 次确诊为特定意外重疾还额外赔 20%;癌症多次赔覆盖新发、复发、持续等状态,多次赔付比例梯度设计(40%/50%/30% 等),为癌症长期治疗提供持续资金支持。
疾病关爱与住院津贴延伸保障场景:疾病关爱金在终身 / 保至 85 周岁版本中,60 周岁前、前 30 年、前 10 年分别对首次重 / 中 / 轻症额外赔 100%/30%/10%;住院津贴按轻 / 中 / 重疾住院分别给付 200/300/500 元 / 天,累计赔付额度高,覆盖住院期间的经济压力。
豁免与身故责任体现人性化:重疾中症保费补偿金可在缴费期内(趸交除外)确诊重疾 / 中症时豁免已交保费;身故及高残责任在 18 岁前赔付已交保费与现价最大值,18 岁及以后赔付 100% 基本保额,投保人豁免则覆盖身故高残、重疾中症轻症等场景,豁免后续未交保费。
以0 岁投保、50 万保额、保终身、分 30 年缴费为测算场景,保费随保障方案组合和性别呈现差异化:
基本责任:男孩年交 3065 元,女孩年交 2715 元;
基本责任 + 重疾多次:男孩年交 3245 元,女孩年交 2876 元;
基本 + 疾病关爱:男孩年交 3905 元,女孩年交 3500 元;
基本责任 + 重疾多次 + 癌症多次:男孩年交 3750 元,女孩年交 3515 元;
基本责任 + 重疾多次 + 疾病关爱:男孩年交 4085 元,女孩年交 3665 元;
基本责任 + 重疾多次 + 癌症多次 + 疾病关爱:男孩年交 4590 元,女孩年交 4305 元。
可见,女孩保费整体低于男孩,且随着保障责任的叠加(如新增重疾多次、癌症多次、疾病关爱金等),保费呈阶梯式增长。结合其对少儿特疾、精神疾病、生长发育手术等小众风险的覆盖,以及重疾多次赔、癌症多次赔等强化责任,该产品在少儿重疾险市场中实现了 “保障广度” 与 “赔付力度” 的双重提升,能让家长根据家庭预算和风险偏好,为孩子定制从 “基础保障” 到 “全能保障” 的多维度健康防护网。
二、奶爸总结
综上,大黄蜂 16 号全能版凭借对少儿细分风险的精准捕捉、丰富且灵活的责任配置,以及差异化的保费设计,
成为少儿重疾险领域的 “全能型” 选手。无论是关注基础保障的家庭,还是追求重疾多次赔、癌症持续保障的家庭,都能在该产品中找到适配方案,为孩子的健康成长构建更周全的财务壁垒。
像了解更多少儿重疾险的内容,可以点击下方链接:
如果大家挑选保险有什么困难,可以扫码关注:奶爸保公众号 进行1对1咨询,现在关注“奶爸保”公众号,回复“官网”,还可以免费领取价值199元的保障大礼包哦,让您买保险变得更简单。
如果大家挑选保险有什么困难,可以扫码关注:奶爸保公众号 进行1对1咨询,现在关注“奶爸保”公众号,回复“官网”,还可以免费领取价值199元的保障大礼包哦,让您买保险变得更简单。
-
一生中意终身寿险好不好?保障+收益+灵活度全解析
2025-11-12 18:00:17
-
复星保德信星颐(分红型)养老年金保险,适合哪些人买?
2025-11-12 16:00:32
-
中国人寿2026开门红年金险值得买吗?一文深度解析
2025-11-12 14:07:56
-
福有余2025是哪个公司的?给孩子买好不好?
2025-11-12 09:28:10
-
2025年快返型年金险合集:存本取息+终身领,灵活减保超省心
2025-11-10 10:50:13
查看更多所用,不泄露任何第三方
或用于其他用途