给孩子买重疾险,家长最关心的无非是保障够不够全、价格合不合理。
招商仁和青云卫6号作为少儿重疾险市场的新选手,刚一推出就引发了不少讨论,尤其是它的价格涨幅让很多家长犯了嘀咕。
今天奶爸就来剖析一下,这款产品的核心亮点,以及价格涨幅是否合理。
一、核心亮点:保障全面,少儿特疾关爱到位
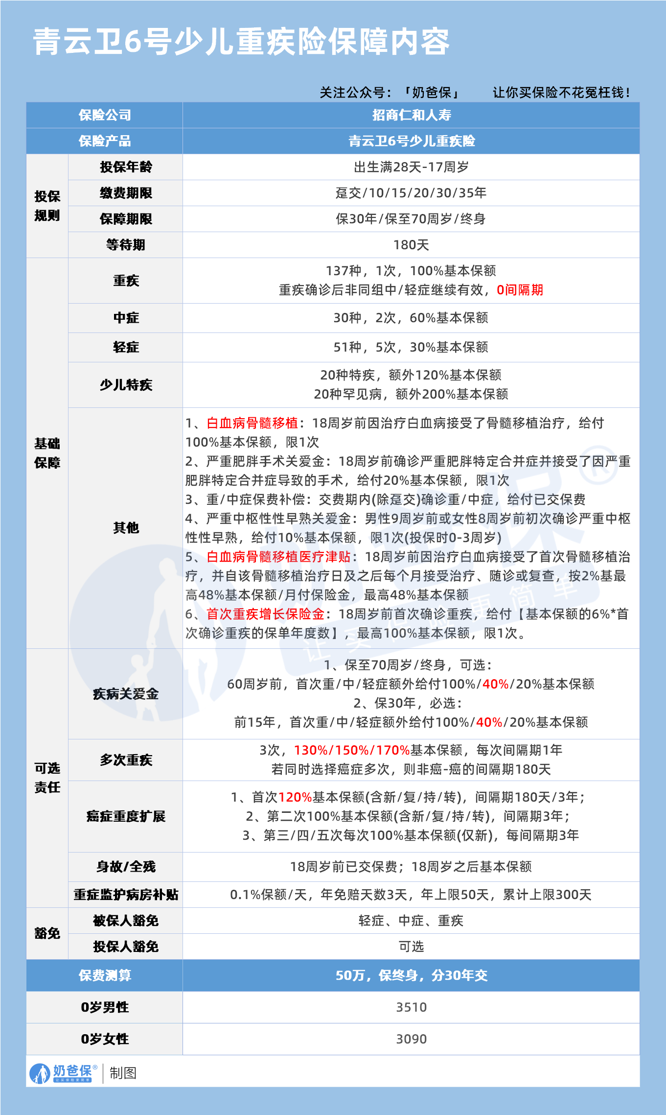
招商仁和青云卫6号少儿重疾险的核心亮点首先体现在重疾保障的扎实度上。

它提供重疾多次赔付,不分组且无间隔期,最多能赔3次。
第一次重疾赔付100%保额,第二次120%,第三次140%。
对于少儿高发的重疾,比如白血病、严重脑损伤等,保障力度很足。
其次是中轻症保障的灵活性。
中症最多赔3次,每次赔付60%保额;
轻症最多赔5次,每次赔付30%保额。
最值得关注的少儿特定疾病和罕见病保障。
针对10种少儿特定疾病,比如白血病、严重川崎病等,额外赔付120%保额;
针对20种少儿罕见病,额外赔付200%保额。
也就是说,孩子如果不幸患上这些疾病,能拿到的保险金会非常可观,能大大减轻家庭的医疗负担。
它还包含疾病关爱金,
孩子在60周岁前确诊重疾,额外赔付100%保额;确诊中症,额外赔付20%保额。
这个责任对于孩子成长阶段的保障很实用,毕竟在成年前的几十年里,能有这样的额外赔付,安全感拉满。
二、价格涨幅:对比旧品,涨幅超25%
说完亮点,就得聊聊家长们最关心的价格了。

以30万保额、保终身、分30年交的投保条件为例,招商仁和青云卫6号少儿重疾险的保费对比青云卫5号有明显涨幅。
0岁男宝投保,年交保费2106元,而青云卫5号是1680元,涨幅达到25.36%;
0岁女宝投保,年交保费1854元,青云卫5号是1479元,涨幅25.35%。
这个涨幅乍一看确实不少,那为什么会涨这么多呢?其实和保障的升级有很大关系。
此外,
招商仁和青云卫6号少儿重疾险在重疾多次赔的规则、少儿特疾和罕见病的覆盖范围、疾病关爱金的赔付比例等方面都做了优化。
比如少儿特定疾病额外赔付比例从之前的100%提升到了120%,罕见病从150%提升到了200%;
疾病关爱金的重疾额外赔付也从60%提升到了100%,
保障责任更优了,保费自然会有所上涨。
不过家长们也不用担心,虽然保费涨了,但结合它的保障力度来看,还是在合理范围内的。
而且对于少儿重疾险来说,早买早保障,年龄越小保费相对越低,即便有涨幅,0岁孩子的保费每年也就增加几百元,大多数家庭还是可以承受的。
三、奶爸总结
招商仁和青云卫6号少儿重疾险少儿重疾险的核心亮点很突出,保障全面且针对性强,
尤其是对少儿特定疾病和罕见病的额外赔付,能给孩子提供强有力的风险抵御能力。
价格虽然有涨幅,但也是因为保障责任的升级,属于“一分价钱一分货”的体现。
如果家长们预算充足,追求全面且优质的少儿重疾保障,招商仁和青云卫6号少儿重疾险是不错的选择,
它能给孩子从少儿时期到成年后的长期保障,多次赔付和保额递增的设计也很实用。
但如果预算比较紧张,也可以考虑选择保障期限较短的版本,或者对比其他性价比高的少儿重疾险产品。
奶爸也给大家推荐几款优质的重疾险产品:
1、君龙人寿超级玛丽15号
第一,结节保障超全面
自带保障在原有肺结节基础上,拓展到乳腺/甲状腺结节,范围更广了。
可以说是目前市场上,少有的三大高发结节都有保障的产品。
第二,癌症保障丰富
超玛15号的癌症保障,从早期到晚期,都安排得妥妥的。
本身自带癌症拓展金,
首次确诊原位癌/轻度癌症后,确诊恶性肿瘤—重度,额外赔50%。
如果觉得不够,还可以附加以下保障:
癌症津贴或癌症多次赔(二选一):间隔一定周期后,可以赔一笔钱用于癌症持续治疗,癌症津贴有次数限制,多次赔则不限次数。
癌症重度特药治疗金:确诊癌症后需要吃高价特药,做过相关手术可以赔50%保额。

第三,重疾多次赔灵活选
重疾多次赔可以按需选择:
65周岁版,要求是65岁前确诊,额外赔2次,每次赔120%保额;
另一版则是不限年龄,额外赔2次,每次赔120%保额。

同种不同种都赔,且同种间隔周期短,只要2年
像心脏病术后复发了也能保,不用怕赔过一次就没保障了。
【适合人群】
看中结节、癌症保障,预算不多的朋友。
2、复星联合达尔文12号
第一,自带意外重疾额外赔和住院津贴。
前者因为意外导致首次重疾,可多赔35%基本保额。
等于一张保单覆盖重疾+意外,且是保至终身的双重保障!
后者在60周岁前未发生重疾,60岁后确诊,每天给付0.1%基本保额作为住院津贴。
人一辈子不一定会得重疾,但60岁后难免因小病小痛住院,
达尔文12号这个保障,可以让不确定的赔付变得更确定。
不过,这里需要注意的是,如果后续重疾/身故/全残,
会扣掉累计已给付的住院津贴金额后,再赔付。
第二,可选责任丰富
达尔文12号多重附加保障:
重疾多次赔:分65周岁版和终身版(二选一),满足多种人群需要;
重疾保费补偿:缴费期内发生重疾返还保费,实现“重疾免单”;
疾病关爱金/顶梁柱关爱保险金:家庭责任最重阶段赔更多;
癌症津贴:癌症间隔一定周期就能获得一笔理赔金。
第三,理赔门槛更低
5种特定重疾(如严重心肌炎)、原位癌、癌症津贴赔付,都比同类产品更宽松。
【适合人群】
看重理赔门槛、重疾返还保费的朋友
3、复星联合医联有盟
第一,轻中症保障灵活
必选保障是重疾,像轻中症保障、身故保障,可以加钱获得。
如果预算有限,也可以只买个重疾,先把大病保障做好;
如果预算多一点,建议大家还是要附加轻中症保障。
第二,自带一般医疗金
医联有盟自带医疗金,非常实用:
保单前5年,每年提供报销额度=0.5%*保额,100%报销,
未用完可累计,终身有效,身故/全残一次性赔剩余额度!

像买药、体检、看牙等日常开支,都能用上。
可以说是实打实把钱返还给客户使用!
第三,健康告知非常宽松
健康告知只有4条:
比如过去1年内的检查异常、是否有被医生建议住院或手术;
过去2年内的手术情况以及过去5年内的疾病情况。
针对非常高发的甲状腺/乳腺/肺结节,没有问询是否有进行手术,也没有问询是否多发,
只要结节等级在3级以内,结节直径符合要求,就有机会标体承保!
就连癌症,如果5年前已经治愈,没有复发和转移,
同时不涉及其他健康告知,也有机会投保!
【适合人群】
有健康异常的、注重就医资源和健康管理,看中产品实用性的朋友。
4、瑞华健康华佗1号康泰版
第一,基础保障扎实
轻中重疾保障都涵盖了,且轻症+中症赔付次数共7次,
目前市场上赔付次数算比较高的。
且重疾赔完,轻中症不分组还能继续赔,
不分组的好处就在于,赔付规则更宽松。
第二,性价比高
同样50万保额,保终身,基础保障,分30年交,
30岁人群投保华佗1号康泰版,比超级玛丽和达尔文便宜100元/年!
30年下来立省3000块!
第三,可选保障丰富
如果预算比较多,还可以附加:
重疾多次赔、疾病关爱金、癌症津贴、重疾保费补偿金和身故保障。
都是目前市场上热门可选保障内容,实用性强。
【适合人群】
追求高性价比、看中基础保障全面的朋友。
微信扫一扫
微信扫一扫
关注微信
客服热线
奶爸保

