作为家长,给孩子配置重疾险是抵御“少儿高发重疾风险”的重要防线。
2025年少儿重疾险市场又一重磅产品——招商仁和青云卫6号强势登场,
在保障细节上做了诸多升级,
尤其针对少儿成长过程中的“隐形风险”(如性早熟、白血病康复)提供了行业首创的保障。
奶爸将为大家深度解析青云卫6号的产品特色,并结合保费测算图,
为您清晰呈现不同保障方案的价格差异,助您做出最适合孩子的投保决策。
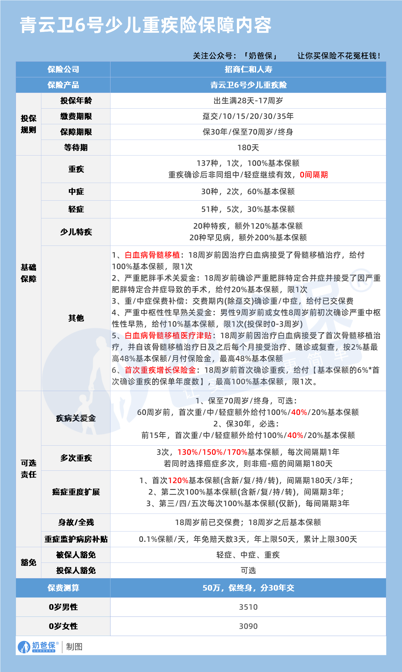
一、青云卫6号少儿重大疾病保险怎么样?

1、基础责任:扎实兜底,覆盖少儿高发风险
137种重疾赔1次(100%保额);
30种中症赔2次(每次60%保额);
51种轻症赔5次(每次30%保额);
且重疾确诊后,非同组的中轻症可“0间隔期”继续赔付(旧版需等90天),保障更及时。
少儿特疾+罕见病额外赔
20种少儿特疾(如白血病、严重手足口病)额外赔120%保额;
20种罕见病(如婴儿进行性脊肌萎缩症)额外赔200%保额;
覆盖白血病、严重脑损伤等少儿最高发重疾,赔付力度行业领先。
2、三大“少儿专属”新增责任
严重中枢性性早熟关爱金:
投保时孩子0-3周岁,若男宝9周岁前、女宝8周岁前确诊严重中枢性性早熟,赔10%保额。
考虑到我国儿童性早熟发病率达0.43%-4.7%,肥胖女童患病率高达48%,
这项保障填补了市场空白。
首次重疾增长金:
18周岁前首次确诊重疾,保额每年按6%递增(单利),最高额外赔100%保额。
示例:孩子17岁确诊重疾,可获100%保额+100%增长金(相当于翻倍赔付),保障“跟着孩子长大”。
白血病骨髓移植:
18周岁前接受白血病骨髓移植后,每月按2%保额领津贴,覆盖术后长期康复费用。
3、可选责任:可适配不同家庭需求
身故责任:
18周岁前身故赔已交保费,18周岁后身故赔保额。预算有限可暂不附加,优先把钱花在重疾保障上。
疾病关爱金:
保至70岁/终身:
60周岁前首次确诊重疾额外赔100%保额、
中症额外赔40%保额(比旧版提升10%)、轻症额外赔20%保额;
保30年:前15年享同等额外赔付,相当于“花一份钱,拿双份保障”。
重疾多次赔:
重疾最多赔3次,
比例分别为130%、150%、170%保额(比旧版提升10%-20%),应对多次重疾风险。
癌症关爱金:
覆盖新发、复发、转移、持续,非癌重疾到癌症的间隔期仅180天(旧版需1年)。
二、青云卫6号少儿重大疾病保险保费贵吗?
奶爸以0岁男/女、30万保额、保终身、30年交的不同保障方案价格,为大家拆解:

1、必选保障:基础方案,性价比首选
0岁男:2106元/年;0岁女:1854元/年。
仅花两千左右,就能获得“重疾+中症+轻症+少儿特疾/罕见病+性早熟关爱金+重疾增长金+白血病移植津贴”的核心保障,
覆盖孩子从出生到成年的关键风险,是预算有限家庭的“刚需之选”。
2、必选保障+疾病关爱金:高发期额外赔付,杠杆拉满
0岁男:2646元/年(比必选贵540元);
0岁女:2355元/年(比必选贵501元)。
附加后,60岁前重疾赔付翻倍(30万→60万)、中症赔付提升40%(30万→42万),
相当于“用500元左右的成本,撬动了几十万的额外保额”,
适合担心“重疾医疗费用通胀”的家庭。
3、必选保障+癌症拓展金:针对性强化癌症保障
0岁男:2391元/年(比必选贵285元);0岁女:2265元/年(比必选贵411元)。
癌症是少儿重疾理赔的“重灾区”,
附加后可覆盖癌症的“新发、复发、转移、持续”,
多次赔付机会给孩子长期安全感,适合有癌症家族史或对白血病等高发癌担忧的家庭。
4、必选保障+重症监护病房补贴:小额附加,覆盖特殊场景
0岁男:2151元/年(比必选贵45元);0岁女:1917元/年(比必选贵63元)。
重症监护病房(ICU)费用高昂,补贴可覆盖孩子重疾后进入ICU的部分开销,保费仅增加几十元,性价比极高。
5、必选保障+身故保障:极端风险兜底,预算充足可选
0岁男:3603元/年(比必选贵1497元);0岁女:3366元/年(比必选贵1512元)。
身故责任更偏向“储蓄型”,
适合既想给孩子重疾保障,又担心极端情况下“保费白交”的家庭。
但从“纯保障”角度,建议优先把预算花在重疾责任上,身故可后期补充。
三、奶爸总结
青云卫6号少儿重大疾病保险凭借少儿专属保障的创新突破、基础责任的扎实覆盖,
以及可选责任的灵活搭配,确实为家长们提供了一份针对性较强的少儿重疾保障选择。
奶爸也给大家推荐几款优质的重疾险产品:
1、君龙人寿超级玛丽15号
第一,结节保障超全面
自带保障在原有肺结节基础上,拓展到乳腺/甲状腺结节,范围更广了。
可以说是目前市场上,少有的三大高发结节都有保障的产品。
第二,癌症保障丰富
超玛15号的癌症保障,从早期到晚期,都安排得妥妥的。
本身自带癌症拓展金,
首次确诊原位癌/轻度癌症后,确诊恶性肿瘤—重度,额外赔50%。
如果觉得不够,还可以附加以下保障:
癌症津贴或癌症多次赔(二选一):间隔一定周期后,可以赔一笔钱用于癌症持续治疗,癌症津贴有次数限制,多次赔则不限次数。
癌症重度特药治疗金:确诊癌症后需要吃高价特药,做过相关手术可以赔50%保额。

第三,重疾多次赔灵活选
重疾多次赔可以按需选择:
65周岁版,要求是65岁前确诊,额外赔2次,每次赔120%保额;
另一版则是不限年龄,额外赔2次,每次赔120%保额。

同种不同种都赔,且同种间隔周期短,只要2年
像心脏病术后复发了也能保,不用怕赔过一次就没保障了。
【适合人群】
看中结节、癌症保障,预算不多的朋友。
2、复星联合达尔文12号
第一,自带意外重疾额外赔和住院津贴。
前者因为意外导致首次重疾,可多赔35%基本保额。
等于一张保单覆盖重疾+意外,且是保至终身的双重保障!
后者在60周岁前未发生重疾,60岁后确诊,每天给付0.1%基本保额作为住院津贴。
人一辈子不一定会得重疾,但60岁后难免因小病小痛住院,
达尔文12号这个保障,可以让不确定的赔付变得更确定。
不过,这里需要注意的是,如果后续重疾/身故/全残,
会扣掉累计已给付的住院津贴金额后,再赔付。
第二,可选责任丰富
达尔文12号多重附加保障:
重疾多次赔:分65周岁版和终身版(二选一),满足多种人群需要;
重疾保费补偿:缴费期内发生重疾返还保费,实现“重疾免单”;
疾病关爱金/顶梁柱关爱保险金:家庭责任最重阶段赔更多;
癌症津贴:癌症间隔一定周期就能获得一笔理赔金。
第三,理赔门槛更低
5种特定重疾(如严重心肌炎)、原位癌、癌症津贴赔付,都比同类产品更宽松。
【适合人群】
看重理赔门槛、重疾返还保费的朋友
3、复星联合医联有盟
第一,轻中症保障灵活
必选保障是重疾,像轻中症保障、身故保障,可以加钱获得。
如果预算有限,也可以只买个重疾,先把大病保障做好;
如果预算多一点,建议大家还是要附加轻中症保障。
第二,自带一般医疗金
医联有盟自带医疗金,非常实用:
保单前5年,每年提供报销额度=0.5%*保额,100%报销,
未用完可累计,终身有效,身故/全残一次性赔剩余额度!

像买药、体检、看牙等日常开支,都能用上。
可以说是实打实把钱返还给客户使用!
第三,健康告知非常宽松
健康告知只有4条:
比如过去1年内的检查异常、是否有被医生建议住院或手术;
过去2年内的手术情况以及过去5年内的疾病情况。
针对非常高发的甲状腺/乳腺/肺结节,没有问询是否有进行手术,也没有问询是否多发,
只要结节等级在3级以内,结节直径符合要求,就有机会标体承保!
就连癌症,如果5年前已经治愈,没有复发和转移,
同时不涉及其他健康告知,也有机会投保!
【适合人群】
有健康异常的、注重就医资源和健康管理,看中产品实用性的朋友。
4、瑞华健康华佗1号康泰版
第一,基础保障扎实
轻中重疾保障都涵盖了,且轻症+中症赔付次数共7次,
目前市场上赔付次数算比较高的。
且重疾赔完,轻中症不分组还能继续赔,
不分组的好处就在于,赔付规则更宽松。
第二,性价比高
同样50万保额,保终身,基础保障,分30年交,
30岁人群投保华佗1号康泰版,比超级玛丽和达尔文便宜100元/年!
30年下来立省3000块!
第三,可选保障丰富
如果预算比较多,还可以附加:
重疾多次赔、疾病关爱金、癌症津贴、重疾保费补偿金和身故保障。
都是目前市场上热门可选保障内容,实用性强。
【适合人群】
追求高性价比、看中基础保障全面的朋友。
微信扫一扫
微信扫一扫
关注微信
客服热线
奶爸保

